投资要点
不同于市场的观点:我们认为2014年上半年国内分布式推广速度低于预期的主要原因可以概括为两端:收费和融资,在现有的政策环境下尚未形成具备可复制性的商业模式,制约了市场的发展。我们认为随着分布式光伏政策的不断细化、调整和落实,2014年下半年有望逐步形成稳定的商业模式,行业进入加速建设期。
三阶段展望:第一阶段,分布式光伏市场形成成熟的商业模式,首先在工商业领域大规模推广;第二阶段,分布式光伏资产价值被市场广泛认可,资产转让或证券化的难度降低,资产周转率有望进一步加快;第三阶段,分布式光伏成本降低至达到居民用电平价上网,工商业分布式光伏逐步摆脱补贴依赖,分布式光伏市场真正的成长性开始爆发。
行业推荐理由:1.长期催化剂:光伏发电的特点决定了光伏未来的主要应用方向是分布式领域,随着系统成本不断降低以及燃煤发电的外部成本不断提高,一旦度电成本低于工商业用电价格,分布式光伏将首先在工商业领域迅速推广,行业的成长性将彻底爆发。2.政策推动:国家对2014年分布式光伏装机8GW目标未变,如果希望目标能够完成需要年中对分布式光伏进行政策加码,促进行业的成熟盈利模式形成,进而带动行业下半年的快速发展。3.市场预期:由于分布式光伏建设速度较慢,市场目前对分布式光伏的预期处于低点,随着政策细则的不断出台和落实,商业模式有望在下半年形成,届时市场将大幅上调分布式光伏建设的预期。
标的选取:1.企业在分布式光伏领域的核心竞争力在于屋顶资源和融资能力。随着分布式光伏建设的加速推进,好的屋顶资源必然会成为稀缺资源,拥有更强的屋顶使用权获取能力意味着更强的项目建设能力;分布式光伏初始投资成本7.5~9元/W,项目的批量建设对企业资金需求较大,因此,企业的融资能力也将成为未来行业竞争的核心竞争力。2.林洋电子进入分布式光伏建设运营领域,我们认为公司具有三点优势:商业模式创新规避收费端风险;传统业务销售渠道有利于分布式光伏业务跨区域拓展;资产负债率低,融资能力较强。我们预计公司14、15、16年EPS1.28元、1.57元、1.82元,对应PE16.20倍、13.21倍、11.40倍,推荐评级!风险提示:分布式光伏建设低于预期的风险;林洋电子传统业务出现下滑的风险。
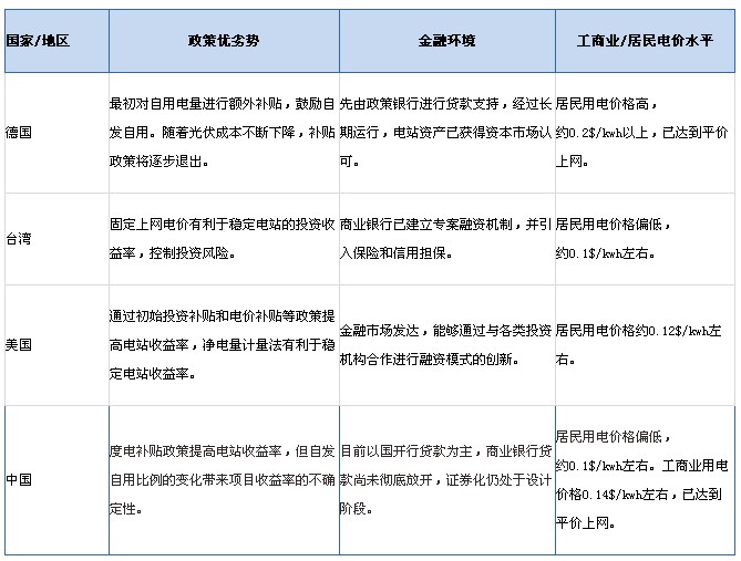
图表1、我国分布式建设环境与国外成熟市场存在较大差异



目录
一、分布式光伏是未来新能源发展的必然趋势6
(一)光伏发电的应用市场在于分布式6
(二)分布式能源将带来能源领域的革命7
二、海外分布式发展借鉴8
(一)欧美分布式光伏发展迅速8
(二)德国:鼓励自发自用11
(三)台湾:标杆上网电价13
(四)美国:政策环境催生SolarCity创新商业模式15
三、我国分布式光伏处于商业模式探索阶段21
(一)政策加码促进行业发展21
(二)度电补贴下分布式光伏项目收益可观25
(三)积极探索商业模式的多样化28
(四)收费与融资两端的问题亟待解决31
四、居民平价上网引发分布式光伏市场成长性爆发33
(一)商业模式形成促进工商业推广33
(二)居民用电平价上网带来分布式市场的爆发35
五、投资建议40
(一)行业推荐逻辑40
(二)屋顶资源与融资能力为两大核心竞争力40
(三)板块标的40
一、分布式光伏是未来新能源发展的必然趋势
(一)光伏发电的应用市场在于分布式
分布式光伏发电特指采用光伏组件,将太阳能直接转换为电能的分布式发电系统。它是一种新型的、具有广阔发展前景的发电和能源综合利用方式,倡导就近发电,就近并网,就近转换,就近使用的原则,不仅能够有效提高同等规模光伏电站的发电量,同时还有效解决了电力在升压及长途运输中的损耗问题。

与地面光伏电站相比,分布式光伏电站具备占地面积小、减小对电网供电依赖、灵活智能等优点,被认为是未来光伏发展的主要方向。与风电等其他清洁能源相比,光伏发电与工商业用电峰值基本匹配,因此光伏相比于其他可再生能源更适用于分布式应用。

发展分布式光伏发电系统的优势在于其经济、环保、能够提高供电安全可靠性以及解决边远地区用电等。分布式光伏发电的装机容量一般较小,初始投资和后期运维成本低,建设周期短,能够实现就近供电,对大电网、远距离供电形成有益的互补和替代,未来发展到一定比例时能够有力促进微网的建设发展。
下一页>(二)分布式能源将带来能源领域的革命
分布式发电是指位于用户所在地附近的,所生产的电力除由用户自用和就近利用外,多余电力送入当地配电网的发电设施、发电系统或有电力输出的多联供系统。分布式发电形式多种多样,因资源条件和用能需求而异,发电方式包括三大类:1、可再生能源分布式发电:主要包括小型水能、太阳能、风能、生物质能、地热能等;2、天然气分布式能源,主要是热电联产和冷热电多联供等;3、废弃资源综合利用,涵盖工业余压、余热、废弃可燃性气体发电和城市垃圾、污泥发电等。
分布式能源系统分布安置在需求侧的能源梯级利用,以及资源综合利用和可再生能源设施。通过在需求现场灵活满足用户对能源的不同需求,将输送环节的损耗降至最低,从而实现能源利用效能的最大化。

我国能源结构分布严重不均衡,西部和北部为我国能源资源集中地区,而电力消耗的主要区域分布在东南沿海,因此需要建设大量的高压输电线路进行电力运输,造成了一定的浪费,同时,一旦大电网出现大面积停电事故对于经济造成的损失巨大。图表8我国能源分布不平衡,东部可积极发展分布式能源

我国已成为全球最大的火力发电国,煤炭在能源的比重仍高达70%左右,环境的压力导致能源结构转型迫在眉睫,分布式与可再生能源的发展成为必然趋势。未来分布式能源的兴起必然将带来能源领域的革命,能源从以前的集中、垄断走向分散、民主,清洁能源更多、更高效的应用将逐步改善我国的能源结构,进而改善我国的环境问题。

索比光伏网 https://news.solarbe.com/201407/03/214999.html

