各区县发改委、各相关部门和单位:
为积极推动天津地区光伏发电项目发展,进一步优化并网流程、简化手续、提高服务效率,根据国家能源局印发的《分布式光伏发电项目管理暂行办法》和《光伏电站项目管理暂行办法》,天津市发改委、国网天津市电力公司共同拟定了《天津地区光伏发电项目并网服务工作流程》,以方便用户办理相关电力并网手续。
附件:天津地区光伏发电项目并网服务工作流程
市发展改革委市电力公司
2014年4月22日
附件
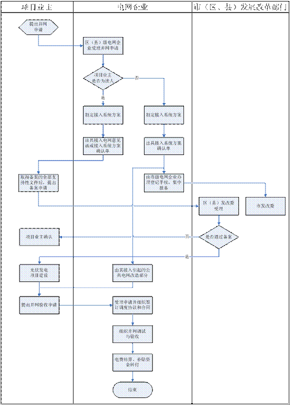
天津地区光伏发电项目并网服务工作流程
一、适用范围及工作分工
1.本工作流程适用于在天津地区建设的分布式光伏发电项目和光伏电站项目。
2.天津市(区、县)发展改革部门依据国家规定对光伏发电项目实行备案管理。
3.电网企业出具的接入电网意见函或接入系统方案确认单是光伏发电项目申请备案的支持性文件之一。
二、并网服务流程
(一)并网申请及接入电网意见函出具
1.市级或区县级电网企业客户服务中心为光伏发电项目业主提供接入申请受理服务,业主向电网企业提出开展电力并网接入工作的申请,并提供相关支持性文件和资料,填写申请表(详见附件)。其中以35千伏及以上电压等级并网或装机容量在6兆瓦及以上的光伏电站项目向市级电网企业申请;规模小于6兆瓦的光伏电站项目、分布式光伏发电项目和以自然人名义申请的项目向当地区(县)级电网企业提出申请。(注:自然人分布式光伏发电项目指自然人利用自有住宅及其住宅区域内建设的分布式光伏发电项目。)
2.对于光伏电站项目,项目业主完成接入系统设计报告并提交给电网企业后,电网企业原则上应在60个工作日内出具接入系统评审意见,或对不具备接入条件的项目说明原因。通过评审的项目业主需书面向电网企业提出接入电网申请,电网企业在10个工作日内出具接入电网意见函。
3.对于分布式光伏发电项目,电网企业负责为项目业主提供接入系统方案制订和咨询服务,并在受理并网申请后30个工作日(单点并网项目20个工作日)内出具接入电网意见函。以380伏和220伏电压等级并网的分布式光伏发电项目,电网企业不再出具接入电网意见函,双方认可的接入系统方案确认单等同于接入电网意见函。
(二)项目备案
4.光伏发电项目业主在取得备案的全部支持性文件后,应向市(区、县)发展改革部门提出备案申请。其中,光伏电站项目由市发改委实行备案,分布式光伏发电项目由区(县)发改委实行备案。备案申请的具体事项详见《市发展改革委关于做好光伏发电项目建设管理的通知》(津发改能源[2014]344号)。对符合要求的项目,市(区、县)发展改革部门在2个工作日内完成备案。
以自然人名义申请建设的项目,接入系统方案确认单经项目业主确认后,电网企业按月集中向市发改委进行项目报备。
(三)并网工程建设
5.光伏电站项目业主负责投资建设项目场址内集电线路和升压站工程,电网企业负责投资建设场址外电力送出工程。分布式光伏发电项目用户侧的配套工程由项目业主投资建设,由其接入引起的公共电网改造部分由电网企业投资建设。
6.对于光伏电站项目,项目完成备案后,项目业主与电网企业衔接落实电力并网工程建设。项目业主协助电网企业开展送出工程可研设计,共同推动送出工程与光伏发电项目同步建设、同步投运。
(四)验收与并网
7.对于光伏电站项目,电网企业组织开展光伏电站涉网设备和电力送出工程的并网调试、竣工验收,与项目业主签订并网调度协议和购售电合同后,组织并网启动会,及时安排并网运行。
8.对于分布式光伏发电项目,电网企业在电能计量装置安装、合同和协议签署完毕后,组织并网验收及并网调试,向项目业主出具并网验收意见,并网调试通过后转入并网运行。
三、其它
1.光伏发电项目工程设计和施工应符合国家有关规定,并网点的电能质量应满足国家和行业相关标准。为满足公共电网安全稳定运行需要,光伏发电项目并网运行后应接受并服从电网企业的调度管理。电网企业按照国家和天津市规定的电价标准全额保障性收购光伏发电项目上网电量。
2.对于分布式光伏发电项目,电网企业在并网申请受理、项目备案、接入系统方案制订、接入系统工程设计审查、电能表安装、合同和协议签署、并网验收和并网调试、补助电量计量和补助资金结算服务中,不收取任何服务费用。
3.电网企业为列入国家可再生能源补助目录的分布式光伏发电项目提供补助电量计量和补助资金结算服务。电网企业在收到财政部拨付补助资金后,根据项目补助电量和国家规定的电价补贴标准,按照电费结算周期支付项目业主。分布式光伏发电不收取系统备用费;分布式光伏发电自用电量不收取随电价征收的各类基金和附加。
附件:光伏发电项目并网申请表
注:
1.本表信息由电网企业客服中心录入,申请单位(个人用户经办人)与客服中心签章确认;
2.用户工程报装申请与光伏发电项目接入申请分开受理,光伏发电项目接入系统方案制定应在用户接入系统方案审定后开展;
3.合同能源管理项目、公共屋顶光伏项目,还需提供建筑物及设施使用或租用协议;
4.对于住宅小区居民使用公共区域建设光伏发电项目,需提供物业、业主委员会或居民委员会的同意建设证明;
5.本表1式2份,双方各执1份。
附图1:光伏电站项目并网服务流程
附图2:分布式光伏发电项目并网服务流程
文件下载:关于印发天津地区光伏发电项目电力并网服务工作流程的通知



索比光伏网 https://news.solarbe.com/201405/07/218648.html

