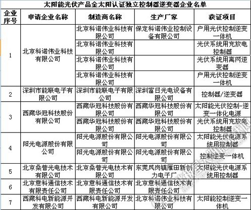
索比光伏网讯:“金太阳”每年都有很多企业通过认证,笔者在“金太阳”行业多年,汇总了截止2013年1月17日通过鉴衡和中国质量认证中心的通过“金太阳”认证的企业名录,供业内同事在招标、企业选择时使用。下面是太阳能光伏" title="光伏新闻专题">光伏产品“金太阳”CGC认证独立控制器逆变器企业名单。




索比光伏网 https://news.solarbe.com/201301/24/239577.html
索比光伏网讯:“金太阳”每年都有很多企业通过认证,笔者在“金太阳”行业多年,汇总了截止2013年1月17日通过鉴衡和中国质量认证中心的通过“金太阳”认证的企业名录,供业内同事在招标、企业选择时使用。下面是太阳能光伏" title="光伏新闻专题">光伏产品“金太阳”CGC认证独立控制器逆变器企业名单。




本站标注来源为“索比光伏网”、“碳索光伏"、"索比咨询”的内容,均属www.solarbe.com合法享有版权或已获授权的内容。未经书面许可,任何单位或个人不得以转载、复制、传播等方式使用。
经授权使用者,请严格在授权范围内使用,并在显著位置标注来源,未经允许不得修改内容。违规者将依据《著作权法》追究法律责任,本站保留进一步追偿权利。谢谢支持与配合!
中正能源技术发展(深圳)有限公司作为中国节能协会“零碳园区创建服务工作组”首批入选单位,凭借“绿色工厂评估认证服务”的专业诊断能力,结合独创的“5+X”工商业光伏模式,为企业提供“先诊断、后投资、零成本、快认证”的清晰路径。这正是绿色工厂认证的“预演”。
当前,全球光伏逆变器产业已形成以中国企业为主导的高度专业化竞争态势,行业龙头不仅在产品出货量上遥遥领先,更在技术路线、系统融合与商业模式上持续创新,不断定义着产业发展的新高度。根据S&PGlobalCommodityInsights的报告,公司光伏逆变器全球出货量持续蝉联第一;同时,在BloombergNEF的年度评选中,其产品荣获全球可融资性排名第一的殊荣。
SSI-ESG金牌认证:全球光伏行业的“绿色通行证”SSI-ESG标准是国际公认的可持续发展评估体系,涵盖环境责任、社会贡献、公司治理三大维度,以严苛的标准和透明的流程著称,其价值不仅在于其全面性与严格性,更在于其推动行业标杆实践的能力。
国内绿色低碳认证重心正从单一“产品性能与安全”转向全生命周期“碳足迹与环境价值”
本届“光能杯”共有300余家光伏企业参与报名评选,角逐年度荣誉。此次颁奖盛典中,杭州禾迈电力电子股份有限公司凭借强大创新力、出色的品质与服务、卓越的品牌影响力,荣膺2025年度最具影响力光伏逆变器企业。
本届“光能杯”共有300余家光伏企业参与报名评选,角逐年度荣誉。此次颁奖盛典中,上能电气股份有限公司凭借强大创新力、出色的品质与服务、卓越的品牌影响力,荣膺2025年度最具影响力光伏逆变器企业。
本届“光能杯”共有300余家光伏企业参与报名评选,角逐年度荣誉。此次颁奖盛典中,深圳科士达新能源有限公司凭借强大创新力、出色的品质与服务、卓越的品牌影响力,荣膺2025年度最具影响力光伏逆变器企业。
本届“光能杯”共有300余家光伏企业参与报名评选,角逐年度荣誉。此次颁奖盛典中,深圳市首航新能源股份有限公司凭借强大创新力、出色的品质与服务、卓越的品牌影响力,荣膺2025年度最具影响力光伏逆变器企业。
本届“光能杯”共有300余家光伏企业参与报名评选,角逐年度荣誉。此次颁奖盛典中,爱士惟科技股份有限公司凭借强大创新力、出色的品质与服务、卓越的品牌影响力,荣膺2025年度最具影响力光伏逆变器企业。
本届“光能杯”共有300余家光伏企业参与报名评选,角逐年度荣誉。此次颁奖盛典中,昱能科技股份有限公司凭借强大创新力、出色的品质与服务、卓越的品牌影响力,荣膺2025年度最具影响力光伏逆变器企业。
本届“光能杯”共有300余家光伏企业参与报名评选,角逐年度荣誉。此次颁奖盛典中,深圳市禾望电气股份有限公司凭借强大创新力、出色的品质与服务、卓越的品牌影响力,荣膺2025年度最具影响力光伏逆变器企业。



