索比光伏网讯:近日,中国财政部、国家发展改革委、国家能源局公布第三批可再生能源电价附加资金补助目录,本次附加补贴依旧以风能为主,太阳能和生物质能为辅。据统计,此批次目录中,共62个太阳能光伏项目获得补贴,专案规模为910MW,加上此前获得补助的部分,中国2012年共有接近1GW的光伏专案得到附加补助。
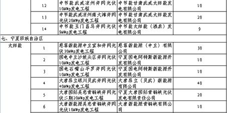
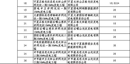
第三批补助名单中,按照地区计算,内蒙古80MW、上海市6.69MW、安徽省2MW、山东省75.5MW、湖北省1.2MW、甘肃145MW、宁夏480MW以及新疆140MW的太阳能项目均获得第三批附加资金补助。







索比光伏网 https://news.solarbe.com/201301/08/240474.html

