2011年由于组件及系统价格下调速度难以追赶欧洲市场大幅下砍的补贴政策,欧洲电站内部收益率难以为继,导致市场增速放缓,甚至出现衰退现象。而另一方面美国、中国、日本市场则由个位数占比分别迅速上升至17%、10%、10%,美国市场或将成为世界第二大市场。据了解,目前美国非住宅光伏筹备项目已逾17GW,作为美国光伏重点发展省份的加州,刚刚通过了VirtualNetMetering,这为更多的美国家庭、商业用户使用太阳能开辟了新的市场,估计加州2014年将达到5GW,将占到美国市场总量的三分之一以上。
正因为看见了另一个光伏市场新曙光,国内众多光伏企业纷纷登陆这个“新大陆”寻找发展机会,由此引发近来美国动作频频的现象出现。
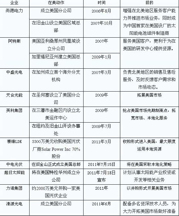
名企加快登陆美国市场的步伐
山东力诺集团、海润光伏、中弘光伏、东君光能、赛维LDK,加上早已在美设立分公司的尚德电力、天合光能、英利、阿特斯、中盛光电等,国内排名靠前的几大光伏上市企业均已在美国展开布局,并拉开竞争序幕。这里我们梳理并回顾一下:

政府动作,与企业遥相呼应
近年来美国政府把能源改革放在其政策的突出位置,提出了备受关注的新能源计划,伴随着美国光伏市场的增长,它不仅仅吸引了众多国内大型光伏企业,同时也吸引了中国大陆的各光伏重点省市政府,于是我们看到自7月来,国内诸多省市级地方政府先后率队前往美国洽谈相关合作,其中新能源发展成为其中重要一环。
2011年5月第三轮中美战略与经济对话期间,“青海-犹他科技创新联盟”与“犹他-青海产业技术创新战略联盟”签订了《绿色合作伙伴计划合作意向书》,双方联盟正式加入中美绿色合作伙伴计划,并被纳入中美能源与环境合作十年框架。2011年7月14日青海省省长骆惠宁再次率队来到美国,在美国盐城召开的首届中美省州论坛期间,畅谈促进绿色合作与发展,骆惠宁指出,青海独特的气候和丰富的自然资源,以及正在建立的循环经济体系,都为发展绿色经济提供了坚实的支撑,青海在绿色合作中具有生态和能源双重优势,对于中国乃至世界绿色发展的未来都非常重要。
这不由让人想起近期青海的频繁光伏动作,首当其冲为930项目光伏盛宴,在930项目统计表中涉及企业囊括国有企业与国内大型光伏企业,多家国有势力为此成立了项目筹备组如青海大唐国际能源项目筹备处、大唐山东公司青海项目筹备处、国电电力青海新能源项目筹备处、中节能太阳能有限公司、中广核太阳能开发有限公司等,而知名国内光伏企业也榜上有名参与其中:浙江正泰、山东力诺、无锡尚德、昱辉阳光能源等,据PV-tcech数据统计,这些企业加起来的总计规划装机容量将达3372兆瓦,而在今年5月份之前,青海省已有超过10GW的光伏电站投资项目签约。
的确,青海拥有丰富的自然资源,为太阳能光伏的应用发展创造了先天条件,政府着力打造与发展将大大推动这里的光伏产业,如今,它已成为各光伏企业必争的国内市场之一。
与青海省政府在同一期间在美洽谈合作与访问的还有安徽省政府,2011年7月18日,安徽省省长王三运率领的50多人代表团在马里兰州首府安纳波利斯与美国企业签署了18个经贸合同,价值15.4亿美元,与此同时安徽省精选88个项目对美招商,价值482亿美元,涉及电子、新能源、新材料、装备制造、环保、基础设施、农产品加工等广泛领域。
从上世纪80年代开始,安徽以合肥工大为代表就开始致力于光伏技术和产品的研究推广,2007年始,安徽省就有络绎不绝的考察队伍到江苏、浙江、广东等地学习光伏产业发展的先进技术、经验,近年培养了阳光电源等知名光伏企业,目前不少项目进驻中。
江苏省目前是光伏走在最前列的省份之一,在开拓美国市场方面,该省也取得了先机,为配合江苏省内光伏企业拓展美国市场的需要,早在2009年江苏省外经贸厅就组织无锡尚德、江苏百世德等光伏企业在美国洛杉矶举行了“中国江苏·美国太阳能商务高峰会议”,搭桥引线,推动与支持工作做得相当到位。
美国能源部今天与供应商达成了一项协议,这将让美国军队的16万个军事基地的屋顶部署太阳能电池板来实现能源供应,此举会将美国目前的太阳能发电装置的数量提升一倍。能源部承诺为SolarStrong项目提供3.44亿美元的贷款,这将有助于军队满足其可再生能源目标。专门负责太阳能屋顶技术的公司SolarCity已经开始在33个国家的124个军事基地开工,五年内计划增加371兆瓦的太阳能发电能力,提供居所、仓库和基地管理办公室的供电需求,这一切都将由美国退伍军人和军人家庭成员来完成,这样可以解决尽可能多的就业。
这笔交易还降低了太阳能电池板的前期消费成本,同时减少了用户每月的电费支出。夏威夷的希卡姆空军极低是第一个安装太阳能电池阵列的军事基地,预计到2025年,25%的能源供应来自可再生能源。
江苏省内各地级市也相当积极,据美国企业消息,镇江市政府代表(分)团近日也将访美,他们将参观美国硅谷的主要太阳能公司Solyndra,这家成立于2005年的加州公司是美国最知名的太阳能高科技公司之一,拥有1050名员工,2010年收入达到1.4亿美元,2010年美国总统奥巴马到访硅谷时,唯一发表公开讲话的公司就是Solyndra。
下一页>机会与风险:保持良性竞争
据悉,目前在美国光伏市场上知名度及销售量名列前五名的是无锡尚德电力、天合光能、英利、阿特斯、中盛光电,这跟公司在市场投入的力度、时间长度是成正比的,这些企业都是通过前期的一个积累,逐渐树立起来的口碑及美国本土化经验。为此进入美国市场的后来者们要有不同的策略才行,不然很难超越前面提到的已经建立知名度的品牌企业。纵观当前后进入美国的企业们多采用并购方式,2011年3月31日宣布赛维LDK以近3300万美元完成对SPI70%股份的收购,被收购的SolarPowerInc是美国加州工商业、政府、公用设施和住宅设施光伏发电系统的提供商之一。
尽管拥有不错的市场潜力,但机会面前同样存在风险:
1、光伏政策不确定风险
需注意的是,与2011年总体美国市场需求预测2GW相比,17GW的待安装量仍面临很大的挑战,不确定因素还很多,只要未正式颁布就存在变数。
2、人才风险
简单来说即中国企业在推进企业的国际化进程中,需要解决的最大难题是如何寻找具有海外背景、适合海外经营的人才,在此过程中还要避免频繁的高端人才流动性。近期在不到一个月的时间里,尚德电力、晶澳太阳能、昱辉阳光CFO辞职,韩华新能源CEO、CFO更替,赛维LDK、天合光能审计委员会主席辞职,国内尚且如此,海外市场要保持稳定需要企业管理层高瞻远瞩的目光与人才管理策略。
3、境外投资企业的业绩与成本
进入美国投资就要受美国经济增长速度的影响,不管是前期发生过的301调查事件,还是近期美国债务危机,美国一旦信贷紧缩将导致中国投资企业的经营流动资金吃紧,对资金量的需求相应增加,即很有可能增加成本。而且一旦投资所在国出现经济低迷,他们往往会放弃或抵制投资自由原则,比如出现贸易保护主义等,在外投资的审批或经营就会收到影响,从而增加外资企业的风险。
为此专家提醒,中国光伏企业登录美国市场,除了要根据企业自身情况进行评估考量,还要选择合适的投资方式和合作伙伴,建设对外投资的人才支持体系,而且也提出,地方政府、商会、行业协会等部门组织在企业海外投资方面能发挥有利作用,在与投资地政府交涉、沟通、谈判方面具有优势,而且也可以引导、协调企业有序走出去,发挥产业协同聚集效应,消除内部恶性竞争,特别是当前我国有几大光伏上市企业出现在美国同一地区,良性的竞争显得格外重要。
索比光伏网 https://news.solarbe.com/201109/09/267561.html

