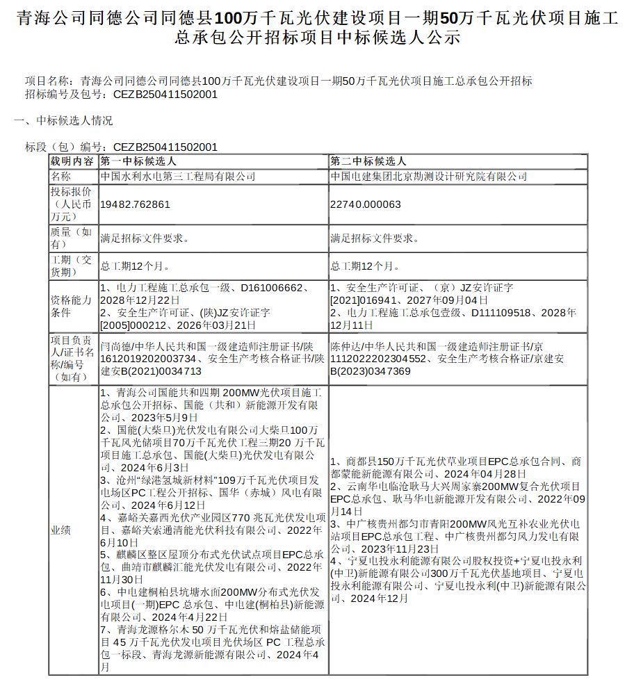
1月19日,青海公司同德公司同德县100万千瓦光伏建设项目一期50万千瓦光伏项目施工总承包公开招标中标候选人公示,该项目招标人为国能(同德)新能源开发有限公司。本工程直流侧装机容量为573.0543MWp,交流侧额定容量为498.3MW。
根据中标候选人公示,中国水利水电第三工程局有限公司以0.34元/W单价位列第一中标候选人,具体如下:

招标范围包括(但不限于)以下内容:
项目建设以完成并网发电为目标,招标范围内未涵盖、缺漏项等内容以及为完成项目并网发电的全部工作均属于投标人建设内容,并承担相关费用。
采用施工总承包,包含50万千瓦光伏本体工程所有分项工程均包括采购、施工、试运行直至项目并网投产发电。
招标范围包括(但不限于)以下内容:
(1)采购范围:整个标段工程除甲供(箱变、组件、支架、直流电缆)外的所有材料、设备的采购;
(2)施工范围:整个标段光伏区测量、放线;光伏场区场平施工;厂区大门施工;支架、电缆井、箱变及通信箱基础;钢筋采购、保存、制作、安装;光伏组串与逆变器接线;逆变器通讯箱接线;逆变器至箱变、箱变至升压站电缆敷设(含设备材料接货、卸货、倒运、开箱验收、保管、二次转运、保养、发放、土石方挖填、铺砂盖砖、保护管敷设、标示桩、电缆头及附件制作与安装、电缆试验等工作),光伏场区防雷接地网施工,道路(包含进场道路及检修道路)。
(3)安装范围:整个标段所有设备安装、调试及试验,包括但不限于光伏组件、支架、逆变器、通信箱、箱变、电缆、35kV集电线路等的安装以及甲供材料设备的接卸、到货验收、存储及保管。
(4)辅助范围:包含整个工程但不限于安全文明标准化施工(包含但不限于施工过程、生产运行、文化宣传、安保设施等),直至标准化达标验收。反恐评级施工以及配合安全文明施工标准化、反恐评级验收等(满足二级达标)整站建模(100万千瓦光伏项目机电建模、电磁建模)、逆变器测试(整个100万千瓦光伏项目)、等保测评(整个100万千瓦光伏项目)、电能质量(整个100万千瓦光伏项目)、防雷检测(整个100万千瓦光伏项目)、一次调频(整个100万千瓦光伏项目)、光伏板整体清洗一次(非雨季)等;光伏场区道路施工;光伏场区所有材料卸货转运及保管;临建设施搭建(含临电、线路敷设、临建供水、临建手续办理);完工后现场清理(含地下的)及场地恢复;临时用电工程、施工用水工程、整个标段大小临时设施,其中小型临时设施费用已包含在措施费中、临时用地手续办理及复垦、绿化工程、环境保护工程(含垃圾清理外运)、水土保持工程(要求完成本标段水保监测,并配合上传水保站水保监测数据)、劳动安全与工业卫生工程等手续办理。同时配合招标人完成质量监督验收,以及各类专项验收(环评、水保、职业健康、安全设施、消防等)、并网验收、生产准备验收、移交生产验收、光伏场区防雷接地网验收、档案验收、竣工验收等验收工作。工程质量监督验收、电网验收(并网资料收集)、启动验收、达标投产验收,并网前技术监督、并网安全性评价、送变电工程电磁辐射环境影响的评价、安全备案、消防验收备案,特种设备安装进行监测、检验、检测所霜的技术服务,网络安全评估等保测评及二次安防标准化(网络安全评估报告、等级保护备案材料、电力二次系统防护实施方案、网络拓扑图、电力监控系统标准化整治报告)建设及服务,,整个项目的试验、单体调试及分系统试运与整套启动、快频响应测试、电能质量预评估及两次电能质量实测评估报告、防雷接地系统测试、新能源多场站短路比评估、SVG动态无功补偿性能测试、功率控制预测、RDTS实时仿真试验、保信子站接入、箱变数据后台配及搭建、箱变监控后台配置、AGVC联调、预测调试,接入国网青海省绿能大数据中心及国能青海公司生产指挥中心和共和公司生产生活运维基地的所有服务(包括但不限于通道组织及首年租用、数据入湖、数据接入、对端设备升级等),保护定值计算(含计算书)电力监控系统上线安全评估及等保测评、反恐(满足二级反恐防范要求),涉网试验、调度自动化、稳控设备试验及联调,消防验收,线路路径手续办理(含办理过程中的各项手续及报告编制等),涉及电力线路、公路等交叉跨越、钻越等审批手续办理(若涉及),停送电手续办理,涉及线路的林草、土地手续办理升压站永(临)林草、土地手续办理、地上附着物拆除、阻工协调等所有手续办理,招标范围内的水保验收、环保验收、消防验收、职业健康验收、安全验收(安全专篇)、防雷接地、档案资料整理及验收(包括招标人资料,并提供全套CAD版和PDF版施工图、竣工图,PDF及可编辑版调试报告和试验报告)、竣工验收以及国家、地方政府、电网公司要求开展的所有验收及专项验收(包含现场一致性核查、快频调试、电能质量评估等),货物运输保险、技术和质保服务、培训等。上述工作的文件编制、咨询、报审、承办会议等、直至验收通过的全部工作,全部由投标人负责,并承担相关费用。
(5)验收范围:单体调试及分系统试运、试运行、达标投产、技术和售后服务、培训、消缺、直至移交生产所完成的全部工作,该验收范围为本标段50万千瓦光伏项目施工,产生所有费用由投标人负责。
上述验收报验文件的编制、咨询、报审、承办会议等应达到并网的要求,直至验收通过的全部工作,全部由本标段投标人负责,并承担相关费用。
本项目共划分一个标段(包)。
计划工期:总工期12个月。(暂定开工时间:2026年7月1日,计划完工日期:2027年6月30日。具体开工时间以招标人开工令为准。)
项目建设地点:青海省海南州同德县。
中标候选人公告如下:

索比光伏网 https://news.solarbe.com/202601/20/50017271.html

