12月22日晚间,天洋新材(603330.SH)发布公告,宣布拟对光伏封装胶膜项目相关子公司全面停产。

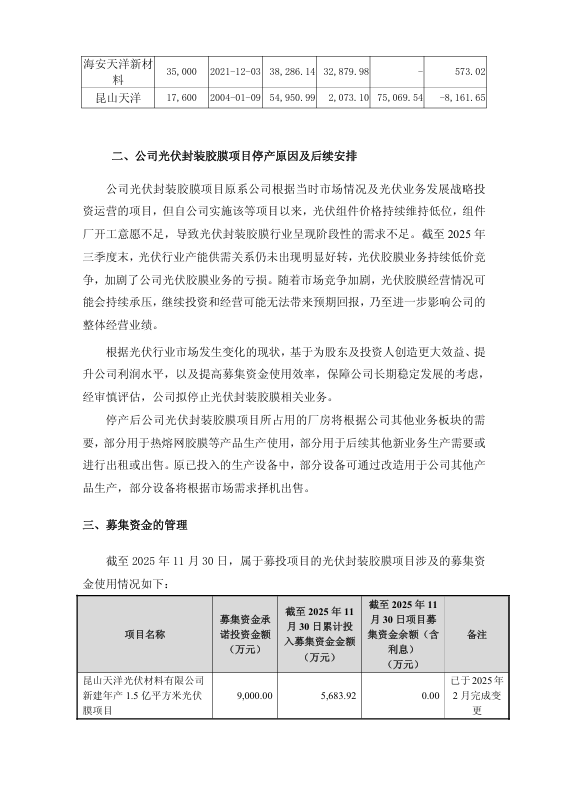
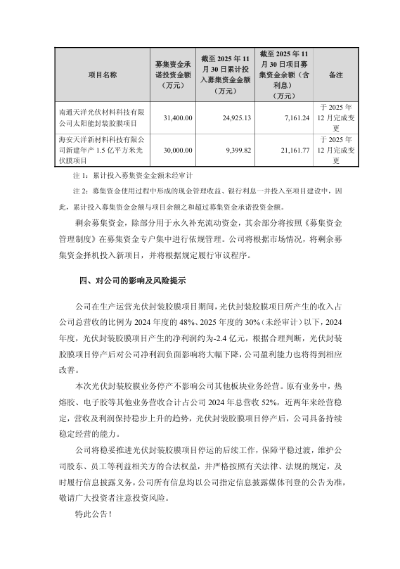
公告显示,此次停产决策源于光伏行业市场变化及公司经营考量。当前光伏组件价格持续低位运行,导致光伏封装胶膜行业需求阶段性不足,低价竞争加剧企业亏损。天洋新材自身胶膜业务表现疲软,2024年度该板块净利润亏损约2.4亿元,占当年总营收48%的核心业务反而成为业绩拖累;进入2025年,其营收占比已降至30%以下(未经审计),且除海安天洋新材料外,其余4个胶膜项目实施主体均处于亏损状态。
天洋新材在公告中强调,停产不影响其他板块经营。公司原有热熔胶、电子胶等业务2024年合计营收占比达52%,且近两年来经营稳定、营收利润稳步上升。其中,2024年热熔胶业务营收4.18亿元,电子胶业务营收1.58亿元同比增长30.88%,净利润增长超100%,成为公司稳定经营的核心支撑。未来,公司将聚焦优势业务,提升募集资金使用效率,保障长期稳定发展。




索比光伏网 https://news.solarbe.com/202512/23/50015349.html

