12月22日,中国华电集团旗下央企上市公司华电新能源集团股份有限公司(华电新能,600930.SH)发布多项人事变动公告,涉及董事及多位高级管理人员调整,并同步完成核心岗位新任人员聘任。

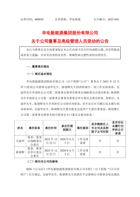
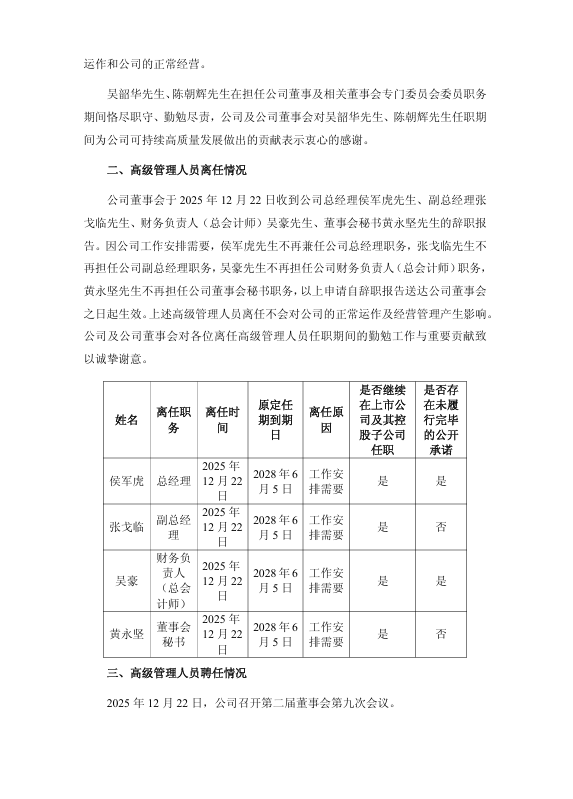
公告显示,因工作安排调整,吴韶华、陈朝辉分别辞去公司第二届董事会董事及相应专门委员会委员职务,辞职后均不再担任公司任何职务。经营管理层面,侯军虎不再兼任总经理,张戈临卸任副总经理,吴豪辞去财务负责人(总会计师)职务,黄永坚不再担任董事会秘书,所有辞职申请自送达董事会之日起生效。
在同日召开的第二届董事会第九次会议上,公司完成核心岗位补位。会议审议通过多项聘任议案,同意聘任吴豪为公司总经理;经吴豪提名,聘任杨帅担任财务负责人(总会计师);经董事长侯军虎提名,杨帅同时兼任董事会秘书。此外,董事会还提名吴豪、王元生为第二届董事会董事候选人,任期自股东会审议通过之日起至本届董事会任期届满,两人任职资格已获提名委员会审议通过。






索比光伏网 https://news.solarbe.com/202512/23/50015273.html

