

Fig.1 基于模拟的钙钛矿/电荷传输层界面非辐射复合与传输损失抑制策略。(A) 开路条件下钙钛矿/C60界面能带示意图,标出化学界面复合速度S0(紫色)与导带偏移ΔEC,ETL(绿色)。(B) 钙钛矿/硅叠层电池内部与外部电压随ΔEC,ETL变化曲线,理想HTL选择性(黑虚线)与实验HTL选择性(灰线)对比;绿色箭头示“功函工程”路径同时降低界面与选择性损失。(C) 参考器件(高ΔEC,ETL、低电子密度)开路能带图。(D) PDAI钝化目标器件(ΔEC,ETL降低至70 meV)能带图,显示ETL界面电子积累及钙钛矿体区电子浓度升高约40倍,提升电子传输。

Fig.2 能量排列与表面化学。(A)(B) UPS测得的参考与目标膜二次电子截止区与价带顶边。(C) 参考与目标膜相对于C60的能级图;目标膜导带偏移由180 meV降至70 meV。(D) PDAI分子结构及静电势图,偶极矩8.27 D。(E)(F) DFT优化的PbI2-与MAI-终端MAPbI3表面吸附PDAI结构及电荷密度差。(G) DFT计算不同终端表面功函:PDAI在有机富集表面诱导正偶极,功函升高至4.76 eV,降低导带偏移。
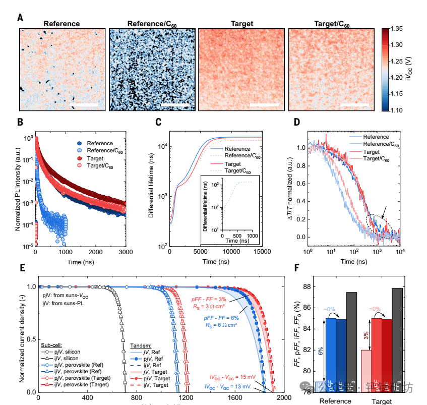
Fig.3 钝化与导电效应。(A) 高光谱PL成像给出参考与目标膜iVOC分布,目标膜空间均匀性提升且均值高20 mV。(B)(C) 时间分辨PL衰减与微分寿命分析,目标膜C60界面复合降低,微分寿命由1 µs增至10 µs。(D) 瞬态吸收带隙漂白衰减,目标膜浅陷阱信号消失,载流子寿命由27 ns增至53 ns。(E) 参考与目标叠层电池J-V、伪J-V、子电池选择性sun-PL反扫曲线。(F) 提取的FF、伪FF、暗示FF及辐射FF,目标器件伪FF-FF差由6%降至3%,串联电阻由6 Ω cm²降至3 Ω cm²。

Fig.4 器件性能与稳定性。(A) 叠层电池结构示意图。(B) 器件截面SEM图。(C) 参考与目标电池PV参数统计(正/反扫)。(D) 带隙调至1.70 eV的冠军电池J-V曲线,VOC 2.01 V,PCE 33.1%。(E) 全织构叠层电池VOC演化。(F) 红海沿岸户外1500 h MPP稳定性跟踪:目标电池JSC衰减显著抑制,参考电池500 h后JSC趋零;目标电池移动离子浓度低3倍,85 °C/85% RH湿热1000 h后PCE相对损失由26%降至17%。
全织构钙钛矿/硅叠层电池虽可直接利用工业>1 μm金字塔绒面,但钙钛矿/C60电子传输层界面存在~180 meV巨大导带偏移,导致界面电子浓度低、复合高,VOC比平面记录器件低>100 mV,且钙钛矿体区导电不足引发FF损失,使PCE长期止步32%以下。德国弗劳恩霍夫太阳能系统研究所(Fraunhofer ISE)Stefan W. Glunz、沙特KAUST Stefaan De Wolf 与 Oussama Er-raji合作,提出在钙钛矿表面湿法沉积1,3-丙二胺二氢碘酸盐(PDAI),利用其正偶极将钙钛矿导带下调110 meV,把ΔEC降至70 meV,诱导电子在界面及整个体区同步积累,从而同步降低界面复合与体区传输电阻。不仅减少界面复合,还因钙钛矿本征低掺杂特性使电子积累贯穿整个吸收层,形成“深场效应钝化”,将体区电子密度提高40倍、导电性显著提升;揭示PDAI与有机富集表面作用决定偶极方向,与此前PbI2富集表面结果相反,强调表面终止化学对能级排列的决定性作用;实现工业大金字塔绒面上的高效界面钝化,打破“大比表面积难钝化”观念。
1 cm²器件VOC从1.83 V增至2.01 V,FF从79.4%提至81.6%,认证稳态PCE 31.6%,带隙优化后冠军器件达33.1%,为该类电池世界记录;红海户外1500 h目标电池JSC无衰减,参考电池500 h后JSC趋零;BACE测得目标电池移动离子浓度低3倍;85 °C/85% RH 1000 h湿热测试后目标电池PCE相对损失由26%降至17%,稳定性同步提升。
器件制备
硅底电池:250 μm p型FZ硅→双面KOH制>1 μm随机金字塔→PECVD双面本征/掺杂a-Si:H钝化→前表面掩膜溅射20 nm ITO复合层→背面195 nm ITO+1 μm Ag→激光划片成2.2 cm×2.2 cm。钙钛矿顶电池:a) 清洗:乙醇动态旋涂+UV/ozone 900 s;b) 自组装空穴层:1 mg mL-1 Me-4PACz乙醇旋涂(800 rpm 5 s+5000 rpm 20 s)→100 °C 10 min→乙醇冲洗;c) 两步杂化沉积:– 共蒸550 nm PbI2+CsBr(速率1 Å s-1);– 旋涂150 μL FAI/FABr乙醇溶液(含3–4 mg mL-1尿素)2200 rpm 30 s→100 °C空气退火10 min;d) PDAI钝化:0.75 mg mL-1 PDAI(氯苯/异丙醇1:1)旋涂4000 rpm 25 s→100 °C 3 min(亦可2 s浸渍涂布);e) 电子传输层:蒸镀18 nm C60→ALD 15–30 nm SnOx(80 °C);f) 顶电极:掩膜溅射20–55 nm ITO/IZO→蒸镀650 nm Ag栅+140 nm MgFx减反。封装:PV焊带引出的电池片夹在两片3.2 mm太阳能玻璃间,中间两层TPU,边缘含干燥剂PIB密封→真空层压机120 °C 20 min。
索比光伏网 https://news.solarbe.com/202512/16/50014781.html

