12月3日,通威股份(600438.SH)披露11月对外担保进展公告。数据显示,11月公司及下属子公司相互担保发生额达21.142亿元,子公司为客户提供担保1.29亿元,两项合计超22.43亿元,所有担保均在年度授权额度内。

公告显示,担保对象涵盖5家下属子公司及部分客户。子公司中包括4家全资子公司如通威农业发展有限公司、通威太阳能(眉山)有限公司,以及控股子公司通威(海南)水产食品有限公司。从担保结构看,对资产负债率超70%子公司的担保占比显著,截至11月末相关担保余额达338.82亿元,占子公司间担保总余额的74.16%。
值得注意的是,公告特别提示通威太阳能(眉山)有限公司的高负债风险。作为公司光伏电池核心生产基地之一,其资产负债率超70%,而通威股份自身资产负债率也已达72.25%的历史高位,显著高于隆基绿能等同行59.8%的水平。更关键的是,公司及下属子公司间的担保均未设置反担保措施,风险敞口需警惕。
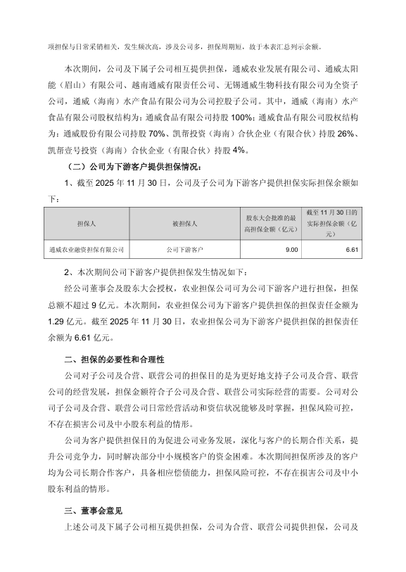
客户担保方面,子公司通威农业融资担保有限公司11月新增担保1.29亿元,截至11月末担保余额6.61亿元,未超9亿元年度额度。虽有部分反担保措施,但存在414.14万元逾期担保,且累计代偿余额799.76万元仍在追偿中。不过对比行业数据,其代偿规模低于农担行业平均水平。
此次担保动作与公司经营背景密切相关。2025年前三季度公司亏损52.7亿元,虽三季度减亏但行业仍处调整期。公司称担保旨在支持子公司经营及深化客户合作,且对担保对象资信充分掌握,风险可控。截至11月末,公司及子公司相互担保余额456.89亿元,未发生逾期。
市场分析指出,通威股份当前担保规模与“光伏+农牧”双主业扩张需求匹配,但高负债子公司无反担保的担保模式,叠加行业盈利压力,需关注后续偿债能力。公司表示将按规定履行信息披露义务。






索比光伏网 https://news.solarbe.com/202512/02/50013808.html

