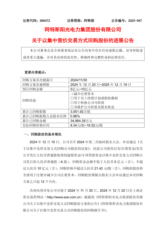
12月2日,阿特斯阳光电力集团股份有限公司(688472.SH)披露股份回购进展公告,截至11月30日,公司累计回购股份3551.92万股,占总股本0.96%,累计耗资约3.498亿元,回购价格区间为8.34元/股至16.52元/股。此次回购旨在注销并减少注册资本,目前已使用资金达计划下限的69.97%。

据公告,该回购方案于2024年11月30日首次披露,2024年12月19日经临时股东大会审议通过,实施期限为2024年12月20日至2025年12月19日,计划使用自有、自筹等多渠道资金,回购金额区间为5亿至10亿元,初始回购价格上限为21.42元/股。因2024年年度权益分派,价格上限已调整为21.33元/股。
从月度进展看,2025年11月公司单月回购60.7008万股,占总股本0.02%,成交价格区间16.42元/股至16.52元/股,单月耗资约999.91万元,回购节奏保持平稳。公司表示,本次回购严格遵循《上市公司股份回购规则》等规定,符合既定方案要求。
作为全球光伏组件核心企业,阿特斯在行业调整期推进大额回购注销,被市场解读为对公司长期价值的认可。当前光伏行业虽面临价格波动压力,但头部企业凭借规模与技术优势加速整合,回购注销可提升每股收益,增强投资者信心。
公司董事会称,后续将在回购期限内结合市场情况择机实施,并及时履行信息披露义务。市场分析指出,阿特斯回购进度过半,且近期回购价格处于区间高位,显示公司对基本面预期向好,后续回购动作及行业景气度回升有望形成共振。



索比光伏网 https://news.solarbe.com/202512/02/50013797.html

