在“双碳”目标与“建设海洋强国”战略的双重赋能下,中国新能源产业正加速从陆地向海洋纵深拓展,2025年12月4-5日,由中国能源研究会新能源智能制造与应用技术专委会、中国电力工程顾问集团西北电力设计院、福建永福电力设计股份有限公司、索比光伏网联合主办的 2025 第三届海上光伏大会将在福建隆重召开。
本次大会以“聚焦痛点破局,共创海上光伏高质量发展生态”为核心,直击海上光伏开发建设全流程关键堵点,聚焦实际问题与可落地解决方案,推动海上光伏行业从“探索发展”向“高效突破”加速 迈进。
01 会议信息
#活动主题:
2025 第三届海上光伏大会——技术创新・生态协同・海洋能源新未来
#主办单位:
中国能源研究会新能源智能制造与应用技术专委会
中国电力工程顾问集团西北电力设计院有限公司
福建永福电力设计股份有限公司
#承办单位:
碳索新能、索比光伏网
#活动时间(延期提醒):
2025年12月4日-5日
为保障大会的最佳效果与参会体验,经组委会慎重研究决定:原定于2025年11月27日举办的大会,将延期一周调整至2025年12月5日举行,会议地点(福建·福州天元国际威斯汀酒店)不变。
活动最新安排如下:

活动地点: 福建·福州天元国际威斯汀酒店(福州市台江区江滨中大道366号)

感谢您的理解与支持!期待与您在福州相聚,共谋海上光伏新未来!
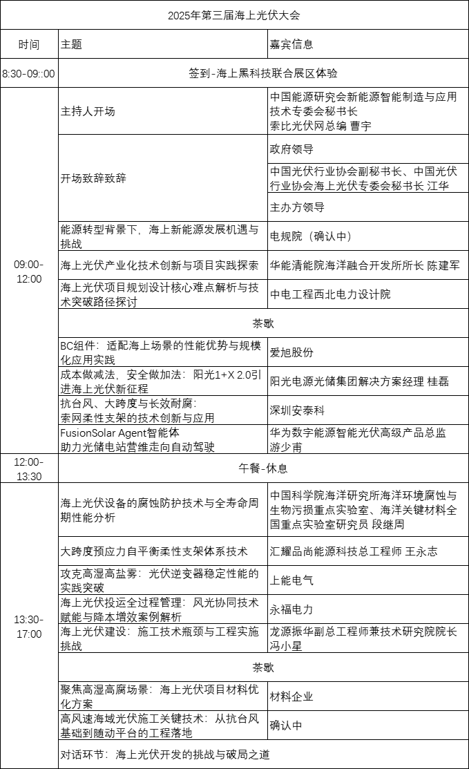
02 会议日程

03 会议聚焦
▶ 全国及沿海省份海上光伏政策权威解读与项目申报策略
▶ 海上光伏规划设计难点(选址、抗台风、航道避让)
▶ 海上光伏设备抗腐蚀、抗风浪技术创新(组件/支架/逆变器)
▶ 海上风电 - 光伏 - 制氢一体化系统集成与商业模式
▶ 海上光伏并网消纳与柔性直流输电技术突破
▶ 海上光伏项目施工降本与安全管控
▶ 海上光伏与海洋生态保护协同路径(生物多样性保护、海岸线修复)
▶ 海上光伏长期运维技术(智能化监测、水下设备维护)
▶ 海上光伏项目效益评估(经济/生态/社会)与实战案例
04 参会价值
✓ 获取沿海省份海上光伏最新政策动向与项目申报核心要点
✓ 掌握海上光伏项目规划设计、施工运维的全流程技术方法论
✓ 对接抗腐蚀组件、海上支架、氢能设备等前沿技术解决方案
✓ 探索 “海上光伏+风电制氢”“海上光伏+生态修复”创新商业模式
✓ 链接政府、业主、设计院、设备商等全产业链核心资源,拓展合作机会
✓ 学习国内标杆海上光伏项目实战经验,规避开发风险六、关于参会
05 参会报名
本次大会汇聚海上光伏全产业链重磅嘉宾与标杆企业,席位有限,请提前报名锁定名额,谢绝空降;本次大会免费参会(含参会门票、会议资料、胸牌、现场交流及展区体验);
·会议咨询:秦老师-15811030023 (微信同号)
·报名信息通道:

抓紧扫码报名吧
索比光伏网 https://news.solarbe.com/202511/21/50013107.html

