11月10日,陕西发改委下发《2025-2026年陕西省增量新能源项目机制电价 竞价组织公告》,对陕西省的机制电价工作进行了安排。
1、全国机制电价整体进程
截至目前,全国已有:30个省下发省级136号文的正式稿或征求意见稿;15个省正在开展竞价的省份;6个省完成首轮机制电价竞价。
2、陕西参与竞价的项目
2025年6月1日(含)至2026年12 月31日(含)期间实现全容量并网的集中式、分布式新能源 项目,不含已纳入机制范围的项目。
3、陕西机制电价竞价关键参数
电量规模:机制电量总规模为115亿千瓦时。其中, 风电为62.7亿千瓦时,光伏为52.3亿千瓦时。
竞价上下限:0.23~0.3545元/度
申报充足率:120%。
申报电量计算
单个项目申报电量上限=装机容量 ×上年度同类型电源平均发电利用小时数×(1-平均厂用电率) ×比例上限90%。
其中,2024年度我省风电、光伏平均发电利 用小时数分别为1799、1148小时,平均厂用电率分别为2.28%、 1.32%。
4、陕西机制电价竞价流程
( 一 )提交竞价材料、申报价格(11月13日 - 11月19 日 )
(二)竞价材料审核、回退修改(11月20日 - 11月28 日 )
( 三 ) 公 示 审 核 结 果 ( 12 月 1 日 - 12 月 2 日 )
( 四 ) 竞 价 出 清 ( 12 月 3 日 )
( 五 ) 公 示 竞 价 结 果 ( 12 月 4 日 - 12 月 8 日 )
( 六 ) 竞 价 审 定 ( 12 月 9 日 )
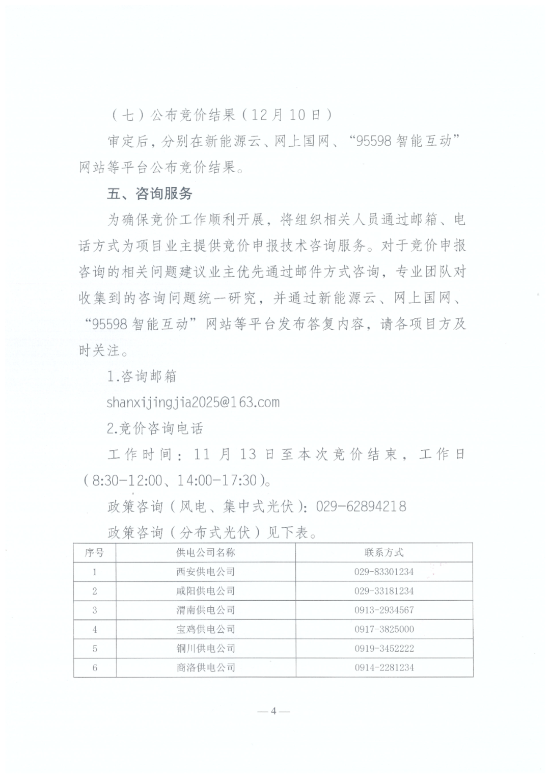
(七)公布竞价结果(12月10日)
文件原文如下






索比光伏网 https://news.solarbe.com/202511/11/50012278.html

