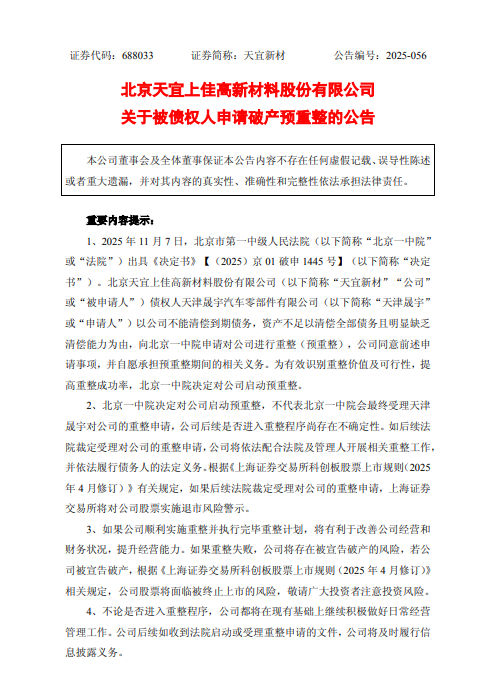
11 月 9 日,天宜新材(688033)发布公告称,公司于 11 月 7 日收到北京第一中级人民法院(简称 “北京一中院”)出具的《决定书》【(2025)京 01 破申 1445 号】,法院依照《中华人民共和国企业破产法》相关规定,决定对公司启动预重整。
公告显示,此次预重整申请由债权人天津晟宇汽车零部件有限公司(简称 “天津晟宇”)向北京一中院提交。天津晟宇提出申请的理由为,天宜新材不能清偿到期债务,且存在资产不足以清偿全部债务、明显缺乏清偿能力的情形。
天宜新材在公告中未进一步披露当前具体的债务规模、资产状况及应对措施。截至公告发布日,相关预重整程序刚启动,后续进展需以公司后续公告及法院裁定为准。

索比光伏网 https://news.solarbe.com/202511/10/50012162.html

