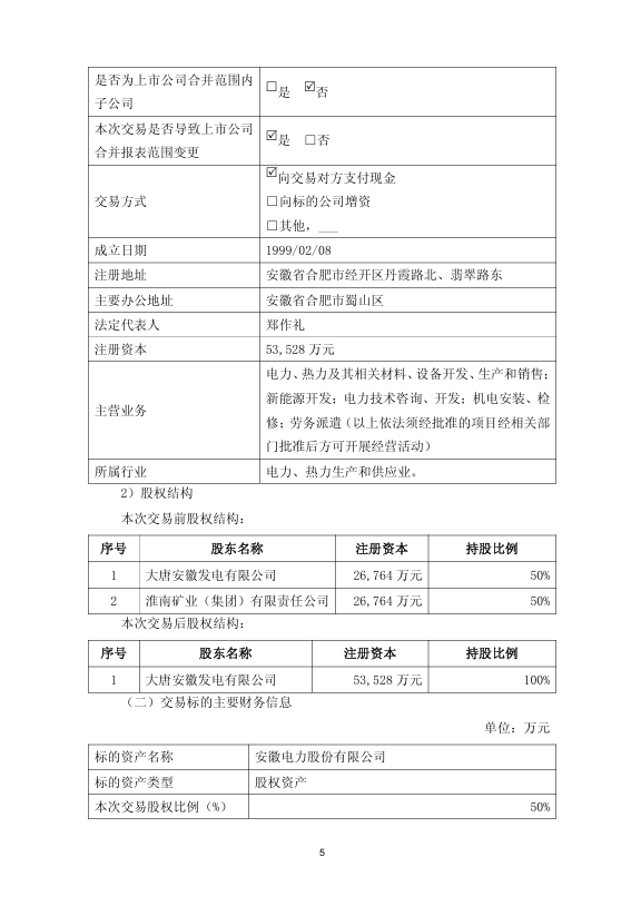
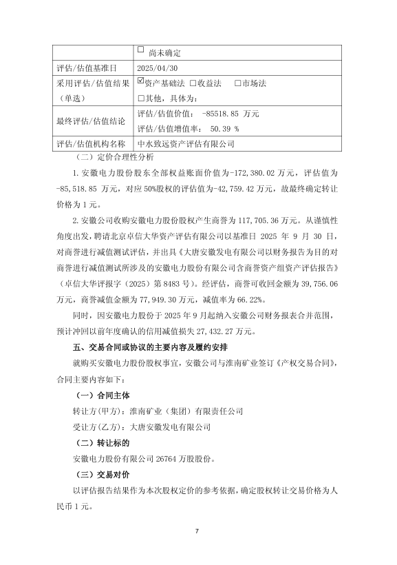
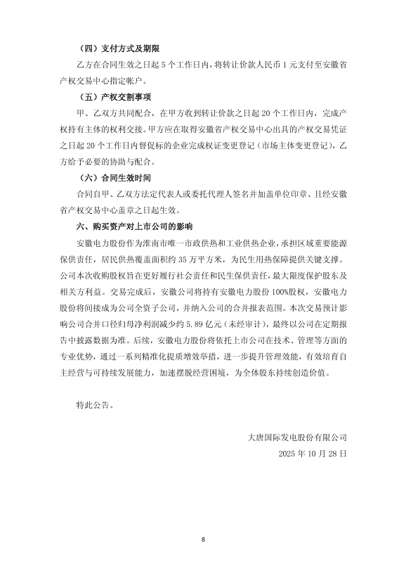
2025 年 10 月 28 日,大唐国际发电股份有限公司(证券代码:601991,简称“大唐发电”)发布公告,宣布其全资子公司大唐安徽发电有限公司(简称 “安徽公司”)以 1 元价格收购淮南矿业(集团)有限责任公司(简称 “淮南矿业”)持有的安徽电力股份有限公司(简称 “安徽电力股份”)50% 股权。交易完成后,安徽公司将持有安徽电力股份 100% 股权,该公司正式成为大唐发电间接全资子公司并纳入合并报表范围。
公告明确指出,收购旨在更好履行社会责任与民生保供责任,最大限度保护股东及相关方利益。尽管交易预计将导致公司合并口径归母净利润减少约 5.89 亿元(未经审计),但从长期来看,安徽电力股份可依托大唐发电在技术、管理等方面的专业优势,通过提质增效举措提升管理效能,逐步培育自主经营与可持续发展能力,摆脱经营困境。此外,通过全资控股区域核心供热企业,大唐发电进一步巩固了在安徽地区的能源市场地位,为后续拓展新能源业务、优化能源结构奠定基础,也为区域能源安全稳定供应提供了更有力的保障,符合国家能源发展战略与民生需求导向。








索比光伏网 https://news.solarbe.com/202510/29/50011337.html

