有机近红外室温磷光材料因其能够有效消除背景噪声和组织自发荧光,在生物成像领域展现出巨大潜力。
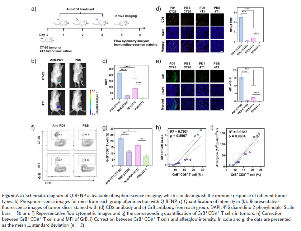
本研究北京理工大学蔡政旭和北京大学谢海燕等人通过两步反应合成了具有B–N配位键的八元环融合RTP分子(TPP-BN和TPP-BF),实现了819 nm的近红外磷光发射和28.6 ms的寿命。我们以PMMA-b-PEG为主体材料和表面活性剂,稳定RTP分子,制备了基于PMMA-b-PEG的纳米颗粒,其余辉亮度比传统的基于F127的方法提高了五倍。我们进一步开发了颗粒酶B响应的纳米探针,实现了特异性定量检测。体内研究证明,该探针能够监测并区分肿瘤免疫反应,信背比高达216.4。
本研究为构建近红外有机RTP探针提供了新方法,推动了RTP材料在实时、高对比度生物成像及肿瘤免疫监测中的应用。
文章亮点:
- 新型近红外RTP材料设计通过B–N配位键构建八元环融合分子结构,实现819 nm近红外磷光发射和28.6 ms长寿命,突破传统RTP材料波长短、效率低的限制。
- 高性能纳米探针制备策略采用PMMA-b-PEG嵌段共聚物作为主体材料,制备的纳米颗粒余辉强度提升五倍,具备优异的水相稳定性和生物相容性。
- 免疫响应型探针实现肿瘤免疫监测构建颗粒酶B响应的“信号开启”型纳米探针,成功在体内区分“冷”“热”肿瘤免疫状态,信背比高达216.4,具备高对比度、高特异性成像能力。





Y. Zhao, X. Ma, S. Cui, J. Qu, Y. Wen, K. Zhang, G. Li, Y. Zhang, X. Huang, B. Mei, T. Wang, P. Sun, J. Shi, B. Tong, H.-Y. Xie, Z. Liu, Z. Cai, Y. Dong, Angew. Chem. Int. Ed.. 2025, e202511784.
https://doi.org/10.1002/anie.202511784
索比光伏网 https://news.solarbe.com/202510/21/50010571.html

