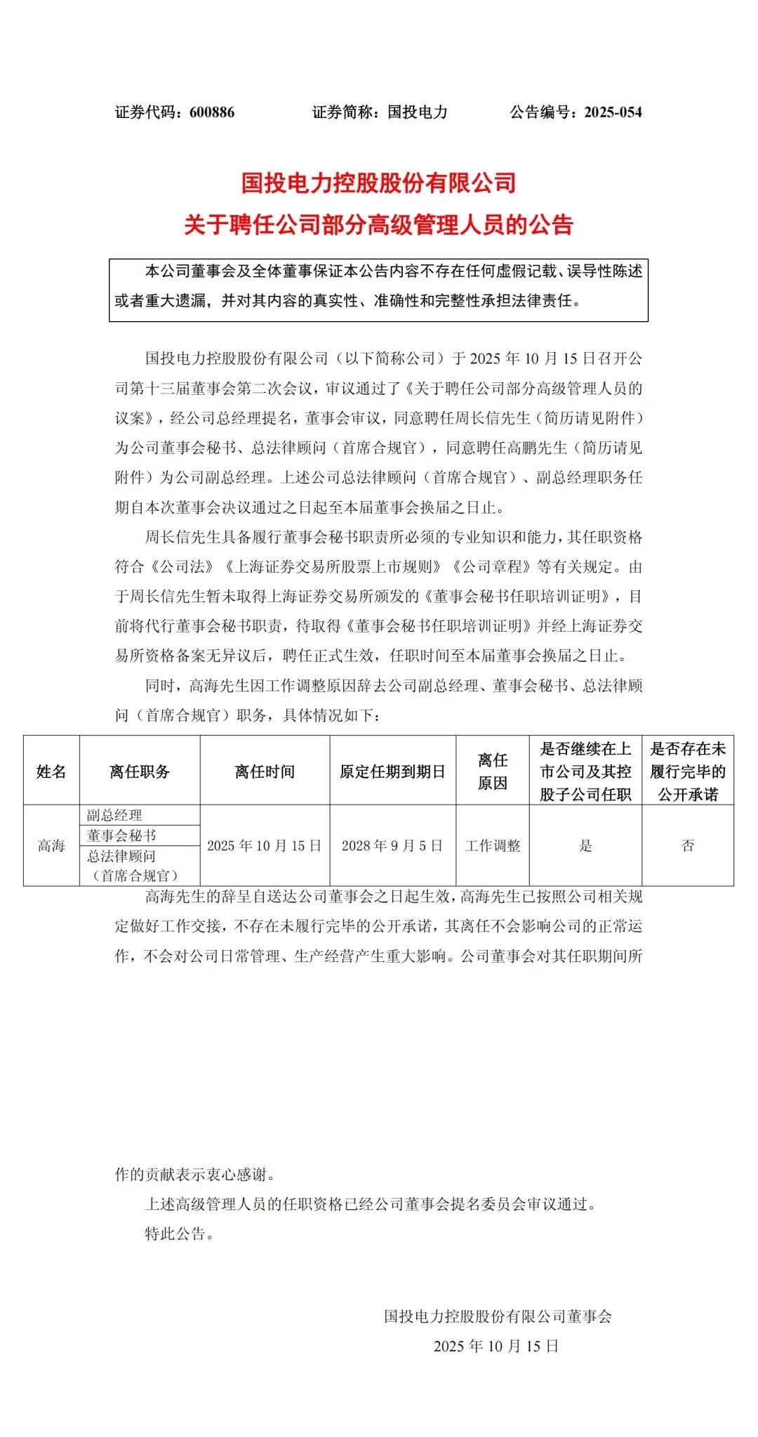
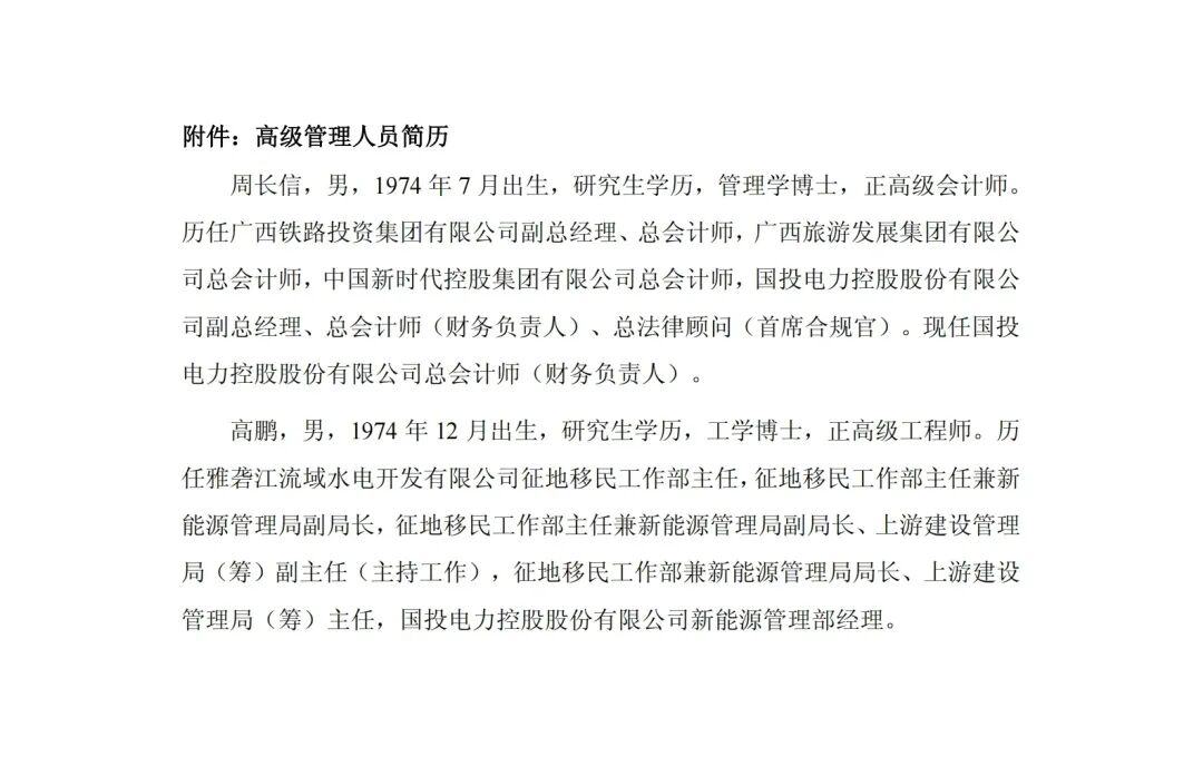
国投电力发布公告称,公司于10月15日召开公司第十三届董事会第二次会议,审议通过了《关于聘任公司部分高级管理人员的议案》,经公司总经理提名,董事会审议,同意聘任周长信先生为公司董事会秘书、总法律顾问(首席合规官),同意聘任高鹏先生为公司副总经理。上述公司总法律顾问(首席合规官)、副总经理职务任期自本次董事会决议通过之日起至本届董事会换届之日止。
公告如下:


索比光伏网 https://news.solarbe.com/202510/16/50010323.html
国投电力发布公告称,公司于10月15日召开公司第十三届董事会第二次会议,审议通过了《关于聘任公司部分高级管理人员的议案》,经公司总经理提名,董事会审议,同意聘任周长信先生为公司董事会秘书、总法律顾问(首席合规官),同意聘任高鹏先生为公司副总经理。上述公司总法律顾问(首席合规官)、副总经理职务任期自本次董事会决议通过之日起至本届董事会换届之日止。
公告如下:


索比光伏网 https://news.solarbe.com/202510/16/50010323.html
本站标注来源为“索比光伏网”、“碳索光伏"、"索比咨询”的内容,均属www.solarbe.com合法享有版权或已获授权的内容。未经书面许可,任何单位或个人不得以转载、复制、传播等方式使用。
经授权使用者,请严格在授权范围内使用,并在显著位置标注来源,未经允许不得修改内容。违规者将依据《著作权法》追究法律责任,本站保留进一步追偿权利。谢谢支持与配合!
近日,国家发改委、国家能源局联合出台《关于有序推动绿电直连发展有关事项的通知》(发改能源〔2025〕650号,以下简称“650号文”)。650号文试图在电网的“主干道”供电之外,给与市场主体一个新的绿电采购选项:以用户为中心,开辟一条点对点的“专属通道”,允许新能源电站通过专用线路,直接供给特定的用电企业,使企业能够拥有一套“量身定制”的绿电供应方案。
在第十八届(2025)国际太阳能光伏和智慧能源&储能及电池技术与装备(上海)大会(简称“SNEC光伏大会”)上,华为董事、华为数字能源总裁侯金龙发表了“铸就高质量,激发AI潜能,开启全面构网新时代”的主题演讲,系统阐述了华为在新能源领域的战略布局和技术创新。
在近日举行的2025 SNEC展会上,江苏中坚金属材料有限公司推出的“双梁型合金钢边框”,以高强度、高安全、高适配、高耐蚀和超低碳等硬核竞争力,解决了光伏电站在极端条件下的稳定运行与全生命周期的可靠性。尤其是在全球光伏装机规模日益增长、光伏发电占比不断提升的背景下,光伏产品的质量与强度直接决定着全球能源转型进程。相比于“卷价格”,光伏行业更应该卷质量、卷产品、卷强度、卷安全,用“硬卷”代替“内卷”。
5月20日,陕西发改委发布《关于明确“531”前分布式光伏发电项目并网有关事项的通知》,文件提出:根据国家发改委136号文要求,531之后,新能源项目上网电量原则上全部进入电力市场,上网电价通过市场交易形成。针对陕西省分布式光伏发电项目“531”并网需求,计划采取限发的方式开展并网工作。
5月21日,国投电力发布公告称,公司董事会近日收到公司董事张雷的辞呈:张雷因工作调整原因,辞去公司董事、副董事长、董事会战略委员会委员及环境、社会与治理委员会委员职务,并确认与公司董事会并无意见分歧,亦无需提请公司股东和债权人关注的事宜。
“光,让万物有了生命,也让能源有了脉搏。在加快构建新型电力系统的进程中,中国光伏产业成为这场能源变革的重要引擎。”4月22日,恰逢第56个世界地球日,一部名为《装甲山河,碳路中国》的大型系列纪录片在央视网开播。影片伊始,一组数字率先引人瞩目——截至2024年12月底,我国累计发电装机容量约33.5亿千瓦,同比增长14.6%,其中太阳能发电装机容量约8.9亿千瓦,同比增长45.2%。
2025年第一季度,中国光伏行业迎来了政策"大礼包"。这一季度的政策动向既是对过去经验的总结,也为未来行业竞争格局的演变埋下伏笔。从国家层面的战略规划到地方政府的细则落地,从电力市场化改革到乡村振兴场景的深度渗透,一系列政策组合拳不仅为行业注入新动能,更标志着光伏产业从“规模扩张”向“高质量发展”的关键转型。
3月13日,由江苏省可再生能源行业协会与栖霞高新技术产业开发区管理委员会联合主办的“2025第十二届中国(江苏)国际新型光伏创新发展大会”在南京隆重召开。本次大会以“以「创」应变,破局共「赢」”为主题,聚焦光伏技术突破、市场趋势、政策导向等多个领域,吸引了来自政府部门、行业协会、科研机构及产业链企业超四百名代表参会,共同探讨光伏产业技术革新、市场趋势及全球化发展路径。
1月17日,海泰新能发布董事长、高级管理人员换届公告。根据《公司法》及公司章程的有关规定,公司第四届董事会第一次会议于 2025 年1 月 15 日审议并通过:选举王永先生为公司董事长,任职期限三年,自 2025 年 1 月



