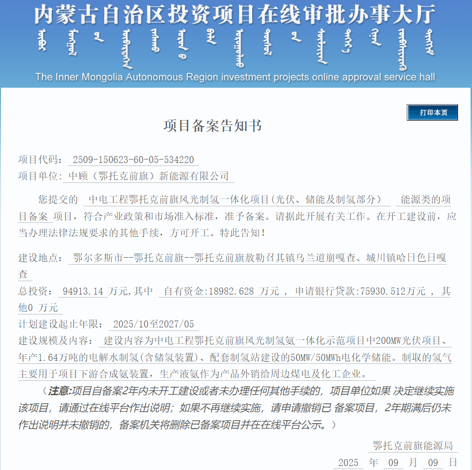
近日,内蒙古自治区投资项目在线审批办事大厅发布的信息中显示,中电工程鄂托克前旗风光制氢一体化项目(光伏、储能及制氢部分)获备案。

该项目位于鄂尔多斯市-鄂托克前旗-鄂托克前旗敖勒召其镇乌兰道崩嘎查、城川镇哈日色日嘎查。总投资达到94913.14万元。项目建设内容为中电工程鄂托克前旗风光制氢氨一体化示范项目中200MW光伏项目、年产1.64万吨的电解水制氢(含储氢装置)、配套制氢站建设的50MW/50MWh电化学储能。项目制取的氢气主要用于项目下游合成氨装置,生产液氨作为产品外销给周边煤电及化工企业。
此前内蒙古已有多个风光制氢项目获备案。
鄂尔多斯市准格尔旗纳日松光伏制氢项目是内蒙古自治区第一批风光制氢一体化示范项目,由中国三峡新能源(集团)股份有限公司与满世投资集团有限公司合资建设。项目总投资23亿元,主要利用采煤回填区建设光伏电站,并通过高压输电线将绿电输送至准格尔经济开发区制氢厂区,采用电解水制氢。

索比光伏网 https://news.solarbe.com/202509/19/50008981.html

