8月15日,异质结光伏公司ST泉为(300716.SZ)发布项目中标公告,公司子公司联合体中标贵州两大光伏EPC项目,合计中标金额达超7.5亿元。

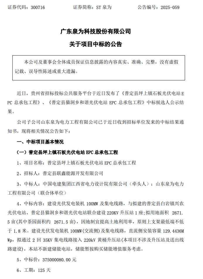
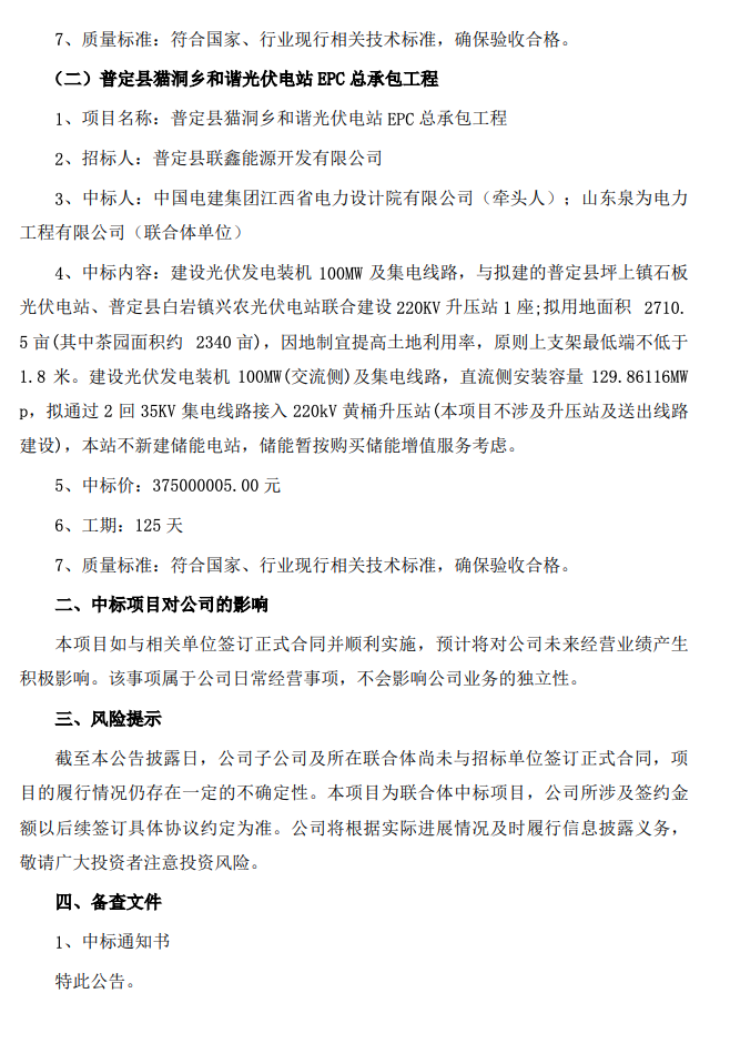
根据公告,ST泉为子公司山东泉为电力工程有限公司与中国电建集团江西省电力设计院有限公司组成联合体,成功中标贵州省普定县两大光伏电站EPC总承包工程,合计中标金额达750000085.00元(7.5亿元)。
此次中标的两大项目分别为《普定县坪上镇石板光伏电站EPC总承包工程》与《普定县猫洞乡和谐光伏电站EPC总承包工程》,招标人皆为普定县联鑫能源开发有限公司。
其中,石板光伏电站项目拟建设光伏发电装机100MW(交流侧),直流侧安装容量129.4436MWp,拟用地面积2671.5亩(含茶园面积约2671.5亩);和谐光伏电站项目同样规划100MW(交流侧)装机容量,直流侧安装容量129.86116MWp,拟用地面积2710.5亩(含茶园面积约2340亩)。
两个项目均采用“光伏+茶园”模式,支架最低端不低于1.8米,可因地制宜提高土地利用率,实现生态保护与能源开发的双赢。
从项目细节来看,两大电站将与拟建的普定县白岩镇兴农光伏电站联合建设1座220KV升压站,各自通过2回35KV集电线路接入220kV黄桶升压站(项目本身不涉及升压站及送出线路建设),且暂不新建储能电站,储能需求拟通过购买储能增值服务满足。
两个项目的中标价分别为375000080.00元与375000005.00元,工期均为125天,质量标准需符合国家、行业现行相关技术标准并确保验收合格。
ST泉为在公告中表示,若上述项目能顺利签订正式合同并实施,预计将对公司未来经营业绩产生积极影响,且该事项属于公司日常经营范畴,不会影响业务独立性。
不过,公司同时提示风险,截至公告披露日,子公司及联合体尚未与招标单位签订正式合同,项目履行存在一定不确定性,公司涉及的签约金额以后续具体协议约定为准。


索比光伏网 https://news.solarbe.com/202508/19/50006445.html

