8月12日,广州市工业和信息化局关于印发《广州市虚拟电厂高质量发展实施方案》的通知。主要内容概要如下:
发展目标方面:
至2025年底,虚拟电厂的接入容量200万千瓦,调节能力达到80万千瓦,在白云、海珠等区域建设虚拟电厂精准调节的应用试点,通过聚合可调节资源解决局部区域网络受限及低压台区过载问题。
至2026年底,接入容量达到400万千瓦,调节能力达到120万千瓦,常态化开展虚拟电厂参与电网调节,通过聚合可中断负荷、用户侧储能、光伏等分布式资源,高峰时段快速削减负荷峰值,低谷时段消纳新能源余电,形成“分钟级响应、全域灵活调控”的韧性电网支撑体系。
至2027年底,实现10千伏及以上分布式光伏、用户侧储能、充换电设施等资源的接入,接入容量达到500万千瓦(5GW),调节能力达到150万千瓦。虚拟电厂成为电力保供和峰谷调节的重要支撑,形成可持续、常规化的商业运营模式和产业生态。
补贴方面:
通知表示,市级财政每年安排不超过1000万元给予市级虚拟电厂应用奖补。
一是按照每千瓦时不高于3.5元的标准,开展有功功率需求响应补贴。
二是按照每千瓦时不高于0.12元的标准,开展无功功率需求响应补贴。
三是按照每小时每千瓦不高于0.01元的标准,对建设有技术支持系统、具备分钟级实时调节能力的虚拟电厂给予备用容量补贴。
原文见下:

广州市虚拟电厂高质量发展实施方案
为助力新型电力系统建设,进一步培育推动我市虚拟电厂高质量发展,依据《国家能源局关于支持电力领域新型经营主体创新发展的指导意见》《国家发展改革委 国家能源局关于加快推进虚拟电厂发展的指导意见》《广东省虚拟电厂参与电力市场交易实施方案》等有关要求,结合我市电力系统运行特点和电力市场情况,制定本方案。
一、工作目标
依托前期工作基础,加快构建虚拟电厂运营管理体系,进一步提升负荷侧可调资源的聚合及响应能力。
至2025年底,虚拟电厂的接入容量200万千瓦,调节能力达到80万千瓦,在白云、海珠等区域建设虚拟电厂精准调节的应用试点,通过聚合可调节资源解决局部区域网络受限及低压台区过载问题。
至2026年底,接入容量达到400万千瓦,调节能力达到120万千瓦,常态化开展虚拟电厂参与电网调节,通过聚合可中断负荷、用户侧储能、光伏等分布式资源,高峰时段快速削减负荷峰值,低谷时段消纳新能源余电,形成“分钟级响应、全域灵活调控”的韧性电网支撑体系。
至2027年底,实现10千伏及以上分布式光伏、用户侧储能、充换电设施等资源的接入,接入容量达到500万千瓦,调节能力达到150万千瓦。虚拟电厂成为电力保供和峰谷调节的重要支撑,形成可持续、常规化的商业运营模式和产业生态。
二、主要任务
(一)健全虚拟电厂管理体系
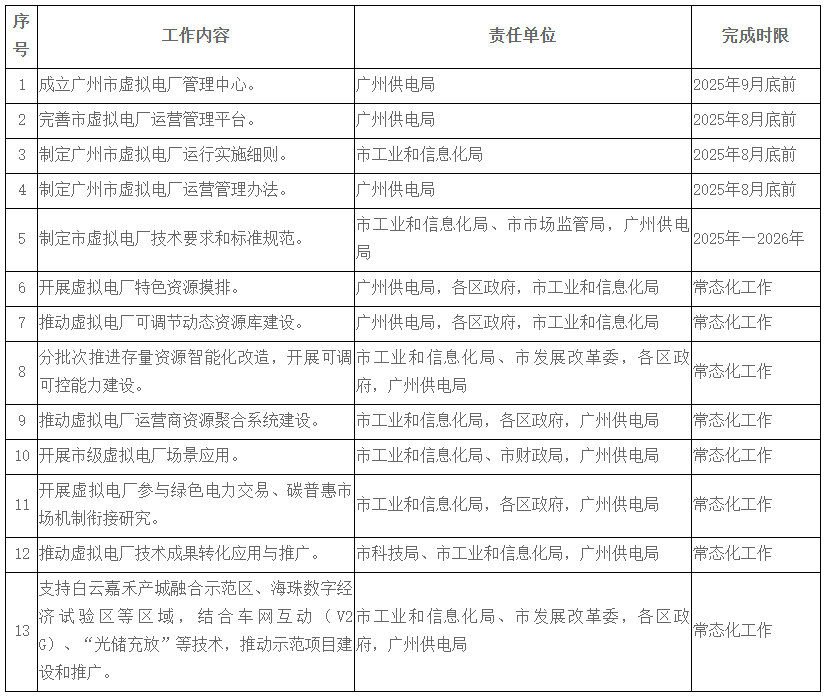
1.成立市虚拟电厂管理中心。在广州市电力负荷管理中心(设在广州供电局)的基础上,挂牌成立广州市虚拟电厂管理中心。负责广州虚拟电厂运营管理平台建设和运维,建立虚拟电厂日常运行的管理制度,开展虚拟电厂资源管理、运行评价、资金发放等工作,开展虚拟电厂技术、商业模式等方面的研究工作。(责任单位:广州供电局)
2.完善市虚拟电厂运营管理平台。推动市虚拟电厂运营管理平台与省虚拟电厂运营管理平台、运营商技术支持系统等平台的互联互通,建设资源准入与退出、资源接入、运行监测、能力校核、效果评估等功能,强化虚拟电厂消息交互与服务能力,实现运营、管控、服务一体化集成应用。建设全市可调节资源、产业链负荷管理的动态数据库,形成“用户侧可调资源一张网”,实现各类资源分层可视、实时监测、动态调控。(责任单位:广州供电局)
3.制定运营管理工作要求。由市工业和信息化局制定《广州市虚拟电厂运行实施细则》。市虚拟电厂管理中心制定《广州市虚拟电厂运营管理办法》,包括但不限于以下内容:明确市场主体的准入退出要求、运行管理要求、响应组织、考核结算和异议处理等内容,明确技术接入规范及虚拟电厂运营管理平台与运营商技术支持系统的信息报送和指令双向传输要求等。(责任单位:市工业和信息化局、广州供电局)
4.制定相关技术要求、规范。制定虚拟电厂及其资源接入、信息交互、数据传输、监控终端、网络安全、运行控制等方面的技术要求。建立资源能力评估、运行评价、运营服务等方面技术规范。推进车网互动、温控负荷等新型可调资源接入技术研发,明确其交互机制与安全边界。推动终端设备、通信协议、系统平台等产业链技术的国家和行业级标准立项和实施。(责任单位:市工业和信息化局、市市场监管局,广州供电局)
(二)培养虚拟电厂市场
5.建立虚拟电厂可调节资源库。依托市级虚拟电厂管理平台,聚焦充换电设施、中央空调、集中供冷站、用户侧储能、港口岸电、分布式光伏等特色资源,建立面向广州市可调节资源的常态化排查机制,收集建设容量、使用情况、响应时延、响应方式、可调能力、可调时长等关键信息,分级建立调峰、应急响应等不同电网应用场景的多层级动态资源库。政企联动支持虚拟电厂运营商、售电企业、用户、资源投资和运营方开展合作。(责任单位:广州供电局,各区政府,市工业和信息化局)
6.开展可调可控能力建设。分批次推进存量资源智能化改造,鼓励虚拟电厂运营商按用户开展存量设备的智能化改造,推动企业开展车网互动(V2G),中央空调的能源管理系统建设,强化分布式光伏“可观、可测、可调、可控”能力建设,拓展用户侧储能、数据中心、通信基站等多元储能应用,支持具备分钟级实时调节能力的虚拟电厂开展备用补偿。新建用户侧储能、充换电设施、重点区域中央空调、分布式光伏等原则上应具备调节能力。(责任单位:市工业和信息化局、市发展改革委,各区政府,广州供电局)
7.推动资源聚合系统建设。鼓励虚拟电厂运营商建设技术支持系统或升级资源运营系统,具备可调节资源的动态监测、优化运行和参与市场交易能力。支持充换电设施运营商、储能投资商对已有资源运营系统的改造,实现资源的“可观、可测、可调、可控”建设。鼓励运营商技术支持系统向聚合用户提供节约用能、绿色用能等方面的增值服务。(责任单位:市工业和信息化局,各区政府,广州供电局)
8.培育多元市场主体。按照“分类培育、托底保障、开放协同”原则培育虚拟电厂运营商。一是择优培育一家中央空调负荷聚合商,重点开展写字楼、数据中心等场景的空调柔性调控与需求响应。二是支持组建车网互动联合运营主体,优选充换电设施运营商与汽车制造企业协同,聚焦光储充放一体化停车场、工商业园区有序充电等场景。三是强化电网企业托底保障职能,承接城中村用电优化、临时保供电等市场化机制难以覆盖的应用场景。四是鼓励成立湾区协同创新主体,重点开展港口岸电设施智能化改造、分布式光伏余电交易等特色业务。(责任单位:市工业和信息化局、市发展改革委,各区政府,广州供电局)
(三)深化虚拟电厂运营机制
9.引导虚拟电厂积极参与省电力市场交易。构建省、市两级虚拟电厂参与电力市场协同机制,争取广州市的市场化需求响应启动权限,积极引导广州市的虚拟电厂参与全省市场交易。推动广州辖区内的虚拟电厂参与广东省市场化需求响应、南方区域辅助服务、中长期及现货等常态化市场交易。(责任单位:市工业和信息化局、市发展改革委,各区政府,广州供电局)
10.开展市级虚拟电厂应用。市级财政每年安排不超过1000万元给予市级虚拟电厂应用奖补。一是按照每千瓦时不高于3.5元的标准,开展有功功率需求响应补贴。二是按照每千乏时不高于0.12元的标准,开展无功功率需求响应补贴。三是按照每小时每千瓦不高于0.01元的标准,对建设有技术支持系统、具备分钟级实时调节能力的虚拟电厂给予备用容量补贴。每年年底前,广州供电局依据当年度虚拟电厂建设运行情况,对补贴资金进行测算报市工业和信息化局,市工业和信息化局审核后按规定统一划拨至广州供电局,广州供电局负责项目单位补贴资金的审核发放。(责任单位:市工业和信息化局、市财政局,广州供电局)
11.丰富虚拟电厂商业模式。支持虚拟电厂运营商整合用户侧可调资源,开展结合分时电价的优化运行等业务;推动虚拟电厂与绿色电力交易、碳普惠市场的机制衔接,建立可调节能力与碳减排量联动机制;鼓励拓展售电套餐设计、节能改造等增值服务,形成“基础收益+增值分成”的多元盈利模式,增强业态发展可持续性。(责任单位:市工业和信息化局,各区政府,广州供电局)
(四)加快科技创新与生态构建
12.深化虚拟电厂技术创新。支持智能终端、技术支持系统、人工智能集群控制等领域的技术创新,开展源网荷储一体化等虚拟电厂项目试点示范,推动虚拟电厂关键技术验证及商业模式创新,加快推动技术成果快速转化应用与推广。(责任单位:市科技局、市工业和信息化局,广州供电局)
13.推动示范项目建设和推广。支持白云嘉禾产城融合示范区、海珠数字经济试验区等区域,结合车网互动(V2G)、“光储充放”“光储直柔”等技术,选取产业园区、商业综合体、新型社区等典型场景,建立虚拟电厂运营聚合系统,开展可调资源分级认证标准、协同调用等创新;建设V2G调峰、V2G微电网示范等差异化虚拟电厂示范工程集群,打造可复制推广的湾区特色实践模式。(责任单位:市工业和信息化局、市发展改革委,各区政府,广州供电局)
14.打造虚拟电厂产业生态。深化政企协同,加快对虚拟电厂系统、技术、设备、通信等产业链主体培育,对掌握核心自主知识产权的创新企业,在“专精特新”企业认定、科技项目申报中开辟绿色通道,形成虚拟电厂应用推广和产业生态协同发展的良性生态。(责任单位:市工业和信息化局、市科技局、市发展改革委,各区政府,广州供电局)
三、保障措施
(一)加强组织领导
由市工业和信息化局牵头,广州供电局具体实施,政企协同、统筹推进虚拟电厂建设。市级相关部门制定完善配套政策措施和管理制度,及时解决相关问题,确保各项任务目标顺利完成。
(二)加大政策支持
加快制定虚拟电厂建设运营配套支持政策,优化管理流程和技术标准,积极推动虚拟电厂参与需求响应、辅助服务市场交易和电力市场交易。
(三)做好组织实施
各单位要加强协同配合,加快推进虚拟电厂建设,引导各类可调节资源参与电力系统调节,持续优化虚拟电厂运营模式,推动虚拟电厂高质量发展。
(四)做好政策宣贯
加强国家、省、市虚拟电厂相关政策、重要成果、典型案例的宣传,组织虚拟电厂运营商和相关电力用户开展政策宣贯培训,引导市场主体积极参与虚拟电厂建设及运营,进一步激发源网荷储互动活力。
四、附则
本方案自印发之日起施行,有效期三年。本方案执行期间如遇国家、省、市有关政策及规定调整的,从其规定。本方案与本市其他优惠措施,由申报单位自主选择申报,不重复资助。本方案由市工业和信息化局负责解释,各责任单位应当结合分工及时制定出台实施细则或操作规程等文件,鼓励各区政府出台协同配套政策。
附件:主要任务清单

索比光伏网 https://news.solarbe.com/202508/13/50006042.html

