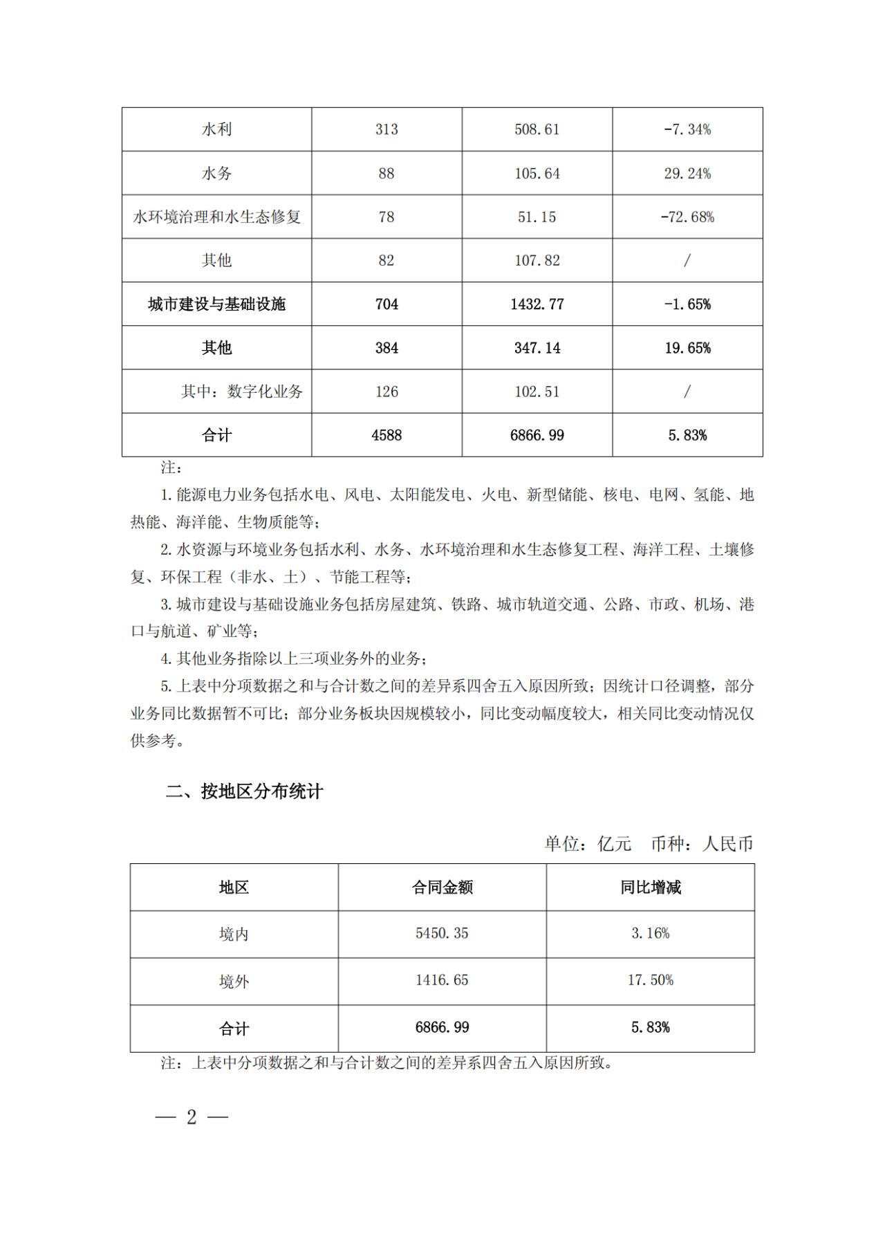
7月22日,中国电建发布公告,2025年1月至6月,公司新签合同金额总计6866.99亿元,同比增长5.83%。能源电力新签项目2939个,业务新签合同金额4313.88亿元,同比增长12.27%。
其中,新签水电项目576个,新签合同金额1004.55亿元;抽水蓄能新签项目数量292个,新签合同金额413.81亿元;风电新签项目数量652个,新签合同金额1429.02亿元;太阳能发电新签项目数量616个,新签合同金额1137.43亿元。6月公司新签合同金额在人民币5亿元以上的单个项目共70个。








此前7月16日,中国能源建设股份有限公司发布2025年第二季度主要经营数据公告,公告显示,二季度新签合同额3864.60亿元,上半年新签合同额7753.57亿元,半年同比增长4.98%。
索比光伏网 https://news.solarbe.com/202507/23/50004525.html

