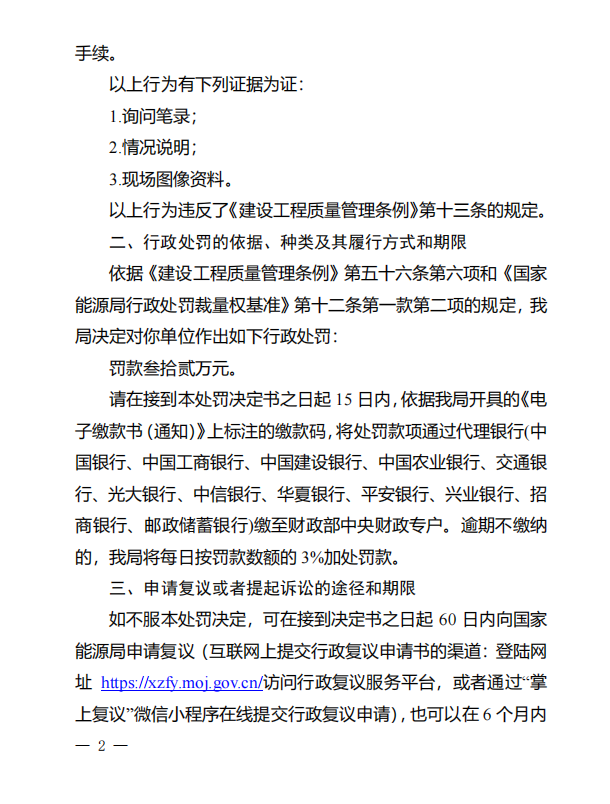
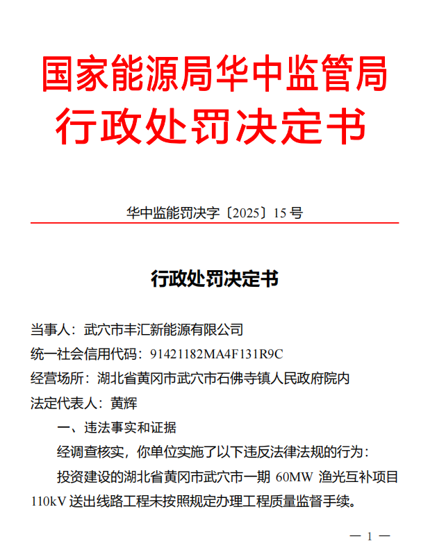
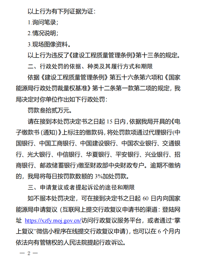
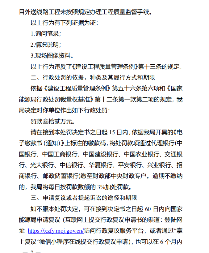
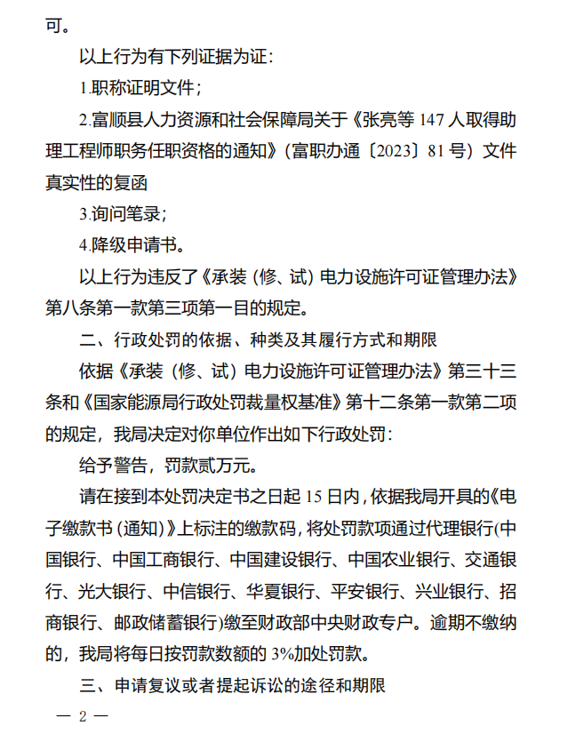
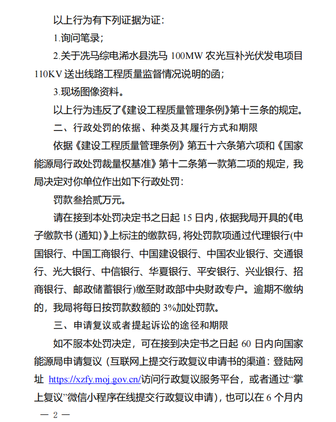
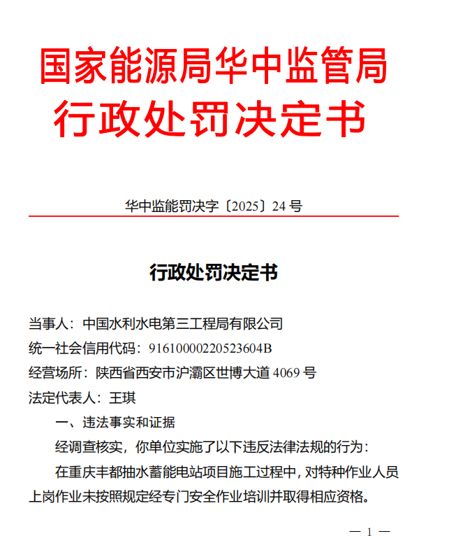
5月21日,国家能源局华中监管局发布行政处罚决定书,涉及三峡旗下企业2家、华电旗下企业2家以及华润、国家能源集团、湖北能源集团、中国电建旗下等共计10家企业,累计处罚金额达262万元。
其中,7个光伏项目因未办理工程质量监督手续被下定行政处罚决定书。
涉及项目如下:

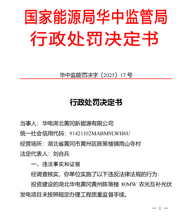
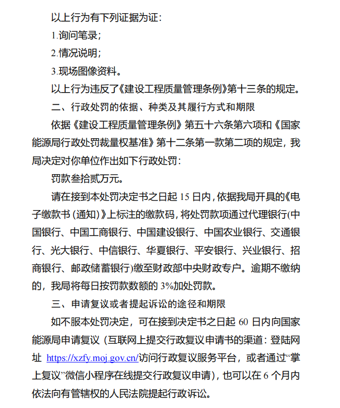
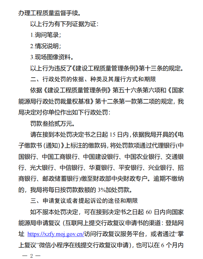
行政处罚决定书原文:






























索比光伏网 https://news.solarbe.com/202505/25/389578.html
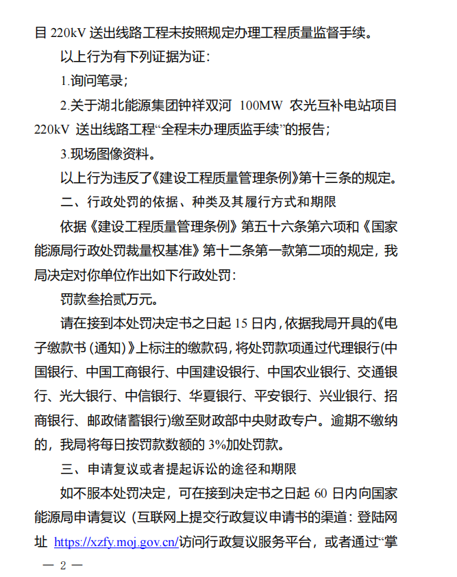
5月21日,国家能源局华中监管局发布行政处罚决定书,涉及三峡旗下企业2家、华电旗下企业2家以及华润、国家能源集团、湖北能源集团、中国电建旗下等共计10家企业,累计处罚金额达262万元。
其中,7个光伏项目因未办理工程质量监督手续被下定行政处罚决定书。
涉及项目如下:

行政处罚决定书原文:






























本站标注来源为“索比光伏网”、“碳索光伏"、"索比咨询”的内容,均属www.solarbe.com合法享有版权或已获授权的内容。未经书面许可,任何单位或个人不得以转载、复制、传播等方式使用。
经授权使用者,请严格在授权范围内使用,并在显著位置标注来源,未经允许不得修改内容。违规者将依据《著作权法》追究法律责任,本站保留进一步追偿权利。谢谢支持与配合!
当地时间2月10日,中国能建国际集团联合中国能建西北院,与南非本土IPP开发商Anthem正式签署诺希620兆瓦光伏电站项目EPC合同。该项目是继乌莫115兆瓦、莫伊240兆瓦光伏项目、红沙153兆瓦/612兆瓦时电池储能项目后,中国能建在南非落地的又一重大新能源项目,也是目前南非单体容量最大的光伏电站,标志着公司在南非新能源市场深耕布局、滚动发展取得新突破。
2月3日,库布齐送电上海、库布齐送电江苏沙戈荒基地电源方案获得国家能源局批复,标志着基地推进工作取得阶段性进展。基地主要布局在鄂尔多斯市库布齐沙漠地区,其中,库布齐送电上海基地规划建设光伏800万千瓦、风电450万千瓦,配套支撑性煤电264万千瓦、新型储能900万千瓦时,总投资约632亿元;库布齐送电江苏基地规划建设光伏800万千瓦、风电400万千瓦,配套支撑性煤电264万千瓦、新型储能816万千瓦时,总投资约642亿元。
云南怒江州生态环境局发布关于佑雅光伏发电项目环评受理的公示。根据公示,该项目属新建项目,总投资1.9亿元,位于云南省怒江州泸水市古登乡佑雅村境内,项目区共布置9个光伏发电单元和一座110kV升压站。项目光伏区将实行“草光互补”模式,进行草籽播撒,以满足云南省光伏复合项目建设要求。项目总工期6个月,预计2026年3月动工,2026年9月建成投产。
近期,国家电投、华电集团的董事长、总经理先后拜访国家电网,共同探讨“十五五”期间开展新能源大基地等方面的合作!国家电投集团与国家电网公司互为重要战略合作伙伴,双方共同践行保障能源安全、促进能源绿色转型的职责使命,在能源保供、重大项目、科技创新等领域合作紧密、成效显著。
2月6日,福建省发展和改革委员会发布《关于公布2026年度省重点项目名单的通知》,公布1570个重点建设项目。可查光伏项目业主方面,国家能源集团入选规模最大,达1275MW;华电其次,入选规模800MW。华电、国家开发投资集团、华润、大唐、中节能等央企亦有所获。具体见下:省重点项目各分级管理单位:经省政府同意,确定2026年度省重点项目1570个,总投资4.01万亿元,年度计划投资7226亿元。
近期光伏們根据第三方招投标平台梳理了2026年1月光伏EPC定标情况,新增项目规模约8GW左右,业主涉及国家电投、华能、华电、华润、大唐等电力央企以及京能、各地城投公司等国企。根据定标情况来看,包含组件、逆变器等大EPC的项目规模约4GW左右,中标价格从1.94~3.678元/瓦不等,报价相对较低的区域主要集中在新疆、云南等区域,中位数价格大体落在2.8元/瓦附近。小EPC的规模则落在0.76~1.939元/瓦附近,规模约3.1GW左右,中位数价格在1.1元/瓦附近。
国网五莲县供电公司在分布式光伏专项稽查中,查处一起因“私自引入电源、造成上网电量大于发电量”的违约用电行为,追缴违约使用电费2万元。经数据调取与现场勘察,稽查人员查明,该用户关联的用电户变压器已于2025年11月10日报停,按规定应停止光伏并网。但用户未按规程操作,私自将部分发电设备接入仍在运行的变压器,形成“私自引入电源”行为。目前,涉事用户已完成整改。
近日,海南省发改委发布《关于印发海南省2026年重大项目投资计划的通知》,2026年,海南省安排省重大项目470个,总投资7175亿元,年度计划投资1280亿元。附件1.海南省2026年重大项目投资计划表2:海南省2026年预备重大项目投资计划表海南省发展和改革委员会2026年1月26日
近日,普洱市发展和改革委员会相继公布了普洱市2025年第二批新能源项目投资主体优选中选结果公告,共有7个光伏项目,规模合计460MW。从优选结果来看,华能集团:获得规模最大,获得景东县、澜沧县1210MW的项目指标;中广核:获得孟连县、西盟县400MW的项目指标;云投集团:获得了宁洱县、思茅区345MW的项目指标;国能集团:获得墨江县115MW的项目指标,具体如下:中标公告如下:
1月27日,河北省承德市发展和改革委员会公示承德市风电、光伏发电项目投资主体竞争性配置结果。河北交投集团、河北水利发展集团、国家电投、中广核、华电、华弘建设发展集团获得此次16个风光项目指标,共计187.67万千瓦。
2026年1月19日,中国能建旗下中电工程云南院(云南院)在海外市场再传捷报,成功中标缅甸密铁拉210兆瓦光伏发电项目及配套230千伏输变电工程的勘察设计,这是缅甸目前在建单体容量最大的光伏电站。



