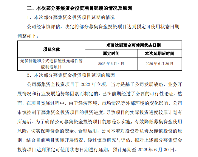
4月22日,东莞铭普光磁股份有限公司宣布,对“光伏储能和片式通信磁性元器件智能制造项目”投资建设完成时间进行延期调整,预计延期至2026 年 6 月 30 日。
延期原因在项目实施过程中,由于经济环境、市场情况等外部环境的变化影响,公司审慎控制了募集资金投资项目的投资进度,导致项目的实际投资进 度较原计划有所延后。为了确保公司募集资金投资项目能够稳步实施,有效降低募集资金使用风险,切实保障资金的安全、合理运用,公司本着对投资者负责及谨慎投资的原则,结合目前项目实际开展情况,经过慎重研究与评估,拟对上述部分募集资金投资项目达到预定可使用状态日期进行延期,预计延期至 2026 年 6 月 30 日。

铭普光磁表示,公司本次对部分募集资金投资项目进度的调整是根据公司实际情况做出的谨慎决定,仅涉及募集资金投资项目进度的变化,未调整项目的投资总额和建设规模,不涉及项目实施主体、实施方式、投资总额的变更,不存在改变或变相改变募集资金投向和其他损害股东利益的情形。调整募集资金投资项目进度是为了更好的提高募集资金投资项目建设质量和合理有效的配置资源,并与现阶段公司的生产经营状况相匹配。因此,项目延期不会对公司目前的生产经营造成不利影响,符合公司的长远发展规划与股东的长远利益。公司将严格遵守相关法律法规和规范性文件的规定,加强对募集资金使用的监督,确保募集资金的使用合法、有效。
索比光伏网 https://news.solarbe.com/202504/23/388435.html

