2025年第一季度,中国光伏行业迎来了政策"大礼包"。
这一季度的政策动向既是对过去经验的总结,也为未来行业竞争格局的演变埋下伏笔。
从国家层面的战略规划到地方政府的细则落地,从电力市场化改革到乡村振兴场景的深度渗透,一系列政策组合拳不仅为行业注入新动能,更标志着光伏产业从“规模扩张”向“高质量发展”的关键转型。
国家政策
从战略框架到实操路径
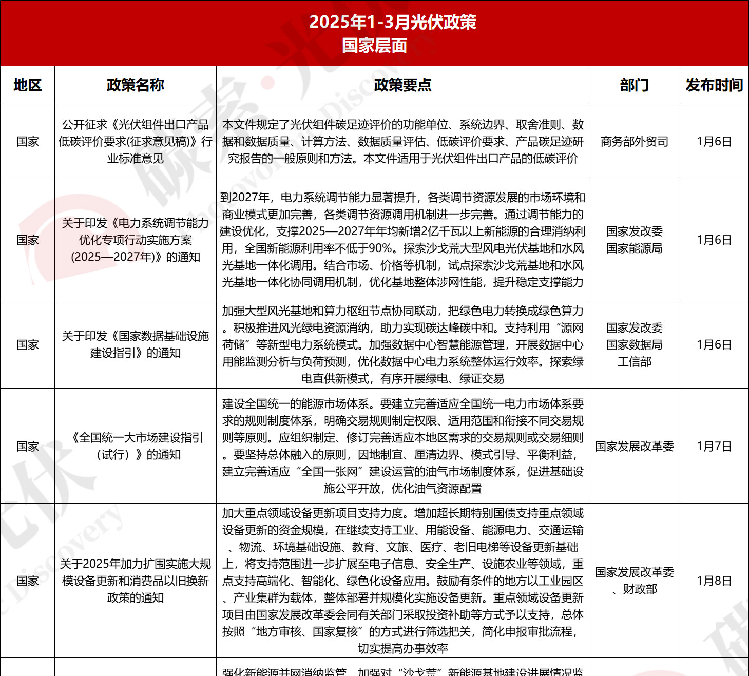
1月的政策基调以“开年定调”为核心。
国家能源局发布的《2025年能源监管工作要点》明确将“沙戈荒”新能源基地建设和送出工程列为监管重点,释放出对大型风光基地“既要规模更要效率”的信号。
与此同时,针对国际贸易壁垒的《光伏组件出口产品低碳评价要求(征求意见稿)》直指欧盟碳关税等外部挑战,试图通过标准化低碳认证提升中国光伏产品的国际话语权。
而《分布式光伏发电开发建设管理办法》的修订,则是对过去十年分布式光伏发展经验的系统性总结,其核心在于适应新型电力系统下“自发自用、余电上网”模式的新需求。
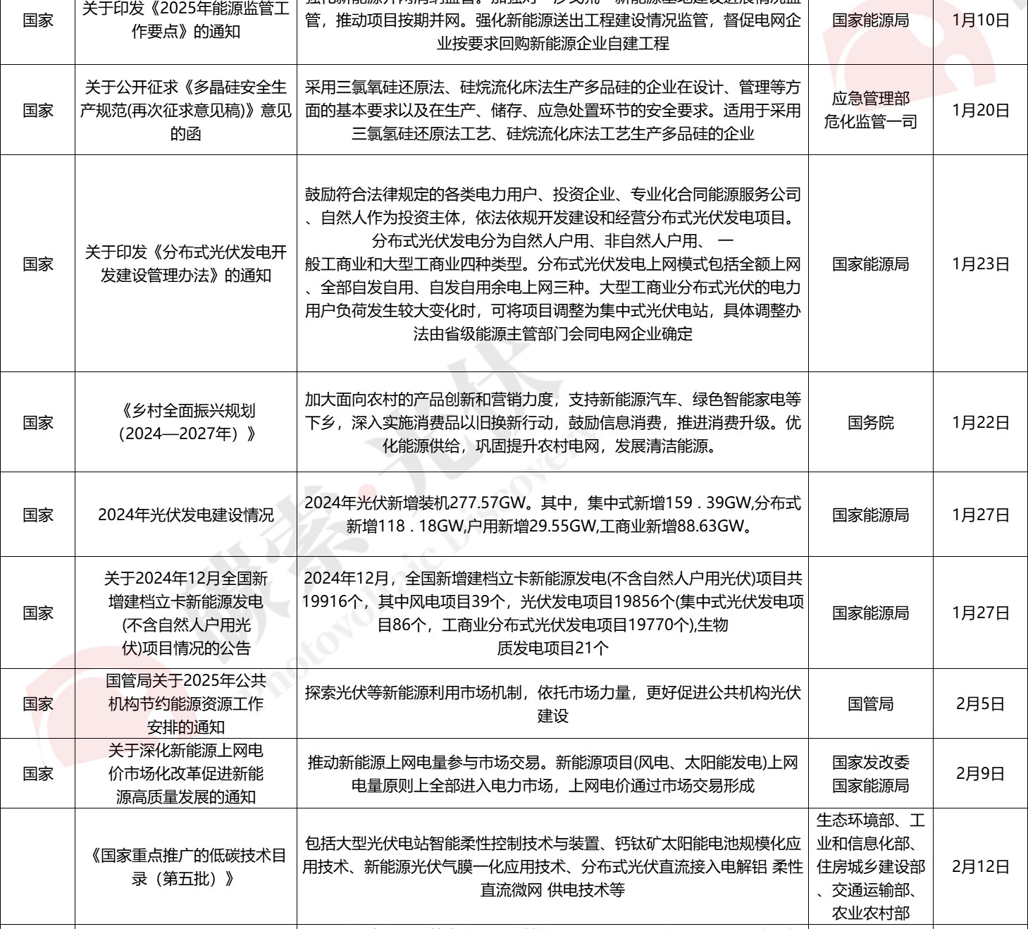
进入2月,政策焦点转向市场化机制构建。国家发改委与能源局联合印发的《关于深化新能源上网电价市场化改革的通知》被视为里程碑式文件,明确要求新能源项目上网电量全面进入电力市场,并设计“多退少补”的差价结算机制。这一政策对分布式光伏影响深远——存量项目通过差价结算保障收益稳定性,增量项目则通过市场化竞价形成更灵活的收益模型,为工商业分布式光伏的装机热潮铺平道路。
同期发布的《新型储能制造业高质量发展行动方案》则进一步强化“光伏+储能”的协同逻辑,推动光储融合从工业场景向家庭端渗透。
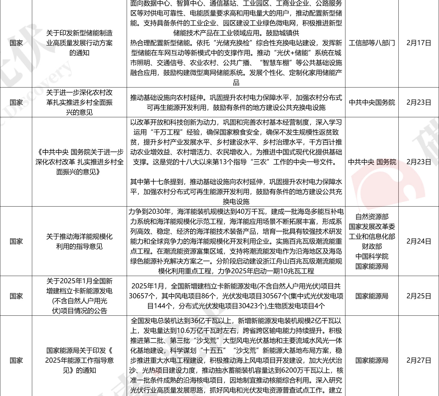
3月的政策更凸显“精准施策”特征。两会政府工作报告首次将“零碳园区”“零碳工厂”写入国家战略,五部门随后发布的绿证市场高质量发展意见则给出量化指标:新建数据中心绿电消费比例需达80%。
与此同时,国家能源局启动的“千家万户沐光行动”将56个县域试点经验推向全国,通过农村电网改造与收益共享机制的双轨推进,试图破解分布式光伏在乡村振兴中的消纳与公平性难题。




地方实践
差异化竞争与制度创新
1月23日,国家能源局印发《分布式光伏发电开发建设管理办法》,这一举措正式宣告工商业光伏全额上网时代的落幕,随即引发了4・30抢装热潮。再结合发改委下发的136号文来看,5・31成为新能源电价全面进入交易市场的关键节点。
这两项政策与工商业光伏的核心——“自发自用余电上网”机制紧密相关,其涉及的电价、电量,以及自发自用电量在发电量中的占比,均由各省级能源主管部门依据实际情况确定。
目前,广东、贵州、宁夏、吉林、湖北、山东六省明确各省工商业光伏自发自用比例,其中:
广东由于地区消纳良好,暂不设置自发自用的比例;
宁夏明确规定自发自用比例为30%-50%;
贵州规定一般工商业光伏项目自用比例由电网确定;
吉林2025年一般工商业自发自用余电上网类项目年度上网电量不超过全部发电量的20%;
湖北工商业项目上网电量不得超过50%;
山东新增光伏发电项目(含分布式光伏)可自主选择全电量或15%发电量参与电力市场。

在装机目标上,浙江磐安提出2026年清洁能源装机占比100%的积极目标,四川攀枝花则要求新建厂房及公共建筑屋顶光伏覆盖率达70%,也已超过许多东部沿海省份。
在BIPV方面,宁波要求新建建筑光伏覆盖率稳定在98%以上,并配套三年4GW屋顶光伏装机的计划,将行政强制力与市场规模目标结合,为城市级分布式光伏推广提供了范本。
重庆与中山则从流程简化入手,前者强调“就地就近”开发,后者免除发电许可等审批环节,通过降低制度性成本激活市场活力。
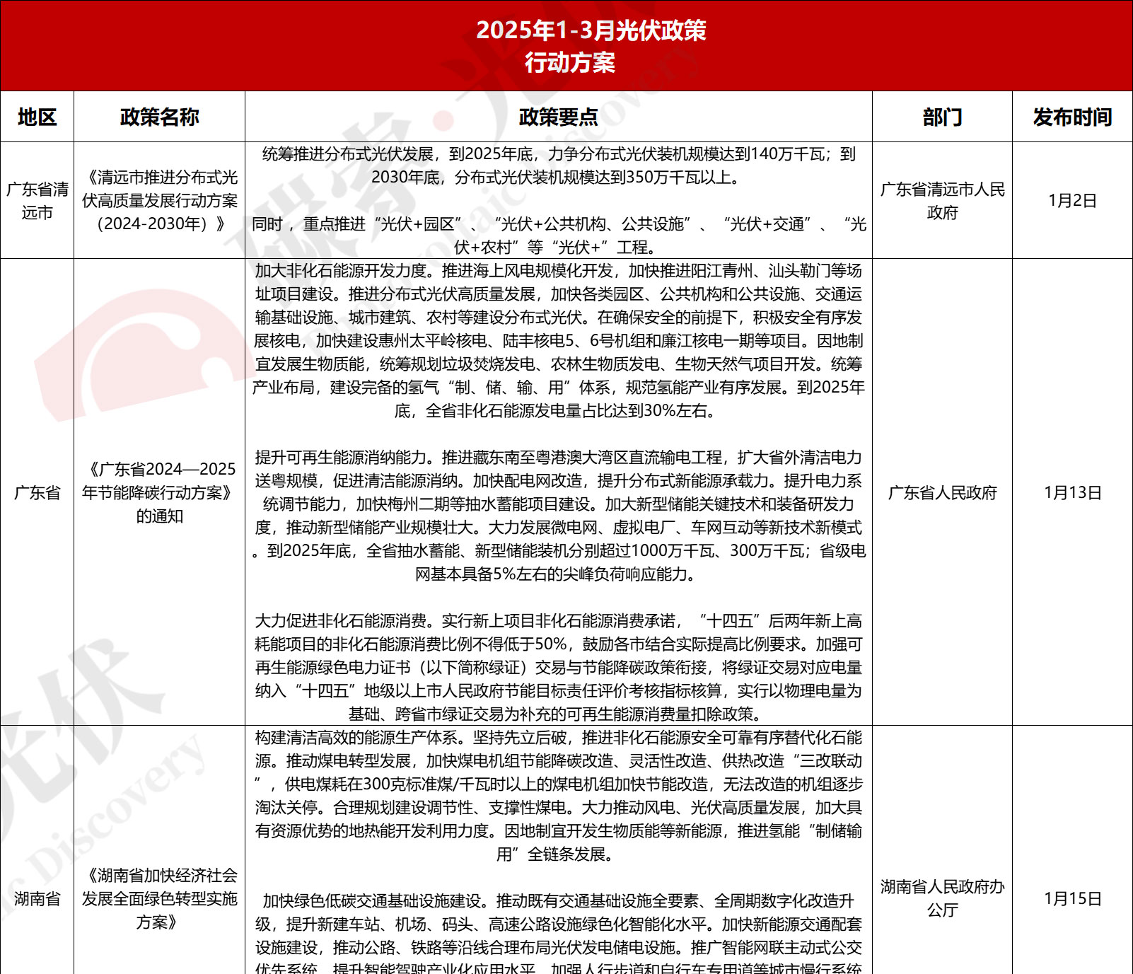
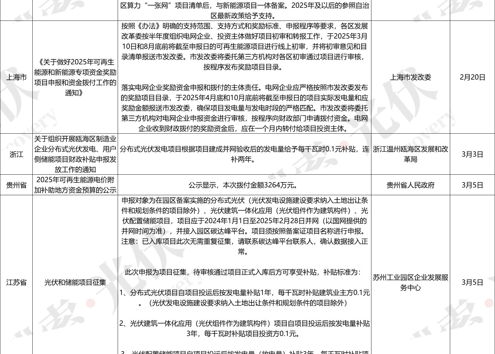
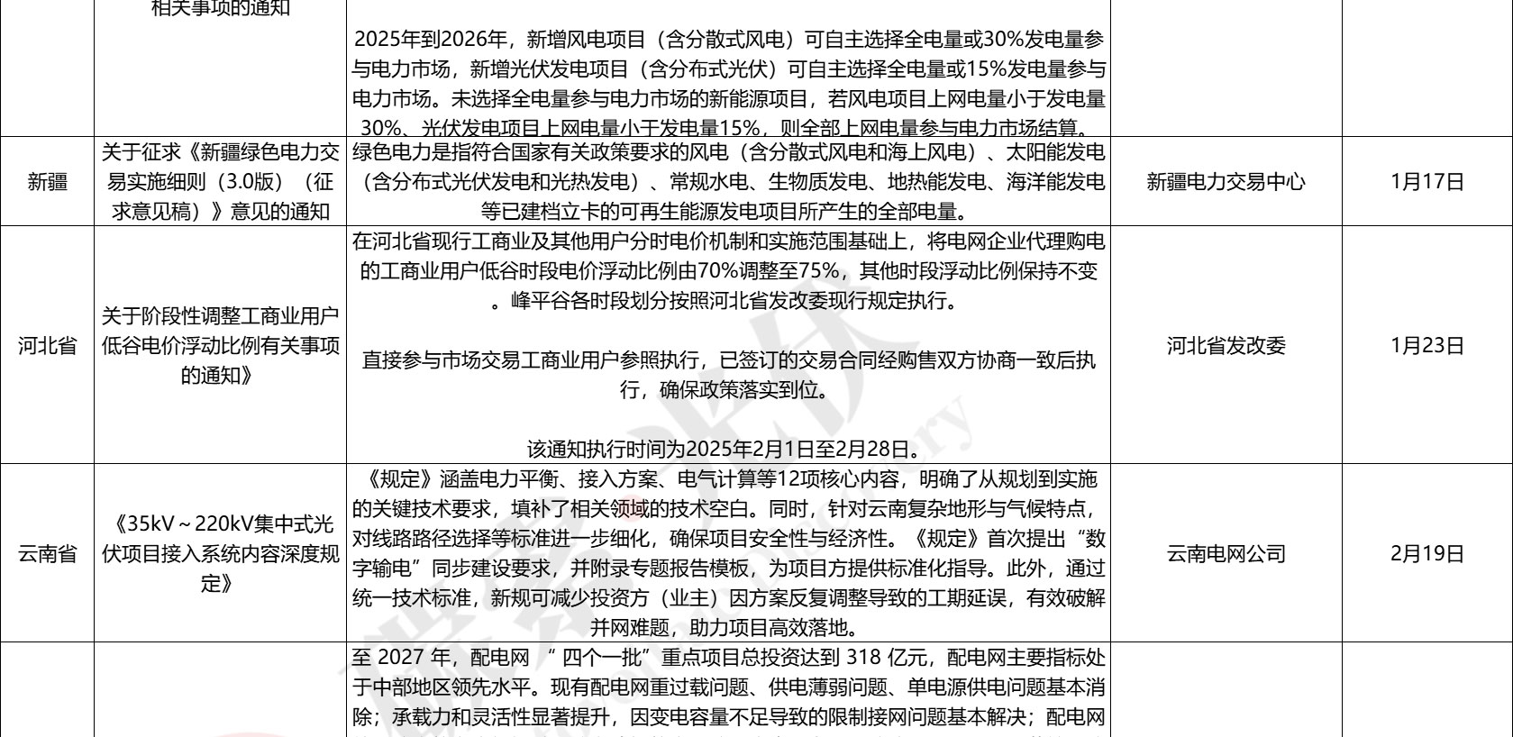
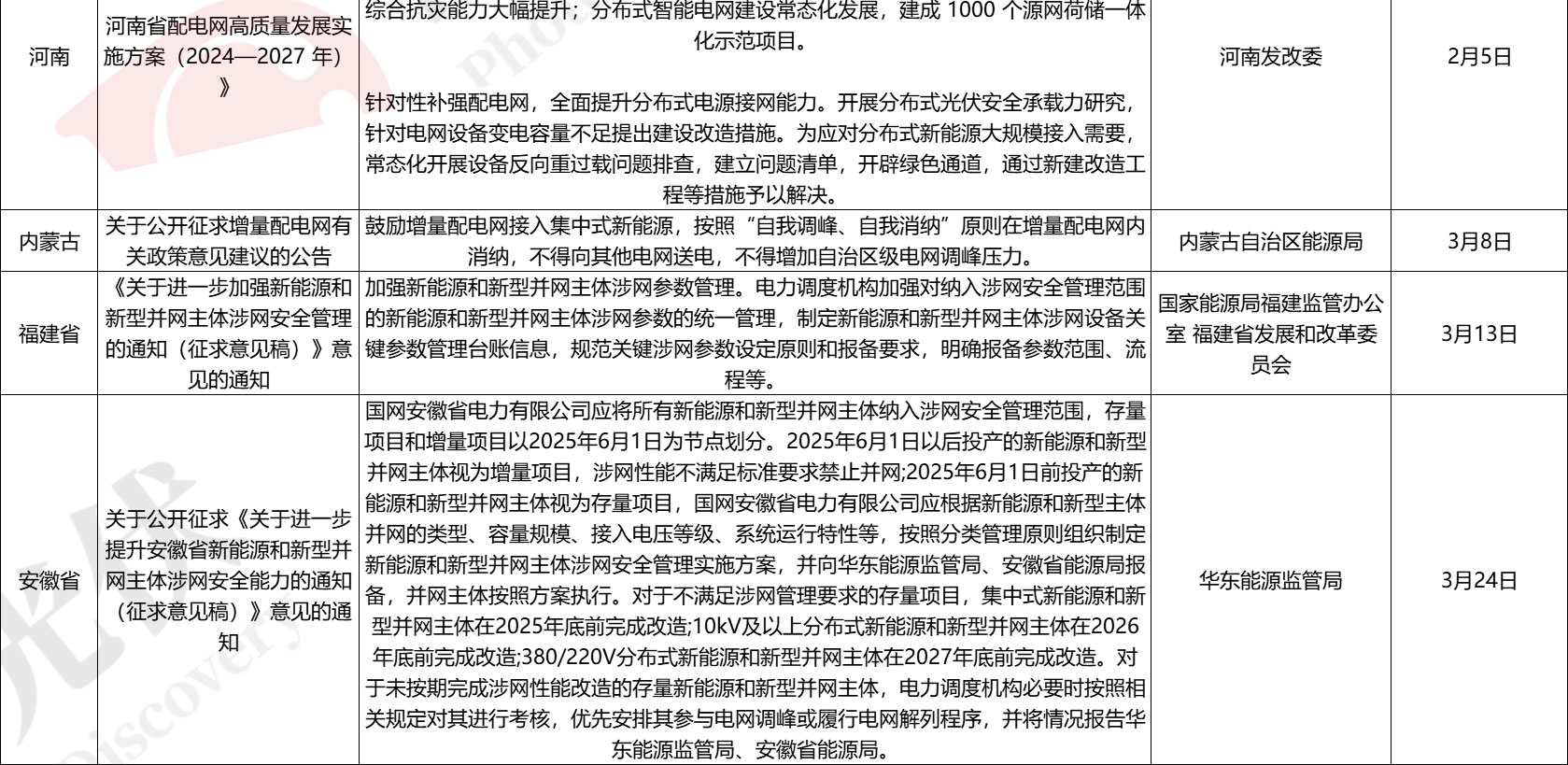
以下是地方政策核心要点:
█ 行动方案




█ 建设指标

█ 项目建设管理




█ 光伏补贴




█ BIPV相关

█ 电力市场




█ 光伏制造相关

纵观第一季度政策脉络,可清晰看到三条主线交织:市场化、场景化与规范化。
在市场化层面,电力交易与绿证制度的完善构成双重驱动。新能源全面入市意味着光伏发电的收益模型从固定电价转向市场博弈,而绿证核发量的飙升(1月太阳能绿证达3943万个)则提供环境价值变现渠道。这种“电价+绿证”的双收益体系,正在重塑投资主体的经济性测算模型-。
场景化拓展成为新的增长极。零碳园区、农村分布式、光储充一体化等场景在政策文件中被反复强调,反映出行业已从“装在哪里”转向“如何用好”的深层思考。例如农村光伏与乡村振兴的结合,既解决了屋顶资源整合问题,又通过“光伏+农业”创造复合收益,政策在此过程中扮演了资源整合者与利益协调者的双重角色。
规范化管理则贯穿始终。从国家能源局对重大项目全流程监管,到陕西开展光伏行业专项整治,政策层面对无序扩张的警惕性明显提高。这种“放管结合”的思路,预示着行业将进入优胜劣汰的整合期,合规性门槛的提升或加速中小玩家的出清。
2025年第一季度的光伏政策图谱,展现出一个行业在转型期的典型特征:既有顶层设计的高瞻远瞩,也有落地实践中的试错与调适。
随着二季度装机旺季的到来,这些政策的实效将迎来检验。
索比光伏网 https://news.solarbe.com/202504/08/387922.html

