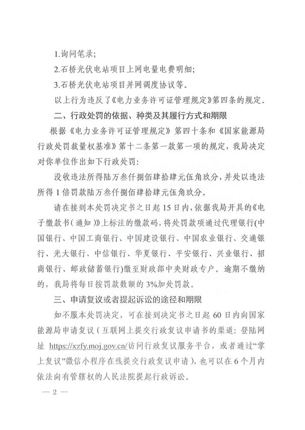
未取得电力业务许可证擅自建光伏电站,江西两光伏企业被没收违法所得并罚款
本站标注来源为“索比光伏网”、“碳索光伏"、"索比咨询”的内容,均属www.solarbe.com合法享有版权或已获授权的内容。未经书面许可,任何单位或个人不得以转载、复制、传播等方式使用。
经授权使用者,请严格在授权范围内使用,并在显著位置标注来源,未经允许不得修改内容。违规者将依据《著作权法》追究法律责任,本站保留进一步追偿权利。谢谢支持与配合!
11月24日,据全国企业破产重整案件信息网披露,宁夏云皓光伏科技有限公司被申请破产,申请人银川高新技术产业开发有限责任公司。
近日,常州顺风太阳能科技有限公司(以下简称“顺风太阳能”)名下的一批设备等资产正在变卖,变卖价为7,074,099.2 元(约 707.41 万元),保证金为140万元,增价幅度为2万元。
朦胧的前路近日,帝科股份发布公告称,其控股子公司浙江索特材料科技有限公司将浙江光达电子科技有限公司告上法庭,并索赔2亿元。然而,浙江索特的这一纸诉状,却可能影响浙江光达的未来命运。困惑的上交所值得注意的是,浙江光达遭索赔可谓屋漏偏逢连夜雨。而截至2025年二季度末,福达合金的货币资金为4.23亿元,短期负债高达10.56亿元,同比增长32.66%,同样面临一定的债务压力。
阿拉伯叙利亚共和国能源部与由Urbacon控股牵头,联合KalyonG.I.S.能源公司、Cengiz能源公司及PowerInternational(美国)组成的国际财团,正式签署建设运营8座总装机5000兆瓦发电站的最终特许协议。协议在叙利亚能源部总部由能源部长穆罕默德·巴希尔工程师与UCC控股集团总裁拉米兹·海亚特共同签署,consortium企业代表及叙利亚能源公司、电力公司官员见证。
10月30日,国家能源局综合司发布关于公开征求《电力业务许可证延续及注销管理办法(征求意见稿)》意见的通知。《通知》针对电力业务许可证延续、撤回、撤销、吊销及注销全流程作出规范。延续需在有效期满 30 日前申请,材料齐全后 10 个工作日内出结果;注销涵盖许可被撤吊销、有效期届满未延续等八种情形,不同情形对应不同办理时限与材料要求。
米亚索能光伏科技有限公司已被葛雨婷向北京市丰台区人民法院提交破产申请,公开时间为10月28日,案号为京0106破申23号。资料显示,米亚索能光伏科技有限公司成立于2016年,主营业务涵盖销售电子产品、电子元器件、电气设备、金属材料、化工产品等。2023年3月,该公司被北京市丰台区市场监督管理局列入经营异常名单,主要系通过登记的住所或经营场所无法联系。
近日,阜阳荣联光伏科技有限公司被自然人乔刚向安徽省阜阳市颍泉区人民法院申请破产,案号为皖1204破申7号。目前,阜阳荣联光伏及其法定代表人刘璇璇已被安徽省阜阳市颍泉区人民法院限制高消费,执行标的总金额26.79万元,未履行22.79万元。公开资料显示,阜阳荣联光伏科技有限公司于2018年10月成立于安徽阜阳颍泉区,法定代表人为刘璇璇,注册资本600万元,经营范围包含太阳能发电技术服务;光伏设备及元器件销售;光伏发电设备租赁等。
近期,两家太阳能光伏企业先后宣布将在非洲建光伏产品生产线,分别是来自中国的隆基绿能,以及离网太阳能企业SunKing。隆基同时宣布与尼日利亚政府达成合作,共同推动可再生能源普及,合作内容中包含本土化制造计划。目前,该公司每月在非洲各地销售约30万套太阳能设备。SunKing宣布,将在肯尼亚与尼日利亚设立其首批非洲生产基地。SunKing将率先在肯尼亚内罗毕建设新工厂。该使命计划旨在2030年前为3亿非洲人口接通电力。
黑龙江双鸭山市岭东区人民法院已启动对黑龙江状景光伏农业科技有限公司进行强制清算,申请人为双鸭山市市场监督管理局岭东分局,案号黑0503强清5号,公开时间为2025年10月9日。此前9月11日,双鸭山市市场监督管理局岭东分局向岭东区法院提出对该公司进行强制清算申请,案号黑0503清申11号。目前该公司登记状态为吊销,未注销。
来源/全国企业破产重组信息网全国企业破产重组信息网显示,黑龙江双鸭山市岭东区人民法院已启动对黑龙江状景光伏农业科技有限公司进行强制清算,申请人为双鸭山市市场监督管理局岭东分局,案号黑0503强清5号,公开时间为2025年10月9日。资料显示,黑龙江状景光伏农业科技有限公司成立于2020年7月16日,经营范围涵盖光伏设备及元器件制造、新能源技术推广服务、太阳能发电、新材料光伏大棚技术推广服等。
全国企业破产重组信息网显示,有两家光伏企业被申请破产。一是公开时间为9月22日,陈某对熊猫光伏科技有限责任公司申请破产;二是公开时间在2025年9月28日,乔某对阜阳荣联光伏科技有限公司申请破产。工商信息显示,江阴爱索拉科技有限公司、保定嘉盛光电科技股份有限公司、许某分别持有熊猫光伏75%、15%和10%股份。荣联光伏的法定代表人刘某某则有3条被限制高消费记录。











