3月27日,中材节能发布中材节能股份有限公司关于投资建设余热电站及光伏电站暨关联交易的公告。
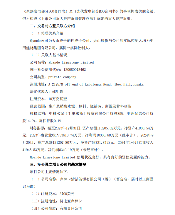
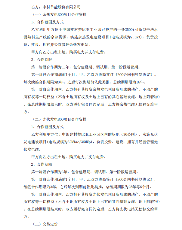
为落实公司国际化发展战略,加快公司国际化和绿能低碳项目投建运一体化业务发展,做大做强清洁能源业务板块,中材节能股份有限公司拟与天山材料股份有限公司所属Mpande LimestoneLimited签署《中国建材赞比亚工业园绿色能源供应合作项目(余热发电部分)BOO合同书》及《中国建材赞比亚工业园绿色能源供应合作项目(光伏发电部分)BOO合同书》。
据悉,Mpande公司为天山股份的控股子公司,天山股份与公司的实际控制人均为中国建材集团有限公司,属同一实际控制人。
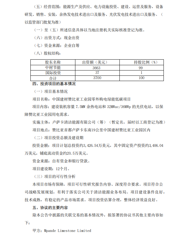
其中,中国建材赞比亚工业园零外购电绿能低碳项目拟建设装机容量 7.5MW 余热电站和 32MWac/36MWp 的光伏电站,以保障赞比亚工业园用电需求。项目计划总投资约3,426.54万美元,其中固定资产投资约3,406.04万美元,铺底流动资金约20.5万美元, 项目建设期12个月。
公告原文如下:







索比光伏网 https://news.solarbe.com/202503/27/387588.html

