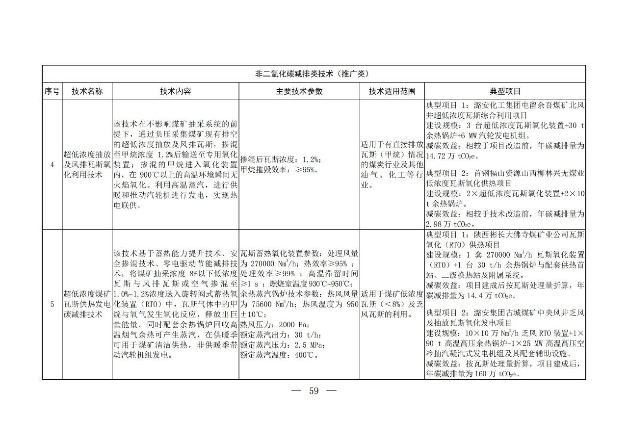
2月12日,生态环境部、工业和信息化部、住房城乡建设部、交通运输部、农业农村部联合发布《国家重点推广的低碳技术目录(第五批)》。包括16MW超大容量海上风电机组技术、大型光伏电站智能柔性控制技术与装置、退役锂电池全过程清洁循环利用关键技术与应用、压水堆核电厂热电联供技术等5个重点方向共103项低碳技术。

原文如下:
关于印发《国家重点推广的低碳技术目录(第五批)》的通知
各省、自治区、直辖市、新疆生产建设兵团生态环境厅(局)、工业和信息化主管部门、住房和城乡建设厅(局、委)、交通运输厅(局、委)、农业农村厅(局、委),生态环境部、工业和信息化部、住房城乡建设部、交通运输部、农业农村部有关直属单位,有关行业组织、企业及研究单位:
为贯彻落实党的二十大和二十届二中、三中全会精神,大力支持低碳技术创新推广,培育和发展新质生产力,生态环境部会同工业和信息化部、住房城乡建设部、交通运输部、农业农村部按照《国家重点低碳技术征集推广实施方案》相关要求,开展低碳技术征集筛选工作,编制形成《国家重点推广的低碳技术目录(第五批)》,包括5个重点方向共103项低碳技术,现印发给你们,请结合实际加大低碳技术的推广应用力度。
生态环境部办公厅工业和信息化部办公厅住房城乡建设部办公厅交通运输部办公厅农业农村部办公厅2025年1月20日
(此件社会公开)
抄送:国家发展改革委办公厅。












.jpg?imageView2/2/w/1280)













































索比光伏网 https://news.solarbe.com/202502/13/386459.html

