8月31日,国家能源局公开征求对《并网主体并网运行管理规定(征求意见稿)》《电力系统辅助服务管理办法(征求意见稿)》意见,文件称本规定适用于省级及以上电力调度机构直接调度的火电、水电、核电、风电、光伏发电、抽水蓄能、新型储能等并网主体。电力辅助服务提供主体包括火电、水电、核电、风电、光伏发电、抽水蓄能、新型储能等以及能够响应调度指令的用户可调节负荷(包括通过聚合商、虚拟电厂等形式聚合的可调节负荷)等并网主体。文件自发布之日起实施,有效期5年。
国家能源局综合司关于公开征求对《并网主体并网运行管理规定(征求意见稿)》《电力系统辅助服务管理办法(征求意见稿)》意见的公告
为深入贯彻落实国家碳达峰、碳中和决策部署,推动构建以新能源为主体的新型电力系统,保障电力系统安全、优质、经济运行,规范电力系统并网运行管理和辅助服务管理,国家能源局组织对《发电厂并网运行管理规定》(电监市场〔2006〕42号)和《并网发电厂辅助服务管理暂行办法》(电监市场〔2006〕43号)进行修订,形成了《并网主体并网运行管理规定(征求意见稿)》和《电力系统辅助服务管理办法(征求意见稿)》,现向社会公开征求意见。 欢迎有关单位和社会各界人士提出宝贵意见建议,自本公告发布之日起30日内传真至010-81929559,或通过电子邮件发至neajgs@163.com。 感谢您的参与和支持!
附件:1.并网主体并网运行管理规定(征求意见稿)
2.电力系统辅助服务管理办法(征求意见稿)

附件1
并网主体并网运行管理规定(征求意见稿)
第一章 总 则
第一条 为深入贯彻落实党中央、国务院决策部署,落实碳达峰、碳中和目标,构建以新能源为主体的新型电力系统,深化电力体制改革,持续推动能源高质量发展,保障电力系统安全、优质、经济运行,维护社会公共利益和电力投资者、经营者、使用者的合法权益,根据《中华人民共和国电力法》《电力监管条例》《电网调度管理条例》《电网调度管理条例实施办法》《电网运行规则(试行)》等有关法律、法规、部门规章、规范性文件、标准等,制定本规定。
第二条 本规定适用于省级及以上电力调度机构直接调度的火电、水电、核电、风电、光伏发电、抽水蓄能、新型储能等并网主体,能够响应省级及以上电力调度机构指令的可调节负荷(包括通过聚合商、虚拟电厂等形式聚合的可调节负荷)、自备电厂,以及可通过市级及以下电力调度机构间接调度的有条件参与的并网主体(以下统称并网主体)。
第三条 并网主体并网运行遵循电力系统客观规律和电力商品经济特征以及国家能源发展战略的要求,实行统一调度、分级管理,坚持以保障安全为底线,坚持公开、公平、公正的原则。
第二章 运行管理
第四条 电力调度机构负责电力系统运行的组织、指挥、指导和协调。并网主体、电网企业均应当严格遵守国家有关法律法规、标准以及所在电网的电力调度管理规程,共同维护电力系统安全稳定运行。
第五条 发电侧并网主体中涉及电网安全稳定运行的继电保护和安全自动装置、调度通信设备、调度自动化设备、励磁系统和PSS装置、调速系统、直流系统、调频、调压、网络安全、新能源功率预测系统、高压侧或升压站电气设备,应纳入电力系统统一规划、设计、建设和运行管理,满足国家有关规定和安全性评价要求。有关运行和检修安全管理制度、操作票和工作票制度等,应符合国家能源局派出机构及所在电网有关安全管理的规定。其他并网主体在规划、设计、建设和运行管理中涉及电网安全稳定运行的,应满足国家有关规定要求。
第六条 并网主体应确保涉网一、二次设备满足电力系统安全稳定运行及有关标准的要求。
第七条 发电侧并网主体应与电网企业根据平等互利、协商一致和确保电力系统安全运行的原则,参照《并网调度协议(示范文本)》和《购售电合同(示范文本)》及时签订并网调度协议和购售电合同,不得无协议并网运行。其他并网主体按照有关规定签订相关协议和合同。
第八条 电力调度机构针对电力系统运行中存在的安全问题,应及时制定反事故措施;涉及并网主体的,并网主体应制定整改计划并予落实。当发生电网事故或网络安全事件时,发电侧并网主体在未查明原因前不得并网,其他并网主体在未查明原因前不得参与电网调节。
第九条 并网主体按照所在电网防止大面积停电预案的统一部署,落实相应措施,编制停电事故处理预案及其他反事故预案,参加电网反事故演练。并网主体应切实落实调度机构的反事故措施安排。
第十条 电力调度机构应及时向并网主体通报电力系统事故情况、原因及影响分析。并网主体应按照有关规定配合相关机构进行事故调查,落实防范措施。
第十一条 并网主体应严格执行电力调度机构制定的运行方式和发电调度计划曲线。并网主体运行必须严格服从电力调度机构指挥,并迅速、准确执行调度指令,不得以任何借口拒绝或者拖延执行。若并网主体值班人员认为执行调度指令可能危及人身、设备或系统安全,应立即向电力调度机构值班调度员报告并说明理由,由电力调度机构值班调度员决定是否继续执行。
第十二条 并网主体应在电力调度机构的统一调度下,落实调频、调压的有关措施,保证电能质量符合国家标准。
(一)发电侧并网主体应根据国家能源局派出机构的有关规定要求,具备相应的自动发电控制(AGC)和自动电压控制(AVC)功能。
(二)发电侧并网主体的调频调压能力和具体指标应满足国家能源局派出机构的有关规定要求。
对发电侧并网主体一次调频的考核内容,包括投入情况及相关性能。对发电侧并网主体提供AGC服务的考核内容,包括AGC机组的可用率、调节容量、调节速率、调节精度和响应时间。
AGC机组的可用率必须达到规定要求,达不到要求的按照其可用率的缺额进行考核。
AGC机组的调节容量必须达到额定容量的一定比例,达不到要求的按照调节容量缺额进行考核。
AGC机组的调节速率必须达到规定要求,达不到要求的运行机组在其投入运行的时段按照其调节速率的缺额进行考核。
AGC机组的调节精度必须达到规定要求,达不到要求的运行机组,按照投入运行时段的调节精度缺额进行考核。
AGC机组的响应时间必须达到规定要求,达不到要求的按未达到要求的次数进行考核。
对发电侧并网主体无功服务的考核内容,包括投运情况和调节性能。
无功补偿装置或AVC装置的投运率必须达到规定要求,达不到要求的按照其投运率的缺额进行考核。
AVC调节合格率必须达到规定要求,达不到要求的按照其合格率的缺额进行考核。
发电侧并网主体母线电压合格率必须达到规定要求,达不到要求的按照其合格率的缺额进行考核。
(三)提供调频调压的其他并网主体,调频调压能力和具体指标应满足国家有关规定和国家能源局派出机构的具体要求。
第十三条 发电侧并网主体应根据国家有关规定和自身能力参与电力系统调峰,调峰能力应达到所在地区的国家能源局派出机构有关规定要求,达不到要求的按照其调峰能力的缺额进行考核。并网主体参与电力系统调峰时,调频、调压等涉网性能应满足所在地区的国家能源局派出机构及所在电网的要求。
第十四条 电力调度机构依据所在地区的国家能源局派出机构制定的并网运行管理实施细则对发电侧并网主体非计划停运/脱网、调度指令执行偏差以及新能源场站新能源功率预测偏差等运行情况进行考核。
第十五条 黑启动电源点由电力调度机构控制区电网的黑启动预案确定。作为黑启动电源的并网主体,应按照相关规定做好各项黑启动安全管理措施。黑启动电源点在电网需要提供服务时,黑启动并网主体必须及时可靠地执行黑启动预案,帮助系统恢复正常运行。由于并网主体自身原因未能完成黑启动任务的,应进行考核。
第十六条 发电侧并网主体应根据有关设备检修规定、规程等和设备健康状况,提出设备检修计划申请,并按电力调度机构的要求提交。电力调度机构统筹安排管辖范围内发电侧并网主体的设备检修计划。
(一)检修计划确定之后,双方应严格执行。
(二)发电侧并网主体变更检修计划,应提前向电力调度机构申请并说明原因,电力调度机构视电网运行情况和其他发电侧并网主体的检修计划统筹安排;确实无法安排变更时,应及时通知该发电侧并网主体按原批复计划执行,并说明原因。因电网原因需变更发电侧并网主体检修计划时,电网企业和并网主体应按照事前约定或事后协商的方式解决。
(三)电网一、二次设备检修如影响发电侧并网主体发电或提供辅助服务能力等,应尽可能与发电侧并网主体设备检修配合进行。
第十七条 电力调度机构应合理安排调度管辖范围内继电保护及安全自动装置、电力调度自动化及通信、网络安全、调频、调压等二次设备的检修。发电侧并网主体中此类涉网设备(装置)的检修计划,应经电力调度机构批准后执行。电力调度机构管辖范围内的二次设备检修应尽可能与发电侧并网主体一次设备的检修相配合,原则上不应影响一次设备的正常运行。
第十八条 电力调度机构管辖范围内的设备(装置)参数整定值和保护压板应按照电力调度机构下达的整定值和运行管理规定执行。并网主体改变其状态和参数前,应当经电力调度机构批准。
第十九条 电力调度机构应根据国家能源局及其派出机构的要求和有关规定,开展发电侧并网主体技术指导和管理工作。技术指导和管理的范围主要包括:发电侧并网主体的继电保护和安全自动装置、调度通信设备、调度自动化设备、励磁系统和PSS装置、调速系统和一次调频系统、二次调频、调压、直流系统、网络安全、新能源功率预测系统、水电厂水库调度自动化系统设备、高压侧或升压站电气设备以及涉及机网协调的有关设备和参数等。
(一)继电保护和安全自动装置技术指导和管理内容包括继电保护和安全自动装置检验、反事故措施执行、软件版本、缺陷处理等情况:
1. 装置和参数是否满足电力系统安全运行要求。
2. 重大问题按期整改情况。
3. 因发电侧并网主体原因造成接入电网事故情况。
4. 因发电侧并网主体原因造成继电保护和安全自动装置不能正常投入造成电网安全稳定性和可靠性降低的情况。
5. 到更换年限的设备配合电网企业改造计划按期更换的情况。
6. 按继电保护技术监督规定定期向电力调度机构报告本单位继电保护技术监督总结的情况。按评价规程定期向电力调度机构报告继电保护动作报表的情况。
7. 保证电力系统安全稳定运行的继电保护管理要求。
8. 保证电力系统安全稳定运行的继电保护检修现场安全管理情况。
(二)调度通信技术指导和管理内容包括:
1. 设备和参数是否满足调度通信要求。
2. 重大问题按期整改情况。
3. 因发电侧并网主体原因造成通信事故情况。
4. 因发电侧并网主体通信责任造成电网继电保护、安全自动装置、调度自动化通道及调度电话中断情况。
5. 调度电话通道中断情况。
6. 因发电侧并网主体原因通信异常造成电网安全稳定性和可靠性降低的情况。
(三)调度自动化技术指导和管理内容包括:
1. 发电侧并网主体调度自动化设备的功能、性能参数和运行是否满足国家和行业有关标准、规定的要求。
2. 发电侧并网主体调度自动化设备重大问题按期整改情况。
3. 发电侧并网主体执行调度自动化有关运行管理规程、规定的情况。
4. 发电侧并网主体发生事故时遥信、遥测、顺序事件记录器(SOE)反应情况,AGC/APC控制情况以及调度自动化设备运行情况。
5. 发电侧并网主体网络安全防护措施落实情况和网络安全风险评估的开展情况。
(四)励磁系统和PSS装置技术指导和管理内容包括:
1. 励磁系统和PSS装置强励水平、放大倍数、时间常数等技术性能参数是否达到国家和行业有关标准要求。
2. 未经电力调度机构许可,不得擅自改变励磁系统和PSS装置有关技术性能参数。
3. 发电侧并网主体按照国家和行业有关标准要求开展涉网试验以及电力调度机构认为保障电力系统安全所必须的其他试验。
(五)调速系统和一次调频系统技术指导和管理内容包括:
1. 调速系统的各项技术性能参数是否达到国家和行业有关标准要求,技术规范是否满足接入电网安全稳定运行的要求。
2. 一次调频功能及参数是否满足国家能源局派出机构及所在电网的要求。
3. 未经电力调度机构许可,不得擅自改变调速系统和一次调频系统有关技术性能参数。
4. 发电侧并网主体应按照国家和行业有关标准要求开展涉网试验以及电力调度机构认为保障电力系统安全所必须的其他试验。
(六)二次调频技术指导和管理内容包括:
1. 发电侧并网主体二次调频系统的各项技术性能参数应达到国家和行业有关标准要求,技术规范应满足接入电网安全稳定运行的要求。
2. 发电侧并网主体执行二次调频有关运行管理规程、规定的情况。
3. 发电侧并网主体二次调频系统运行、检修和网络安全防护等情况。
4. 发电侧并网主体二次调频系统与调度机构数据交互情况,以及发电侧并网主体监控系统、能量管理系统或DCS等系统执行所属调度机构自动化主站下发的AGC/APC指令情况。
5. 发电侧并网主体二次调频有关设备重大问题按期整改情况。
(七)调压技术指导和管理内容包括:
1. AVC功能及参数应满足国家能源局派出机构及所在电网的要求。
2. 发电侧并网主体按照国家和行业有关标准要求开展涉网试验以及电力调度机构认为保障电力系统安全所必须的其他试验。
3. 未经电力调度机构许可,不得擅自改变AVC有关参数。
(八)新能源场站技术指导和管理内容包括:
1. 新能源场站短路比应达到合理水平。
2. 新能源场站风机过电压保护、风机低电压保护、风机频率异常保护、光伏逆变器过电压保护、光伏逆变器低电压保护、光伏逆变器频率异常保护等涉网保护应满足国家和行业有关标准要求。
3. 应满足网源协调有关标准要求,应具备一次调频、快速调压、低电压/高电压穿越能力,电压和频率耐受能力原则上与同步发电机组耐受能力一致。
4. 新能源场站应具备无功功率调节能力和自动电压控制功能,按照电力调度机构要求装设自动电压控制子站,必要时应配置调相机、静止同步补偿器、静止无功补偿器等动态无功调节设备,并保持设备运行的稳定性。
5. 新能源场站应具备有功功率调节能力,应配置有功功率控制系统,接收并执行电力调度机构发送的有功功率控制信号。
6. 应提供可用于电磁和机电暂态仿真的技术资料和实测模型参数,用于电力系统稳定计算。
7. 应按国家和行业有关标准要求开展涉网试验。
8. 应开展功率预测工作,并按照有关规定报送功率预测、单机文件、气象信息、装机容量、可用容量、理论功率、可用功率等,功率预测准确性和各类数据完整性应满足国家和行业有关标准要求。
9. 发生发电机组大面积脱网,新能源场站应及时报告有关电力调度机构,未经允许不得擅自并网。
(九)水电厂水库调度技术指导和管理内容包括:
1. 水电厂水库调度专业管理有关规程、规定的执行情况。
2. 水电厂重大水库调度事件的报告和处理情况。
3. 水电厂水库调度自动化系统(水情自动测报系统)有关运行管理规定的执行情况。
4. 水电厂水库调度自动化系统(水情自动测报系统)运行情况(运行参数和指标)。
5. 水电厂水库流域水雨情信息和水库运行信息的报送情况。
(十)发电侧并网主体高压侧或升压站电气设备的技术指导和管理内容包括:
1. 发电侧并网主体高压侧或升压站电气设备遮断容量、额定参数、电气主接线是否满足要求。
2. 绝缘是否达到所在地区污秽等级的要求。
3. 接地网是否满足规程要求。
(十一)发电机组涉及机网协调保护的技术指导和管理内容包括:
1. 发电机定子过电压保护、转子过负荷保护、定子过负荷保护、失磁保护、失步保护、过激磁保护、频率异常保护、一类辅机保护、超速保护、顶值限制与过励限制、低励限制、过激磁限制等是否达到国家和行业有关标准要求。
2. 技术规范是否满足接入电网安全稳定运行要求。
(十二)发电侧并网主体设备参数管理内容包括:
1. 发电侧并网主体应向电力调度机构提供发电机、变压器、励磁系统和PSS装置及调速系统的技术资料和实测模型参数。
2. 励磁系统及调速系统的传递函数及各环节实际参数要求,发电机、变压器、升压站电气设备等设备实际参数是否满足接入电网安全稳定运行要求。
第二十条 新型储能和负荷侧并网主体涉及的技术指导和管理工作,按照有关规定参照发电侧并网主体技术指导和管理相关要求执行。技术指导和管理的范围可包括:继电保护、调度通信设备、调度自动化设备、调频、调压等。
(一)新型储能调度技术指导和管理内容可包括:
1. 储能装置应向电力调度机构提供充放电时间、充放电速率、最大可调节能力等涉网参数。
2. 继电保护、调频、调压等性能参数是否达到国家和行业有关标准要求,技术规范是否满足接入电网安全稳定运行的要求。
3. 调度通信设备和参数是否满足调度通信要求。
4. 调度自动化设备的功能、性能参数和运行是否达到国家和行业有关标准、规定的要求。
5. 网络安全防护措施落实情况和网络安全风险评估的开展情况。
6. 未经电力调度机构许可,不得擅自改变有关技术性能参数。
(二)负荷侧并网主体参数管理内容可包括:
1. 继电保护、调频等涉网性能参数是否满足接入电网安全稳定运行要求。
2. 调度通信设备和参数是否满足调度通信要求。
3. 调度自动化设备的功能、性能参数和运行是否达到国家和行业有关标准、规定的要求。
4.网络安全防护措施落实情况和网络安全风险评估的开展情况。
第三章 考核实施
第二十一条 国家能源局派出机构组织电力调度机构、并网主体依据本规定制定具体实施细则,电力调度机构负责并网运行管理考核的具体实施工作。
第二十二条 按照专门记账、收支平衡原则,电力调度机构对并网主体运行情况进行考核,考核结果报国家能源局派出机构备案,由国家能源局派出机构审核并定期公示,无异议后执行。考核内容应包括安全、运行、检修、技术指导和管理等方面。电力现货试点地区应根据当地电力系统运行和电力市场建设实际,统筹做好衔接,已通过市场机制实现的不在实施细则中再次考核。
第二十三条 电力调度机构负责并网运行管理考核费用的计算以及考核条款执行情况的解释。电力交易机构负责向国家能源局及其派出机构报送考核情况并披露有关信息。电网企业负责向各并网主体按照规则开展考核费用结算。
第二十四条 并网主体运行管理考核原则上采取收取考核费用的方式。考核费用实行专项管理,费用返还可全部用于考核返还奖励或按辅助服务补偿贡献量大小向有关并网主体进行返还。
第四章 监督管理
第二十五条 国家能源局派出机构对辖区内并网主体并网运行管理实施细则执行情况实施监管,调解辖区内并网运行管理争议。
第二十六条 建立并网调度协议和购售电合同备案制度。合同(协议)双方应定期签订并网调度协议和购售电合同,并按照在合同(协议)签订后10个工作日内向国家能源局相关派出机构备案;与国家电网有限公司、中国南方电网有限责任公司签订并网调度协议和购售电合同的,双方直接向国家能源局备案。
第二十七条 建立电力调度运行管理情况书面报告制度。省级及以上电力调度机构按月向国家能源局相关派出机构报告电力调度运行管理情况,国家电力调控中心和南方电网电力调控中心按季度向国家能源局报告电力调度运行管理情况,南方电网电力调控中心同时报国家能源局南方监管局。相关电力调度运行管理情况按有关规定,在电力调度交易与市场秩序厂网联席会议上通报。
第五章 附 则
第二十八条 国家能源局各区域监管局根据本规定,商相关省监管办、电网企业、并网主体等修订本区域并网主体并网运行管理实施细则,报国家能源局备案后施行。各省监管办在本区域实施细则的基础上修订辖区内实施细则。工作中发现的重大问题应及时向国家能源局报告。
第二十九条 本规定由国家能源局负责解释,国家能源局其他有关文件与本规定不一致的,以本规定为准。
第三十条 本规定自发布之日起施行,有效期5年。原《发电厂并网运行管理规定》(电监市场〔2006〕42号)同时废止。
附件2
电力系统辅助服务管理办法
(征求意见稿)
第一章 总 则
第一条 为深入贯彻落实党中央、国务院决策部署,落实碳达峰、碳中和目标,构建以新能源为主体的新型电力系统,深化电力体制改革,持续推动能源高质量发展,保障电力系统安全、优质、经济运行,建立用户参与的电力辅助服务分担共享新机制,规范电力辅助服务管理,根据《中华人民共和国电力法》《电力监管条例》《国家发展改革委国家能源局关于提升电力系统调节能力的指导意见》《国家能源局关于印发<完善电力辅助服务补偿(市场)机制工作方案>的通知》等有关法律、法规、规范性文件、标准等,制定本办法。
第二条 电力系统辅助服务(以下简称电力辅助服务)是指为维护电力系统的安全稳定运行,保证电能质量,除正常电能生产、输送、使用外,由发电企业、电网企业和储能设施、参与市场化交易的电力用户(以下简称电力用户)以及聚合商、虚拟电厂等第三方提供的服务。
第三条 本办法适用于省级及以上电力调度机构调度管辖范围内电力辅助服务的提供、调用、考核、补偿、结算和监督管理等,电力辅助服务提供主体包括火电、水电、核电、风电、光伏发电、抽水蓄能、新型储能等以及能够响应调度指令的用户可调节负荷(包括通过聚合商、虚拟电厂等形式聚合的可调节负荷)等并网主体(以下统称“并网主体”)。市级及以下电力调度机构调度的并网资源和具备条件的自备电厂可一并纳入所在地区电力辅助服务管理实施细则或市场交易规则。
第二章 定义与分类
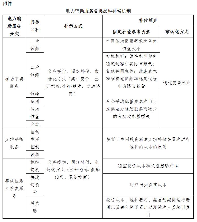
第四条 电力辅助服务的种类分为有功平衡服务、无功平衡服务和事故应急及恢复服务。
第五条 有功平衡服务包括一次调频、二次调频、调峰、备用、转动惯量、爬坡等电力辅助服务。
(一) 调频是指电力系统频率偏离目标频率时,并网主体通过调速系统、自动功率控制等方式,调整有功出力减少频率偏差所提供的服务。调频分为一次调频和二次调频。一次调频是指当电力系统频率偏离目标频率时,常规机组通过调速系统的自动反应、新能源和储能等并网主体通过快速频率响应,调整有功出力减少频率偏差所提供的服务。二次调频是指并网主体通过自动功率控制技术,包括自动发电控制(AGC)、自动功率控制(APC)等,跟踪电力调度机构下发的指令,按照一定调节速率实时调整发用电功率,以满足电力系统频率、联络线功率控制要求的服务。
(二) 调峰是指为了跟踪负荷的峰谷变化及新能源出力变化,并网主体根据调度指令进行的发/用电功率调整或启停所提供的服务。
(三) 备用是指为了保证电力系统可靠供电,并网主体通过预留调节能力,并在规定的时间内响应调度指令所提供的服务。
(四) 转动惯量是指在系统频率变化率超出阈值时,并网主体根据自身惯量特性通过有功功率的快速控制,提供响应系统频率变化率的快速正阻尼调节,阻止系统频率突变所提供的服务。
(五) 爬坡是指为应对间歇性可再生能源发电波动等不确定因素带来的系统净负荷短时大幅变化,具备较强爬坡能力的并网主体根据调度指令要求调整出力,用以维持系统功率平衡所提供的服务。
第六条 无功平衡服务即电压控制服务,电压控制服务是指为保障电力系统电压稳定,并网主体根据调度下发的电压、无功出力等控制调节指令,通过自动电压控制(AVC)、调相运行等方式,向电网注入、吸收无功功率,或调整无功功率分布所提供的服务。
第七条 事故应急及恢复服务包括稳控切机服务、快速切负荷服务和黑启动服务。
(一) 稳控切机服务是指电网发生故障时,稳控装置正确动作后,发电机组自动与电网解列所提供的服务。
(二) 快速切负荷服务是指电网发生故障时,稳控装置正确动作切除部分用户负荷,用户以损失负荷来确保电网安全稳定所提供的服务。
(三) 黑启动是指电力系统大面积停电后,在无外界电源支持情况下,由具备自启动能力的发电机组或抽水蓄能、新型储能等所提供的恢复系统供电的服务。
第三章 提供与调用
第八条 电力辅助服务的提供方式分为基本电力辅助服务和有偿电力辅助服务。基本电力辅助服务为并网主体义务提供,不进行补偿。有偿电力辅助服务可通过固定补偿或市场化方式提供,所提供的电力辅助服务应达到规定标准,鼓励采用竞争方式确定承担电力辅助服务的并网主体,市场化方式包括集中竞价、公开招标/挂牌/拍卖、双边协商等。积极推进新型储能、用户可调节负荷、聚合商、虚拟电厂等资源参与电力辅助服务。
第九条 并网主体有义务提供基础技术参数以确定各类电力辅助服务的能力,应向电力调度机构提供由具备相应资质的单位出具电力辅助服务能力测试报告,或满足相关技术要求的参数指标。
第十条 为保证电力系统平衡和安全,电力辅助服务应按照有关国家、行业标准或规定进行选取和调用。未开展市场化交易的电力辅助服务品种,提供主体由电力调度机构根据并网主体特性和电网情况合理安排;已开展市场化交易的的电力辅助服务品种,提供主体根据市场出清结果确定。
第四章 补偿方式与分担机制
第十一条 国家能源局派出机构根据当地电网运行需求和特性,确定各类电力辅助服务的补偿类型。
第十二条 对各类并网主体参与的有偿电力辅助服务,应根据其提供电力辅助服务的种类和性能,制定差异化补偿标准。国家能源局派出机构在制定电力辅助服务管理实施细则或市场交易规则时,应合理确定电力辅助服务品种,建立相应补偿和考核机制。
第十三条 国家能源局派出机构在制定电力辅助服务管理实施细则时,原则上主要对通过义务提供、固定补偿方式获取的电力辅助服务品种的相关机制进行约定;在制定电力辅助服务市场交易规则时,主要对通过市场化方式获取的一次调频、二次调频、调峰、备用、转动惯量、爬坡等电力辅助服务品种的相关机制进行约定。
第十四条 各电力辅助服务品种补偿机制参见附件。固定补偿方式确定补偿标准时应综合考虑电力辅助服务成本、性能表现及合理收益等因素制定,按“补偿成本、合理收益”的原则确定补偿力度;市场化方式确定补偿标准应遵循通过市场化竞争形成价格的原则。
第十五条 承诺提供电力辅助服务的并网主体,在实际运行中,未按照约定提供有效电力辅助服务的,按照电力辅助服务管理实施细则或市场交易规则进行考核,电力辅助服务管理实施细则的考核办法参照并网主体并网运行管理规定执行。
第十六条 国家能源局派出机构在制定电力辅助服务管理实施细则或市场交易规则过程中,应合理明确电力辅助服务需求的确定原则,制定电力辅助服务补偿费用的分摊标准及市场交易规则,并根据需要进行动态调整完善。
(一) 对采用电力辅助服务管理实施细则管理的电力辅助服务品种,应建立相关考核机制,考核费用的收支管理可独立进行或与补偿费用一并进行。对已开展市场化交易的电力辅助服务品种,应在市场交易规则中约定考核机制,且考核费用需与补偿费用一并进行收支管理,具体费用分摊机制可参照本办法要求自行制定。
(二) 为电力系统运行整体服务的电力辅助服务品种,补偿费用由包括发电企业、电力用户在内的所有并网主体共同分摊。为特定发电侧并网主体服务的电力辅助服务品种,补偿费用由相关发电侧并网主体分摊。为特定电力用户服务的电力辅助服务品种,补偿费用由相关电力用户主体分摊。
(三) 根据各并网主体对不同类型电力辅助服务的差异化需求及使用情况,确定各并网主体承担电力辅助服务补偿费用标准。
第十七条 已开展市场化交易的电力辅助服务品种,根据市场交易规则进行清算、结算。未开展市场化交易的电力辅助服务品种,按月进行电力辅助服务补偿清算、结算。
第十八条 市级及以下电力调度机构直接调度的并网主体和自备电厂等,具备相关调度、计量、结算等要求的,可通过独立单元、聚合商和第三方代理等形式,纳入所在地区电力辅助服务管理实施细则或市场交易规则管理范围。
第十九条 通过采取购买调峰资源或调峰服务方式建设的可再生能源发电项目,入市前项目主体应当向调度机构申报承担辅助服务责任的主体,并报所在地国家能源局派出机构备案,避免重复考核或补偿。
第二十条 按照专门记账、收支平衡原则,电网企业对电力辅助服务补偿和考核费用进行管理。电力辅助服务补偿和考核结果报国家能源局派出机构备案,由国家能源局派出机构审核并向并网主体公示,无异议后执行。
第五章 电力用户参与辅助服务分担共享机制
第二十一条 按照“谁提供,谁获利;谁受益、谁承担”的原则,逐步建立电力用户参与的辅助服务分担共享机制,因地制宜区分不同类别用电特性电力用户的分担标准。电力用户可通过独立参与、委托代理参与方式参与电力辅助服务。
(一)独立参与方式:具备与电力调度机构数据交互,能够响应实时调度指令的电力用户可作为可调节负荷独立参与电力辅助服务,根据系统运行需要和自身情况,响应电力调度机构调节指令,调节自身用电负荷曲线,提供电力辅助服务,纳入辅助服务补偿和分摊机制。不具备提供调节能力的电力用户参与分摊辅助服务费用。
(二)委托代理参与方式:电力用户也可与聚合商、虚拟电厂签订委托代理协议,按照公平合理原则协商确定补偿和分摊分配方式,由其代理参与电力辅助服务。聚合商、虚拟电厂参与方式同电力用户独立参与。
不具备提供调节能力或调节能力不足的电力用户、聚合商可通过购买电力辅助服务来承担电力辅助服务责任,相应的电力辅助服务责任确定机制由各地实施细则或市场交易规则明确。
第二十二条 电力用户签订的带负荷曲线电能量交易合同中应明确承担辅助服务的责任和费用的相关条款,并满足所参加电力辅助服务的技术要求,参照发电企业标准进行补偿和分摊,随电力用户电费一并结算。电费账单中单独列支电力辅助服务费用。费用补偿和分摊可采取以下两种方式:
(一)电力用户直接承担电力辅助服务费用方式:与电力用户开展电能量交易的发电企业相应电能量交易电量不再参与电力辅助服务费用分摊,由电力用户按照当地实施细则有关规定承担电力辅助服务费用分摊。
(二)电力用户经发电企业间接承担方式:电力用户与发电企业协商开展电能量交易电价时约定电能量交易电价包含电力辅助服务费用,发电企业电能量交易电量应继续承担电力辅助服务费用分摊。
第六章 跨省跨区电力辅助服务机制
第二十三条 跨省跨区送电配套电源机组、“点对网”机组、“点对点”机组、“网对网”机组均应按照本办法纳入电力辅助服务管理,根据实际运行情况在受端电网或送端电网参与电力辅助服务,原则上不重复参与送、受两端电力辅助服务管理。
第二十四条 为保障跨省跨区送电通道稳定运行、保障送电能力稳定而提供电力辅助服务的发电机组,应获得电力辅助服务补偿。
第二十五条 参与国家指令性计划、地方政府协议跨省跨区送电发电机组与参与市场化跨省跨区电能交易的发电机组按照同一标准和要求参与电力辅助服务管理。
第二十六条 与受端电网发电机组属于同一调度关系的跨省跨区送电发电机组,视同受端电网发电机组参与受端电网辅助服务管理。
第二十七条 纳入受端地区电力辅助服务管理的跨省跨区送电发电机组,视同受端电网发电机组参与电力辅助服务补偿和考核,根据提供的电力辅助服务获得或者支付补偿费用。
第二十八条 与电力用户跨省跨区开展“点对点”电能量交易的发电机组参与辅助服务管理,按照上述第二十一条、第二十二条执行。
第二十九条 由于跨省跨区线路检修停运等原因,跨省跨区配套机组临时向其他地区送电时,原则上应同时参与送端辅助服务管理。
第三十条 跨省跨区电能交易的购售双方应在协商跨省跨区电能交易价格中明确辅助服务费用,对受端或送端电网提供电力辅助服务的并网主体予以合理补偿。
第三十一条 跨省跨区电力辅助服务费用随跨省跨区电能交易电费一起结算,相关电网企业应对结算工作予以必要的支持。
第七章 监督管理
第三十二条 国家能源局及其派出机构负责电力辅助服务的监督与管理,监管本办法的实施。国家能源局派出机构负责电力辅助服务管理,建设电力辅助服务市场交易机制,制定电力辅助服务管理实施细则和市场交易规则,组织电网企业和并网主体确定辅助服务补偿标准或价格,监管辅助服务实施细则和市场交易规则的执行、辅助服务的需求确定和评估实际执行效果等工作。
第三十三条 电力调度机构负责电力辅助服务的选取、调用、计量和费用计算、数据统计和公示、技术支持系统建设运行以及相关条款执行情况的解释。
第三十四条 电力辅助服务计量以电力调度指令、电力调度机构调度自动化系统采集的实时数据、电能量计量装置的数据等为依据。
第三十五条 电网频率、实际有功(无功)出力和发、用电负荷指令按国家和行业标准规定的周期进行采样。电能量计量装置的数据按国家和行业标准规定周期存储电量值。
第三十六条 电力调度机构和交易机构按照职责分工,向国家能源局及其派出机构报送电力辅助服务补偿情况并按照监管机构要求披露考核、补偿等相关信息。
第三十七条 电网企业根据国家能源局派出机构要求负责向各并网主体开展补偿费用结算。
第八章 附 则
第三十八条 国家能源局各区域监管局根据本办法,商相关省监管办、电网企业、并网主体组织修订本区域电力辅助服务管理实施细则和市场交易规则,报国家能源局备案后施行。各省监管办在区域细则的基础上修订辖区内实施细则和市场交易规则。实施细则中应明确提供电力辅助服务的并网主体的具体范围、性能指标(参数)、辅助服务品种、需求确定原则、市场出清机制、补偿分摊标准等内容。工作中发现的重大问题应及时向国家能源局报告。
电力现货试点地区,由国家能源局派出机构根据当地电力系统运行需要和电力市场建设实际,统筹做好衔接,制定电力辅助服务市场交易规则。
第三十九条 本办法由国家能源局负责解释,国家能源局其他相关文件与本办法不一致的,以本办法为准。
第四十条 本办法自发布之日起实施,有效期5年。原《并网发电厂辅助服务管理暂行办法》(电监市场〔2006〕43号)同时废止。

索比光伏网 https://news.solarbe.com/202109/01/343265.html

