隆基正式公告:签署13.1亿片单晶硅片供货合同!
来源:智汇光伏发布时间:2019-07-17 08:26:13 7月16日晚间,隆基股份(601012)发布公告称:
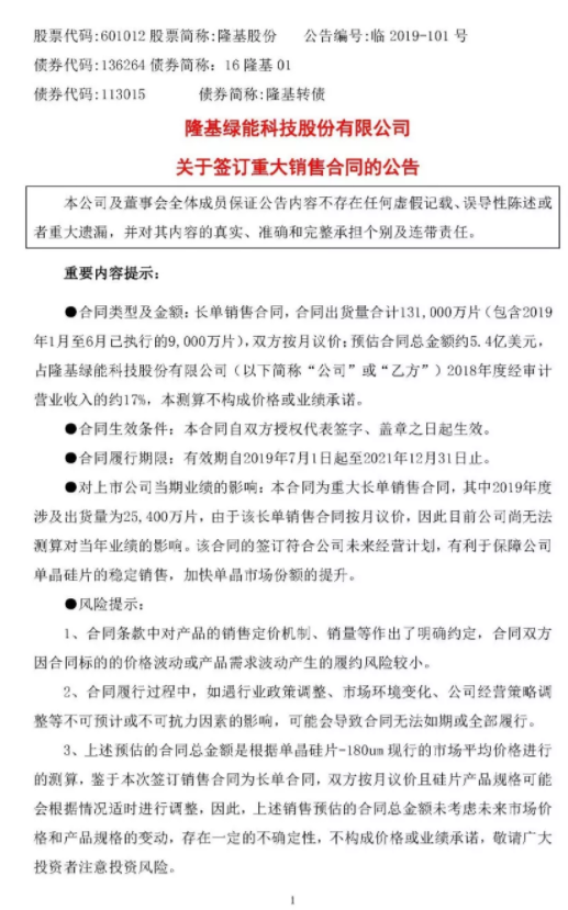
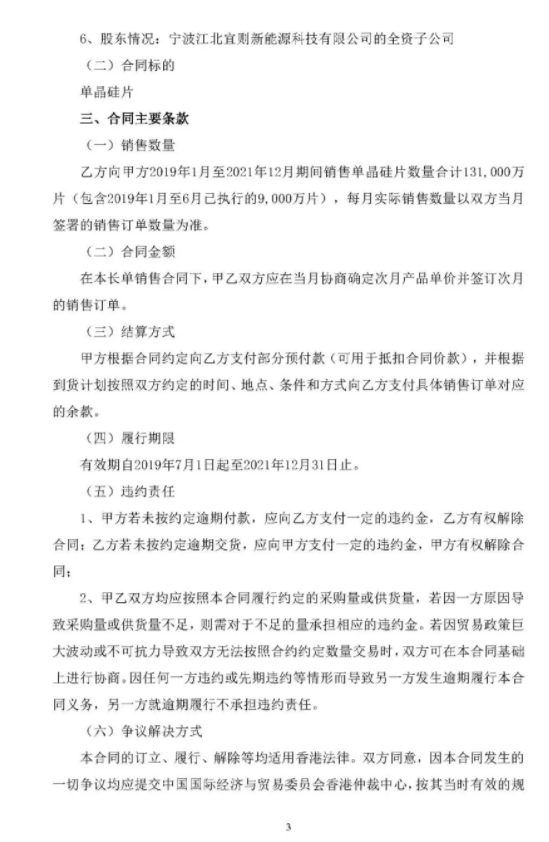
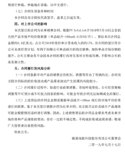
公司与越南电池科技有限公司、上海宜则新能源科技有限公司签订硅片销售合同,合同出货量合计13.1亿片,双方按月议价,预估合同总额约5.4亿美元,占公司2018年度营收的17%。
合同履行期自2019年7月1日起至2021年12月31日止,其中2019年度涉及出货量为2.54亿片。
根据公告中的内容,此次单片售价预估金额按照0.415美元/片,高于隆基官网0.405美元/片的报价。

公告原文如下




索比光伏网 https://news.solarbe.com/201907/17/310833.html
责任编辑:zhoutianwei
索比光伏网&碳索光伏版权声明:
本站标注来源为“索比光伏网”、“碳索光伏"、"索比咨询”的内容,均属www.solarbe.com合法享有版权或已获授权的内容。未经书面许可,任何单位或个人不得以转载、复制、传播等方式使用。
经授权使用者,请严格在授权范围内使用,并在显著位置标注来源,未经允许不得修改内容。违规者将依据《著作权法》追究法律责任,本站保留进一步追偿权利。谢谢支持与配合!