103.663 万元÷67.2KW≈15.4元/瓦
令人惊诧的是,在2019年仍然有15.4元/瓦的光伏电站!该水准远远超过行业平均值。
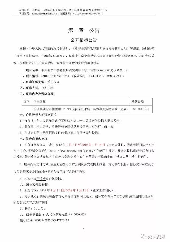
公告全文如下:

广西中信恒泰工程顾问有限公司中共南宁市委党校培训实训综合楼工程楼顶67.2KW光伏系统工程【项目编号:ZXHTZB1804ZB01B244B(政采编号:NNZC2018-G1-04003-ZXHT)】中标结果公告
广西中信恒泰工程顾问有限公司受中国共产党南宁市委员会党校的委托,就“中共南宁市委党校培训实训综合楼工程楼顶67.2KW光伏系统工程”项目(项目编号:ZXHTZB1804ZB01B244B)组织采购,评标工作已经结束,成交结果如下:
一、项目信息
项目编号:ZXHTZB1804ZB01B244B
项目名称:中共南宁市委党校培训实训综合楼工程楼顶67.2KW光伏系统工程
项目联系人:龙工
联系方式:0771-5776251
二、采购单位信息
采购单位名称:中国共产党南宁市委员会党校
采购单位地址:南宁市大学西路166号
采购单位联系方式:黎老师 0771-2025688
三、采购代理机构信息
采购代理机构全称:广西中信恒泰工程顾问有限公司
采购代理机构地址:南宁市青秀区云景路69 号交通轨道大厦B栋9层
采购代理机构联系方式:龙工0771-5776251
四、成交信息
招标文件编号:ZXHTZB1804ZB01B244B
本项目招标公告日期:2019年01月07日
成交日期:2019年01月28日
总成交金额:103.663 万元(人民币)
成交供应商名称、地址及成交金额:
中标供应商名称:盛隆电气集团电力工程有限公司
中标供应商地址:武汉市关东科技工业园3-2号
中标价:壹佰零叁万陆仟陆佰叁拾元整(¥103.663万元)
交货期:自签订合同之日起25天内安装调试完毕验收合格并交付使用
本项目代理费总金额:1.2322 万元(人民币)
本项目代理费收费标准:
本项目招标代理收费按自治区物价局《转发国家发展改革委关于降低部分建设项目收费标准规范收费行为等有关问题的通知》(桂价费〔2011〕55号)招标代理费(货物类)收取标准下浮20%计取,计费基数为中标价;中标价为103.663万元。
谈判小组、询价小组、磋商小组成员名单及单一来源采购人员名单:
刘曾雯(组长)、许承均、胡宝春、劳雪梅、黄绮(业主评委)
五、项目用途、简要技术要求及合同履行日期:
培训实训综合楼楼顶67.2KW光伏系统采购,具体详见货物需求一览表。
六、成交标的名称、规格型号、数量、单价、服务要求:
培训实训综合楼楼顶67.2KW光伏系统采购,具体详见货物需求一览表。
七、其它补充事宜
广西中信恒泰工程顾问有限公司受中国共产党南宁市委员会党校委托,根据《中华人民共和国政府采购法》等有关规定,于2019年1月7日就中共南宁市委党校培训实训综合楼工程楼顶67.2KW光伏系统工程【项目编号:ZXHTZB1804ZB01B244B(政采编号:NNZC2018-G1-04003-ZXHT)】项目采用公开招标方式采购,现就本次招标的中标结果公告如下:
一、项目名称: 中共南宁市委党校培训实训综合楼工程楼顶67.2KW光伏系统工程
项目编号:ZXHTZB1804ZB01B244B(政采编号:NNZC2018-G1-04003-ZXHT)
项目预算:108.864万元
采购项目简要说明:

三、采购信息公告时间:2019年1月7日
公告媒体:中国政府采购网 、广西壮族自治区政府采购网 、南宁政府采购网、南宁市公共资源交易中心网发布。
四、开标日期:2019年1月28日上午9:30
开标地点:南宁市良庆区玉洞大道33号(青少年活动中心旁)市民中心9楼南宁市公共资源交易中心开标室
评标小组成员名单:刘曾雯(组长)、许承均、胡宝春、劳雪梅、黄绮(业主评委)
五、评标情况:

六、中标信息:
中标供应商名称:盛隆电气集团电力工程有限公司
中标供应商地址:武汉市关东科技工业园3-2号
中标价:壹佰零叁万陆仟陆佰叁拾元整(¥103.663万元)
交货期:自签订合同之日起25天内安装调试完毕验收合格并交付使用
七、联系事项:
采购单位:中国共产党南宁市委员会党校
采购人地址:南宁市大学西路166号
联系人:黎老师 电话:0771-2025688
采购代理机构:广西中信恒泰工程顾问有限公司
地址:南宁市云景路69号轨道大厦B座9楼
项目联系人:龙工 电话:0771-5776251 传真:0771-5776251
八、中标结果公告期限:自中标结果公告发布之日起一个工作日。
1、供应商认为中标结果使自己的权益受到损害的,可以自中标结果公告期限届满之日起七个工作日内以书面形式向采购人或采购代理机构广西中信恒泰工程顾问有限公司提出质疑,逾期不再受理。
采购单位:中国共产党南宁市委员会党校
采购代理机构:广西中信恒泰工程顾问有限公司
2019年1月29日
具体的招标文件如下:
主要技术要求及条款:












索比光伏网 https://news.solarbe.com/201902/04/302500.html

