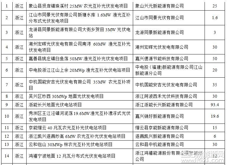
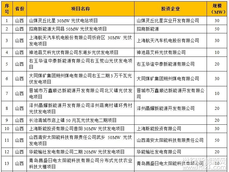
表1:十省增补项目情况统计

前8个省份的详细名单可以查看之前发布的《8省5.3GW增补项目指标目录》。
新增的两个省份的名单下表2。
另外,
湖南省也公布了1GW的增补备选项目名单,具体见《湖南增补项目名单》但预计国家能源局很难给湖南如此大规模的增补指标。
宁夏也公布了1.3GW的增补备选项目名单,但由于宁夏的限电率超过5%,预计很难获得增补指标。
表2:山西、浙江增补项目名单

索比光伏网 https://news.solarbe.com/201802/02/282541.html


本站标注来源为“索比光伏网”、“碳索光伏"、"索比咨询”的内容,均属www.solarbe.com合法享有版权或已获授权的内容。未经书面许可,任何单位或个人不得以转载、复制、传播等方式使用。
经授权使用者,请严格在授权范围内使用,并在显著位置标注来源,未经允许不得修改内容。违规者将依据《著作权法》追究法律责任,本站保留进一步追偿权利。谢谢支持与配合!
贵州省能源局2026年1月-2026年3月核准备案风电光伏发电项目情况根据《省人民政府关于印发贵州省企业投资项目核准和备案管理办法的通知》,按照程序,贵州省能源局2026年1月-2026年3月核准备案风电、光伏发电项目64个,现将有关情况公布如下。贵州省能源局2026年4月17日贵州省能源局2026年1月-2026年3月核准备案风电、光伏发电项目表
《云南省昭通市永善县松林光伏发电项目详细规划》方案公示为贯彻落实党中央、国务院建立“多规合一”国土空间规划体系的重大决策部署,强化城市规划在城市发展中的战略引领与刚性管控作用,满足永善县新增负荷供电的需求,提高电网运行的灵活性,提高供电质量和供电可靠性优化片区电网需要,永善县自然资源局组织编制了《云南省昭通市永善县松林光伏发电项目详细规划》。
作为第十三届省政协委员、华晟新能源董事长徐晓华出席会议,认真履行委员职责,围绕科技创新引领产业升级、培育壮大未来产业等核心议题建言献策,并接受了安徽新闻联播、江淮时报等多家官方媒体采访,展现了企业助力安徽高质量发展的坚定信心与务实担当。二是将P型异质结太空光伏技术纳入未来产业重点培育。
鼓励具备条件的项目实施联合送出,各市能源局要牵头协调推进项目联合送出工程的建设。列入建设计划的项目,在建设期和全容量并网后5年内不得擅自转让。市、县能源主管部门要切实加强对建设项目安全生产管理,保障项目平稳有序实施,推动我省新能源高质量发展。山西省能源局2025年12月15日附件:山西省2025年风电、光伏发电保障性并网项目清单
11月28日,青海省发改委发布公告,对青海省首批绿电直连试点项目进行公示。公告显示,共7个项目入选,项目类型包括电解铝、智算融合、油田项目等,涉及装机规模2237.93MW。其中,光伏装机规模429.93MW,风电装机规模1750MW,光热58MW。
日前,云南曲靖市能源局对外公示2025年5月31日前并网的分布式光伏发电项目清单。清单共涵盖6212个光伏项目,合计规模达465.59492MW。公告明确,此次清单梳理与公示,依据《昆明电力交易中心有限责任公司关于印发云南省新能源上网电价市场化改革配套细则的通知》(昆明交易(2025〕374号)文件要求开展。具体流程为曲靖市能源局联合曲靖供电局初步梳理全市符合条件的项目后,由各县(市、区)能源行业主管部门组织各分布式光伏项目业主进行复核,最终完善形成公示清单。公示期为10天,具体时间为2025年10月24日至2025年11月2日。
10月17日,“2025年江苏省光伏产业高质量发展大会暨座谈会”在南京江心洲生态岛科创中心举办。本次大会的召开,正值江苏136号文实施细则发布的关键节点,运营科技公司将以此为契机,响应省“十五五”规划,深化技术与服务升级,秉持“创新驱动、协同融合、质量安全”理念,与行业伙伴携手,助力光伏产业绿色化、集群化、高端化发展,为“双碳”目标贡献力量。
值此河北省光伏新能源商会第二届第一次会员大会暨换届大会即将召开之际,索比光伏网特此发函祝贺,预祝大会取得圆满成功。
近期,华能山东分公司莱州土山镇1000兆瓦海上光伏发电项目可研及前期专题、勘察设计(预招标)中标结果公示,中国电建集团西北勘测设计研究院有限公司以15800000元投标报价获得该项目。
6月4日,国家能源局印发《关于组织开展新型电力系统建设第一批试点工作的通知》,提出聚焦新型电力系统有关前沿方向,依托典型项目开展单一方向试点,依托典型城市开展多方向综合试点,探索新型电力系统建设新技术、新模式,推动新型电力系统建设取得突破。坚持重点突破,先期围绕构网型技术、系统友好型新能源电站、智能微电网、算力与电力协同、虚拟电厂、大规模高比例新能源外送、新一代煤电等七个方向开展试点工作。



