国家能源局关于2015年能源自主创新和能源装备专项 拟安排项目的公示
来源:世纪新能源网发布时间:2018-02-02 14:12:01 索比光伏网讯:根据国能综科技〔2015〕52号文件(2015年2月3日起已在国家能源局网站公开),严格按照2015年能源自主创新和能源装备专项项目的专家评审排序结果(此前已在国家能源局网站公示),以及项目备案、环评批复等必要手续的完备情况,初步确定了本专项拟安排项目(附后)。现对拟安排项目予以公示,公示期为2015年6月30日至7月6日。
公示期间,任何单位或个人可据实对根据专家评审结果确定拟安排项目的公平公正性提出书面异议。异议材料应注明真实姓名及联系方式,提出异议的单位或个人应对异议材料的真实性和可靠性负责。对匿名或无事实依据的异议,以及涉及自身利益的不正当要求,不予受理。
联系人及电话:
业务咨询:齐志新 张彦文 杜文钊 010-68505661 68505550 68502539(附件1项目);张建伟 赵志国 010-88656085 88656858(附件2项目)
工作监督:赵建新 010-66597373
附件:
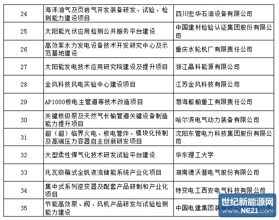
1、能源装备技术改造及研发能力建设项目.xls
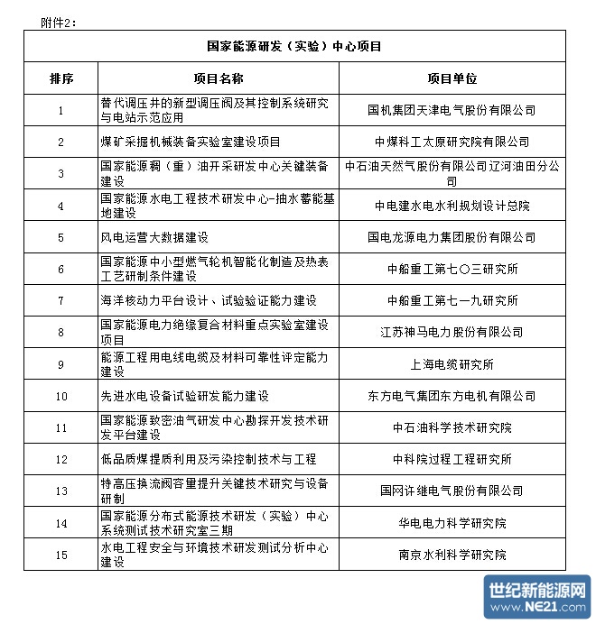
2、国家能源研发(实验)中心项目.xlsx
国家能源局综合司
2015年6月30日




索比光伏网 https://news.solarbe.com/201802/02/281620.html
责任编辑:solar_robot
索比光伏网&碳索光伏版权声明:
本站标注来源为“索比光伏网”、“碳索光伏"、"索比咨询”的内容,均属www.solarbe.com合法享有版权或已获授权的内容。未经书面许可,任何单位或个人不得以转载、复制、传播等方式使用。
经授权使用者,请严格在授权范围内使用,并在显著位置标注来源,未经允许不得修改内容。违规者将依据《著作权法》追究法律责任,本站保留进一步追偿权利。谢谢支持与配合!