
国家发展改革委办公厅 国家能源局综合司关于开展
分布式发电市场化交易试点的补充通知
各省(区、市)、新疆生产建设兵团发展改革委(能源局)、物价局,国家能源局各派出监管机构,国家电网公司、南方电网公司、内蒙古电力公司:
为进一步明确分布式发电市场化交易试点方案编制的有关事项,在《国家发展改革委 国家能源局关于开展分布式发电市场化交易试点的通知》(发改能源〔2017〕1901号)基础上,现对试点组织方式及分工、试点方案内容要求、试点方案报送等补充通知如下:
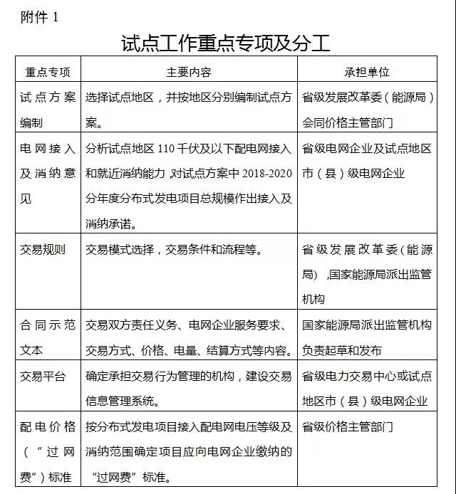
一、试点组织方式及分工
有关省级发展改革委(能源局、物价局)负责试点组织的整体工作,会同国家能源局派出监管机构和其他电力市场交易管理部门确定分布式发电交易平台承担机构,制定发布交易规则及研究确定试点项目的“过网费”标准等。省级发展改革委(能源局)会同国家能源局派出监管机构承担组织编写区域分布式发电市场化交易规则,派出监管机构负责研究制订分布式发电交易合同示范文本。有关省级电网企业及试点所在地区市(县)级电网企业负责向省级发展改革委(能源局、物价局)及试点所在地区市(县)级发展改革委(能源局)提供电网建设及电力运行相关信息,分析试点地区110千伏及以下配电网接入和消纳5万千瓦以下分布式光伏发电(含地面光伏电站)、分散式风电等分布式电源的条件及在配电网内就近消纳的潜力,提出以接入和消纳条件为基础的分布式发电布局及最大建设规模的建议。
二、试点方案内容要求
(一)基础条件
资源条件主要是指气象部门观测评价数据,并提供当地已建成典型项目的年利用小时数;土地条件主要说明土地类型、适用的税收征收范围划分及征收标准。
(二)项目规模
结合已建成接入配电网消纳的光伏发电、分散式风电的项目建设规模,以及电力系统的负荷和配电网布局,测算到2020年时接入110千伏及以下配电网可就近消纳的分布式光伏和分散式风电的总规模及其2018-2020年各年度的规模。
(三)接网及消纳条件
试点地区电网企业对2020年底前接入配电网就近消纳的光伏发电、风电等项目,按既有变电站、已规划改造扩容和新建变电站三种情况测算接入能力。电力电量平衡分析作为一项长期工作,暂不要求按预测分布式发电规模和布局测算,仅按总量进行分析,对每个项目的消纳范围在报送试点方案时可不确定,待试点方案启动后逐个确定。
(四)试点项目
对试点方案的分布式发电项目按已建成运行项目、已备案在建项目和预计新建项目分类说明情况。对预计新建项目可概要描述大致布局和规模。为做好光伏电站和风电项目的规模管理和试点工作的衔接,国家能源局将在下达光伏电站、风电建设规模时对试点地区专项明确。
(五)交易规则
分布式发电市场化交易有三种可选的模式。各种模式交易规则分别如下。
1.分布式发电项目与电力用户进行电力直接交易的模式。鼓励选择此模式,分布式发电项目单位与电力用户以合同方式约定交易条件,与电网企业一起签订三方供用电合同。在电网企业已经明确自身责任和服务内容的前提下,也可只签订两方电力交易合同,国家能源局派出监管机构在电网企业配合下制订合同示范文本。
2.分布式发电项目单位委托电网企业代售电的模式。由电网企业起草转供电合同文本。
3.电网企业按国家核定的各类发电的标杆上网电价收购并在110千伏及以下的配电网内就近消纳的模式。
各省级价格主管部门会同能源主管部门,选择1-2个地区申报试点。
试点应满足的条件:
(1)当地电网具备一定的消纳条件,可满足项目接入需求。
(2)入选项目可参照《国家发展改革委 国家能源局关于开展分布式发电市场化交易试点的通知》(发改能源〔2017〕1901号)有关要求,并按有关规定签订直接交易协议,确保就近消纳比例不低于75%。
(3)全额就近消纳的项目,如自愿放弃补贴,可不受规模限制。
如果已选择了直接交易或电网企业代售电模式,若合同无法履行,允许变更为全额上网模式,由电网企业按当年对应标杆上网电价收购。
在报送试点方案时,可先提交合同示范文本草案,在国家发展改革委、国家能源局论证同意试点方案后,再确定正式合同示范文本。在试点方案中应明确选择的交易模式种类、制订交易规则和合同示范文本,交易规则可暂为大纲稿,在国家发展改革委、国家能源局论证同意其试点方案后,再由省级发展改革委(能源局)、国家能源局派出监管机构或其他承担电力交易工作的部门按程序审定后发布。
(六)交易平台
省级发展改革委(能源局)会同国家能源局派出监管机构协调省级电力交易中心作为交易平台,组织开展试点地区分布式发电交易(主要是直接交易),在省级电力交易中心暂不具备承担分布式发电交易的情况下,可协调省级电网企业在试点地区的市(县)级电网公司承担交易平台任务。在报送试点方案时应明确承担交易平台的单位。
三、试点方案报送
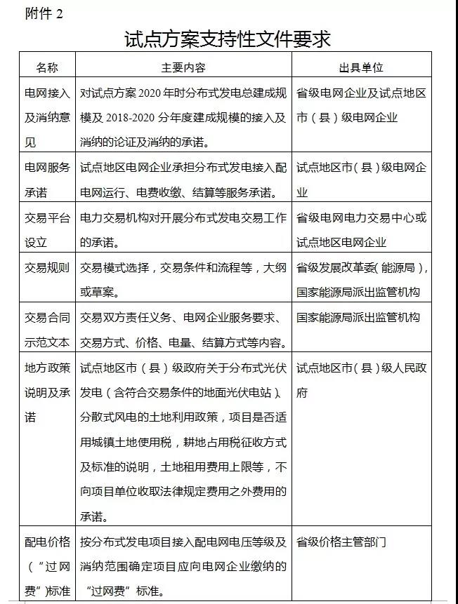
(一)试点方案及支持性文件
省级发展改革委(能源局)、价格主管部门组织编制分布式发电交易试点地区市(县)级区域试点方案,会同国家能源局派出监管机构初步论证后,报送国家发展改革委、国家能源局,随方案报送以下支持性文件:
1.省级电网企业确认的试点地区分布式发电电网接入及消纳意见;
2.试点地区电网企业承担分布式发电市场化交易配套电网服务、电费计量收缴的承诺;
3.省级电力交易中心或市(县)级电网企业承担分布式发电市场化交易平台的承诺;
4.省级发展改革委(能源局)、国家能源局派出监管机构起草的分布式发电市场化交易规则大纲或草案、分布式发电交易合同示范文本;
5.试点地区市(县)级人民政府关于分布式光伏发电、分散式风电土地利用、税收适用政策的说明或承诺;
6.省级价格主管部门关于试点项目配电价格(“过网费”)的核定建议。
(二)试点方案报送及实施时间调整
为便于扎实做好试点方案编制及相关工作准备,各单位报送试点方案的截止时间延至2018年3月31日。国家发展改革委、国家能源局将对报来的试点方案及时组织论证,各地区启动试点的时间安排可据实际情况自主确定,最迟均应在2018年7月1日之前正式启动。
补充通知未涉及事项仍按《国家发展改革委 国家能源局关于开展分布式发电市场化交易试点的通知》(发改能源〔2017〕1901号)及其试点方案编制参考大纲执行。
附件:
1.试点工作重点专项及分工
2.试点方案支持性文件要求
国家发展改革委办公厅 国家能源局综合司


来源:国家能源局
索比光伏网 https://news.solarbe.com/201801/03/124526.html

