索比光伏网讯: 各省(区、市)及新疆生产建设兵团发展改革委(能源局),各派出能源监管机构,国家电网公司、南方电网公司、内蒙古电力公司,华能、大唐、华电、国能投、国电投、三峡、中核、中广核、中节能集团公司,水电总院、电规总院,各光伏行业协会、学会,国家可再生能源中心,
为全面贯彻党的十九大精神,以习近平新时代中国特色社会主义思想为指导,落实《国务院关于促进光伏产业健康发展的若干意见》(国发〔2013〕24号)要求,推动光伏发电建设运营环境不断优化,引导企业理性投资,促进光伏产业健康有序发展,我局研究建立光伏发电市场环境监测评价机制。有关事项通知如下:
一、全面开展监测评价工作。国家能源局按省级行政区域开展光伏发电市场环境监测评价工作。对于存在多个光伏发电标杆上网电价资源区的省级行政区域,按资源区分别进行评价。监测评价采取分析全省统计资料和抽样调查光伏发电企业相结合的方式开展。监测评价对象为普通光伏电站和领跑基地项目,不含光伏扶贫村级电站和分布式光伏系统。
二、建立科学监测评价体系。评价体系统筹考虑各地区开发市场环境和投资运营风险,由竞争力和风险两类评价指标组成,采取综合评价与约束性指标判定相结合的方式进行评价分级。评价结果分为绿色、橙色和红色三个等级,绿色表示市场环境较好,橙色表示市场环境一般,红色表示市场环境较差。
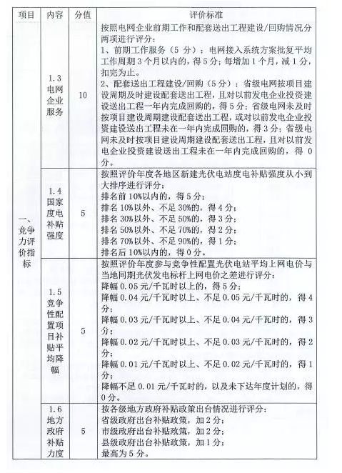
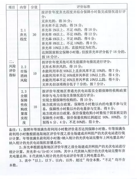
竞争力评价指标包括土地条件、地方政府服务、电网企业服务、国家度电补贴强度、竞争性配置项目补贴平均降幅和地方政府补贴力度等六项指标。风险评价指标包括弃光程度、市场消纳风险和全额保障性收购政策落实程度等三项指标。详见附件1。
三、定期发布监测评价结果。国家可再生能源信息管理中心负责光伏发电市场环境监测评价具体工作,按季度统计发布动态监测数据;国家能源局每年一季度发布上年度监测评价结果。省级能源主管部门督促相关光伏发电企业按要求每季度通过国家可再生能源发电项目信息管理系统及时报送监测评价需要的相关数据。2016年各地区试评价结果见附件2。
四、充分发挥评价引导作用。监测评价结果是国家调整完善光伏行业管理政策、引导太阳能资源有序开发的重要依据,根据评价结果进行分类指导和差异化管理。评价结果为红色的地区,国家能源局原则上在发布监测评价结果的当年暂不下达其年度新增建设规模(国家已明确的特高压外送通道配套建设的新能源基地除外);除已纳入以往年度建设规模且已开工建设的续建光伏项目外,建议电网企业暂缓受理项目并网申请,企业谨慎投资。评价结果为绿色的地区,国家能源局将按规划保障其光伏电站开发规模并视情予以适度支持,地方政府和企业可有序安排投资建设。评价结果为橙色的地区,国家能源局在省级能源主管部门商有关方面提出有效措施保障改善市场环境的前提下,可视情安排不超过50%的年度规划指导规模。
附件:
1.光伏发电市场环境监测评价方法及标准(试行)
2.2016年全国各地区光伏发电市场环境监测评价结果(试评)







原标题:国家能源局关于建立市场环境监测评价机制引导光伏产业健康有序发展的通知
索比光伏网 https://news.solarbe.com/201712/14/126677.html

