《国家能源局关于调整2016年光伏发电建设规模有关问题的通知》(国能新能2016〔383〕号)等有关文件要求,我委于2017年10月31日至11月10日公开征求全省2016年度普通地面光伏电站建设计划调整意见。根据各方面意见反馈和项目上报调整情况,取消了4个项目,调减建设规模合计152.85兆瓦;增补了4个2017年6月30日前并网的普通地面光伏电站项目和4个预计2017年12月31日前并网的光伏小康工程项目,增补建设规模合计150.08兆瓦。
根据有关规定,现将《浙江省2016年度普通地面光伏电站建设调整计划》予以公示,公示期自发布公示日起3个工作日,若有异议请向省发展改革委反映。根据公示情况,我委将向各地及有关部门印发浙江省2016年度普通地面光伏电站建设调整计划的通知。
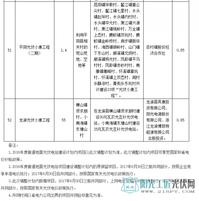
附件:浙江省2016年度普通地面光伏电站建设调整计划
联系电话:0571-87051712(兼传真)
浙江省发展和改革委员会
2017年12月12日
光伏电站建设调整计划公示" />
光伏电站建设调整计划公示" />
光伏电站建设调整计划公示" />
光伏电站建设调整计划公示" />
光伏电站建设调整计划公示" />
光伏电站建设调整计划公示" />
索比光伏网 https://news.solarbe.com/201712/13/126766.html

