2017年,中国的光伏产业步入了第20个年头。
20年间,中国光伏行业的岁月一直颇不平静。各路英雄轮番登场,行业龙头、明星企业家、投资大腕、各国政策乃至行业的发展模式都在竞相变换。上市的很多,退市的不少,赚钱的很多,破产的不少。它既经历过毛利30%以上的高速增长期,也经历过亏本还得卖的产能过剩期,既有过资本追在后面给钱的繁荣期,也有过资本“谈光色变”的危机期。
从起步、发展到繁荣,再到衰落与复兴,中国光伏的20年,镌刻着光伏人与资本界的离合悲欢。从不差钱到谈光色变,再到如今的产融结合,中国光伏的产融结合路,又是如何走过?

跌宕的光伏产业融资变迁
从光伏产业链上来看,整个光伏产业主要分为上、中、下游三个部分。上游为硅料生产;中游为组件、电池片、电站配套设备生产,下游则是EPC工程和最后的电站投资运营。此外,还有辅料、配件和生产设备集成,第三方服务等中国的光伏产业正式起步于1990年代。2004年后,以德国为代表的欧洲市场兴起,刺激了中国的光伏企业发展迅速,尤其是中游组件部分,我国光伏产业在2011年以前,呈现典型的“两头在外”格局,即上游硅原料生产在国外,下游光伏发电市场在国外,而我国的光伏产业主要集中在中游组件部分,属于劳动密集型产业。
因为发展初期市场广大,而中游组件部分企业较少,所以利润十分丰厚,仅组件一项毛利率就高达30%以上,这刺激着一批又一批的公司与大量的资本开始疯狂涌入这个行业,光伏企业仅靠客户预付款和自有资金,就可以过得很滋润。
从2004年到2009年,光伏企业是银行眼中的“香饽饽”。一些光伏企业如尚德、英利、赛维等也纷纷到海外上市,通过股权融资,对金融机构的需求主要是短期流动性贷款。
但在2009年后,受“双反政策”与产能过剩的影响,光伏企业的毛利不断下降,甚至中国企业自己在国外打起了价格战,光伏企业的经营开始变得困难起来。光伏产业从业人士的感受是,银行系统对光伏企业的抽贷从2009年就已开始,2010年央行也对光伏产业进行了风险提示,资产负债率已经很高的企业和中小光伏企业贷款更加困难。但当时不少大型光伏企业仍然在盈利,所以银行也没有完全收紧对光伏的贷款。
到了2011年,光伏产业的情况愈加艰难,中游企业进入洗牌阶段,老一代的行业龙头如无锡尚德、江西赛维等相继破产,不少银行在这些大型光伏企业的破产重组中损失严重,金融机构有一段时间可谓谈光色变。
2012年后,中国下游光伏电站发展迅速,多数大型光伏企业也将自己的产业链向上下游延伸,上游的硅原料生产和下游的光伏电站发展迅速。目前,上游多晶硅、单晶硅等硅原料市场增速稳定,目前保利协鑫已经成为全球最大的多晶硅供应商;中游组件等市场增速恢复,发展平稳,涌现出天合光能、晶科能源等新一批行业龙头。
下游的光伏发电市场则一直呈现快速发展趋势,根据国家能源局发布的最新数据统计,中国除2014 年的新增光伏装机容量略微降之外,2012-2016年同比增长均保持在40%以上,我国光伏发电量占总发电的比例在逐年上升,从2013年的0.2%到2016年的1.1%,其中分布式光伏电站发展尤其迅速。
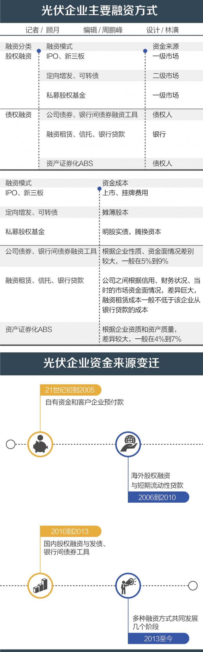
光伏产业融资现状
电价补贴政策一直是我国对光伏产业最重要的支持政策,这一方面极大地促进了我国光伏产业的发展,尤其是下游应用市场的发展,同时也带来了无序竞争、规划欠妥、骗取补贴等问题。此外,针对光伏产业遭遇下跌后的融资问题,监管部门也出台了众多政策进行引导。
如2013年国务院发布的《关于促进光伏产业健康发展的若干意见》中特别提到完善金融支持政策,金融机构要继续实施“有保有压”的信贷政策;2013年国家能源局、国家开发银行发布的《支持分布式光伏发电金融服务的意见》提出,国开行要发挥开发性金融机构的引导作用,创新金融服务,积极支持分布式光伏发电应用;2013年银监会发布的《促进银行业支持光伏产业健康发展的通知》提到实行授信客户导向管理,分类管理,避免一刀切。总体来看,我国融资政策对下游分布式光伏发电部分倾斜较多。
但与此同时,我国的光伏产业政策也存在弃光限电、补贴拖欠、土地利用困难、政策延续性不足等现象,这些问题也是前期不少金融机构、投资者在投资光伏电站时候没有考虑到的问题,可能会对投资者或债权人造成损失。
如因为此前集中式大型光伏电站一般建设在中西部地区,电网调峰能力不足,外送通道建设与电源建设不匹配,电网送出能力有限,电网存在薄弱环节,部分区域受网架约束消纳等问题影响对光伏发电的弃用与限制一直困扰着光伏企业;此外,国家针对不同的资源区种类给予不同的补贴政策,主要使用国家可再生能源基金进行补贴。据了解,目前国家的补贴资金有600亿左右的缺口,对于大型地面光伏电站,一般拖欠时间为2年左右,对光伏企业的电站建设,现金流回转、融资贷款等都造成了一定困扰。
另一方面,随着行业整合深化,目前对于光伏产业的上游企业,即硅原料生产端需要扩大产能、技术升级等,银行采取的是相对支持态度。对于中游的电池、组件企业,银行基本审慎介入,因为不少银行在之前一些企业破产重组中损失高达几十亿,目前了解大概是有三到五家实施名单制管理的银行有介入。对于下游光伏电站,银行采取的是谨慎支持的态度,加上下游电站有国家补贴,银行仍有意愿介入。
目前,我国光伏行业融资方式众多,尤其是下游的电站领域,因具有国家补贴和稳定的现金流,受到资本市场的青睐,可以说光伏电站融资已经成为中国金融市场中最繁荣的市场之一,在传统金融市场和创新融资方面,都超越了其他产业。
而在融资成本方面,不同资质的公司融资成本差别较大,很难给出一个平均的行业融资成本。此外,除公司资质和行业发展、融资手段等情况外,还与当时的资金面息息相关。就债权融资而言,2012年以后光伏企业的发债成本明显上行,且期限从长期债券转向短期、超短期债券。经营业绩较好的行业龙头比较受到青睐。
此外,融资租赁在下游电站领域应用较多。最优质的光伏企业和电站项目2016年最低的融资租赁融资成本是基准利率下浮15%,但不可能低于发债利率和银行利率,民营企业差不多到7%-8%,上浮30%到40%左右。但2017年4月之后资金紧张,利率走高,年化10%的也不少见。
但是要注意到,虽然目前私募基金也在积极介入下游光伏电站领域,但部分投资其实是名股实债,5年后要偿还,一些企业通过这种办法来进行表外融资,降低自己的资产负债率。
索比光伏网 https://news.solarbe.com/201712/08/121614.html

