2017年10月11日,《关于促进储能产业与技术发展的指导意见》(以下简称《意见》)正式发布。指导意见是我国大规模储能技术及应用发展的首个指导性政策。指导意见的编制工作自2016年初启动,历时一年半多时间,由国家能源局科技司牵头,电力司、新能源司、市场监管司参加的起草工作小组和20位专家组成的专家咨询组,委托中关村储能产业技术联盟牵头,中科院工程热物理所、中科院物理所、中国电科院、清华大学等具体负责相关研究工作。历经前期课题研究、指导意见编写、修改完善、征求意见等各个阶段至2017年5月形成送审稿、9月份五部委联合签发,直至我国第一个储能产业政策文件正式发布。
《意见》从促进储能技术与产业发展的总体要求、重点任务和保障措施三个方面提出了指导性意见,为全面促进储能技术与产业发展提供了政策依据。
储能技术,作为智能电网、可再生能源高占比能源系统、能源互联网的重要组成部分和关键支撑技术,可广泛地应用于电力系统的不同环节,承担不同的角色和作用。同一个储能系统,也可通过合理的功率和能量分配,发挥多种用途。以下将从“推进储能提升可再生能源利用水平应用示范”、“推进储能提升电力系统灵活性稳定性应用示范”、“推进储能提升用能智能化水平应用示范”这三大应用场景着眼,总结储能技术已有的应用及相关前景,分析促进储能技术发展对于电力乃至整个能源行业的重大意义。
提升可再生能源利用水平
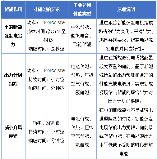
随着可再生能源发电装机容量的迅猛增长,风力、太阳能发电出力的随机性和波动性给电力系统运行带来了新的挑战。此外,由于可再生能源出力的预测误差相对较大,可再生能源发电场站的经济效益在含高比例可再生能源接入的电力系统中将会受到明显的影响。电池、超级电容、飞轮、新型压缩空气等储能系统具有快速调节的性能,可以安装在可再生能源发电场站侧,起到平滑可再生能源发电出力、提高发电出力的可控性、增强可再生能源市场竞争力等作用。在我国的北方地区,因为调峰容量不足、输电通道拥塞等原因,造成了大量弃风、弃光问题。如果在可再生能源发电场站侧安装储能系统,则可以通过储能充放电的优化控制,缓解输电阻塞和电网调峰能力限制,提高可再生能源场站的上网电量。下表对储能在可再生能源发电侧的典型应用和要求进行了总结。
表1 储能与可再生发电配合的典型应用和要求



提升电力系统灵活性与稳定性
储能系统在输电网中的应用主要包括以下两方面:
作为输电网投资升级的替代方案(延缓输电网的升级与增容),提高关键输电通道、断面的输送容量或提高电网运行的稳定水平。在输电网中,负荷的增长和电源的接入(特别是大容量可再生能源发电的接入)都需要新增输变电设备、提高电网的输电能力。然而,受用地、环境等问题的制约,输电走廊日趋紧张,输变电设备的投资大、建设周期长,难以满足可再生能源发电快速发展和负荷增长的需求。大规模储能系统可以作为新的手段,安装在输电网中以提升电网的输送能力,降低对输变电设备的投资。
作为系统级的应用,通过优化运行控制,为大电网提供调频、备用、无功/电压、黑启动等类型的辅助服务。在这些辅助服务中,目前投入商业化运行的只有调频服务(二次调频,即参与大电网的自动发电控制)。与传统机组相比,电池储能、飞轮储能等新兴储能资源具有爬坡能力强、响应速度快的优势,可以快速跟随系统负荷与间歇性可再生能源出力的变化。虽然储能系统的容量、总电量相对较小,但由于其在调频应用中跟踪的是波动快、幅度小、均值接近0的信号,这种缺点并不突出。这些特点使得储能资源在调频应用中具有天然的性能优势,在调频服务市场中具有一定竞争力,有助于缓解可再生能源发电大规模接入电网带来的调频压力。在美国的区域电力市场中,储能系统参与二次调频的容量已占相当的份额。在我国也有电池储能系统参与大电网二次调频应用的探索和实践。
储能系统在配电网中的作用更加多样化。与在输电网的应用类似,储能接入配电网可以减少或延缓配电网升级投资。分布在配网中的储能也可以在相关政策和市场规则允许的条件下为大电网提供调频、备用等辅助服务。除此之外,储能的配置还可提高配电网运行的安全性、经济性、可靠性和接纳分布式电源的能力等。
考虑到大规模储能一次性的投资成本较高,其参与电网调控获得辅助服务市场补偿或通过价格套利获得的收益可能难以回收其投资成本。借鉴国外电力市场的成果经验,并结合我国的电力体制改革,储能参与容量市场可能会成为储能未来在电网中较有前景的应用之一。目前可探索建立储能参与容量市场的规则与监管机制,对满足条件的大规模储能系统给予容量补偿,提高企业投资储能系统的积极性。
提升用能智能化水平
过去,一些重要用户或设备通常会配置不间断电源(UPS)。在电网停电的情况下,UPS仍然能够持续工作一段时间,可大幅度减小停电损失。近年来随着储能技术的进步和政策的支持,储能将在用户侧获得越来越多的应用,其作用包括提高供电可靠性、降低用电成本(价格套利)、提高新能源发电的消纳比例、参与需求侧响应、提高电能质量等。
工商业用户可通过配置储能降低成本和提高供电可靠性。工商业用户可以配置的储能包括化学电池、蓄冷、储热等类型。价格套利和参加需求侧响应是主要的应用类型。对于价格套利,需要有较大的电价差,通过储能实现部分电能消耗由高峰到低谷时段的转移。对于需求侧响应,通过控制储能的充放电响应电网的调峰要求,从而获取收益。若希望提升用户供电的可靠性,则可以配置电池储能系统,起到类似UPS的作用。
工商业用户还可通过投资储能提升可再生能源发电的可控性。对于工商业用户,在其厂房、办公楼的屋顶或园区内安装可再生能源发电装置,可以减小其向电网购电的成本甚至向电网卖电。通过投资储能系统,则能够平抑可再生能源发电出力的波动性、提高电能质量,并实施价格套利。由于需要灵活的功率控制,所配置的储能类型一般为电池储能系统。
居民用户可通过配置储能消纳新能源和提高供电可靠性。与欧美多个国家和地区的居民光伏发电相比,目前我国的居民光伏发电正处于初步发展阶段。考虑到光伏在白天发电,而居民用户一般在夜间的负荷较高,因此可通过配置家庭储能,更多地利用光伏发电,甚至实现电能的自给自足。除此之外,在配电网故障的情况下,家庭储能还可继续提供电力,从而有效地降低电网停电的影响、提高供电的可靠性。目前在市场上,已有越来越多针对家庭储能的产品推出(比如特斯拉的Power Wall)。
以上从发电、输配电网、用电三个方面分析了储能在电力系统中的主要应用。需要说明的是,对于一些类型的应用,储能可以安装在发电侧、输电侧或配电侧。根据美国能源部的报告,下表列出了储能典型的应用类型和几种常见储能技术适合的应用。可以看出,电池储能系统几乎适用所有列出的储能应用类型,而压缩空气储能和抽水蓄能则主要适用于规模较大的“能量型”应用。
表2不同储能技术适合的应用类型


尾声
总之,储能能够为电网运行提供调峰、调频、备用、黑启动、需求响应支撑等多种服务,提升电力系统灵活性、经济性和安全性;在新能源与多能协同方面,储能技术能够有效提高风、光等可再生能源的消纳,支撑分布式电源与微网的安全运行,并促进能源生产消费开放共享和灵活交易。
《意见》肯定了储能的应用价值,明确了储能技术在各个应用领域中的身份与定位,并指出了储能在下一阶段应受支持与引导的发展方向。随着《意见》的颁发与落实,以及储能技术的迅猛发展、成本不断下降、电力市场改革的推进,储能技术与产业应用未来的前景无疑将越来越广阔。
索比光伏网 https://news.solarbe.com/201710/17/119510.html

