在8月21日,晶见的推送中就对上海经信委8月18日发布的《2017年上海市电力用户与发电企业直接交易试点工作方案》进行分析(点此阅读),在方案中上海提出2017年初步阶段交易规模原则上不低于25亿千瓦时。
晶见发现,在这份工作方案中,上海提出在2018-2019年阶段放开比例为30%,晶见根据2017年的预测电量(1488亿)计算2018年放开的规模可能达到450亿千瓦时,这个数字不包含2018年的增长电量或其他增量部分,所以这个数字是非常保守的。
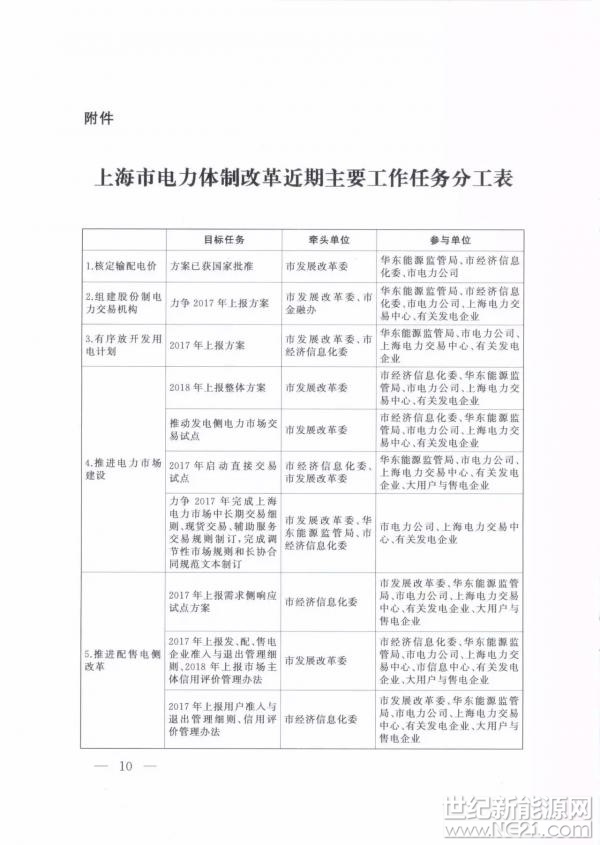
除了交易规模,晶见由方案中的工作分工表知道,上海的输配电价方案已获国家批准,结合国家发改委在相关会议上所透露的信息可判断,上海的输配电价已核定完成,剩下的只是公布工作了,关注市场的主体可以留意一下这方面的消息,晶见获悉后也会第一时间推送。
由于上海市设计的市场将可能分成两层交易,第一层交易是市内规划的电源可与本市用户、售电公司、电网企业开展各类交易;第二层交易则是以发电权(合同)转让为代表的交易后市场。
出于电源结构以及供电安全的考虑,上海市尤为注重供电安全,因此特别支持具有分布式能源、微网系统以及合同能源管理的企业成立售电公司,制订供(售)电服务标准、供用电纠纷协调机制等,这也是紧密结合推进需求侧响应试点的工作,达到占最高用电负荷3%的需求侧调峰能力。
增量配网方面,以金山石化暂供区为重点,结合自贸区、工业区、高新区等情况有序推进。
这次文件字数不多,但是内容真的很丰富,关注上海市场的你一定要仔细看看:












索比光伏网 https://news.solarbe.com/201709/11/133065.html

