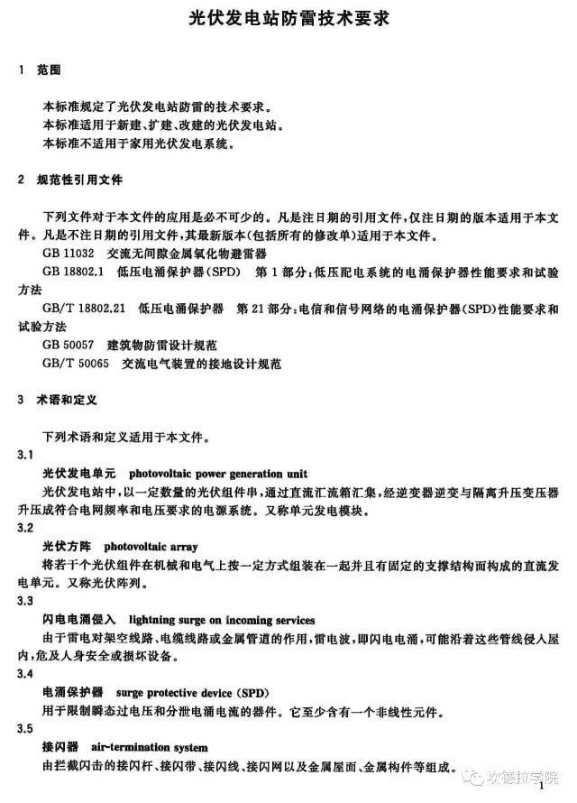
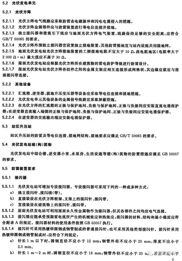
光伏发电站防雷技术要求













索比光伏网 https://news.solarbe.com/201706/22/115172.html
光伏发电站防雷技术要求













索比光伏网 https://news.solarbe.com/201706/22/115172.html
本站标注来源为“索比光伏网”、“碳索光伏"、"索比咨询”的内容,均属www.solarbe.com合法享有版权或已获授权的内容。未经书面许可,任何单位或个人不得以转载、复制、传播等方式使用。
经授权使用者,请严格在授权范围内使用,并在显著位置标注来源,未经允许不得修改内容。违规者将依据《著作权法》追究法律责任,本站保留进一步追偿权利。谢谢支持与配合!
自136号文落地以来,新能源全面进入电力市场化交易,给光伏行业发展带来了深刻的影响。电力央企对光伏电站的投资测算调整作为当下新能源投资的主力军,国能、三峡、华能、大唐、国家电投等头部电力央企,针对新能源
“低价换市场”,正将光伏行业拖入深渊。冰冷的第三方检测数据揭示残酷现实:某央企电站中,低价组件的实际衰减率远超技术协议标准,组件质量隐患丛生。价格战阴影下,性能失守正在透支行业的未来信用。7月3日,工信
随着新型电力系统加快建设,变电站作为电力输配系统的重要枢纽,其智能化、数字化水平正不断提升。在这一过程中,稳定、高效的通信系统成为支撑变电站自动化运行的关键基础设施。其中,具备强抗干扰能力、高可靠性及适应极端工业环境能力的工业以太网交换机,已逐渐取代传统通信设备,成为站内通信网络的核心组成部分。
清源科技于2025年初成功中标新疆天山北麓562MW地面光伏支架项目,当前交付工作正有序且高效地开展。
近期,华能山东分公司莱州土山镇1000兆瓦海上光伏发电项目可研及前期专题、勘察设计(预招标)中标结果公示,中国电建集团西北勘测设计研究院有限公司以15800000元投标报价获得该项目。
7 月 2—4 日的泰国曼谷国际光伏展(Solar Energy Thailand)圆满落幕。中能创携核心产品 ——轻刚组件精彩亮相,在高可靠高安全的前提下,轻刚组件凭借 “轻、薄、可适配曲面屋顶” 三大核心优势成为现场焦点,成功打响品牌在东南亚市场的知名度。
近日,北京市发改委发布《关于公开征集市政府固定资产投资支持新能源供热、光伏发电项目的通知》,文件提出:给予新能源供热、光伏发电项目资金支持。
7月酷暑,古尔班通古特沙漠热浪蒸腾。在这片中国第二大沙漠上,正泰新能ASTRO N5光伏组件正以卓越性能经受着极端环境的考验。正泰新能独家供应古尔班通古特沙漠基地华电135万千瓦新能源项目(木垒25万千瓦光伏部分)全部组件,将茫茫沙漠改造成清洁能源绿洲。
2025年7月6日,常州亿晶光电科技有限公司(以下简称“亿晶光电”)技术研发中心(CNAS认可实验室)成功通过中国合格评定国家认可委员会(CNAS)的定期复评审。此次顺利通过,标志着该中心在管理体系、技术能力和检测水平等方面持续符合国际标准要求,其检测结果继续获得全球互认资质,为亿晶光电产品拓展海外市场提供了强有力的权威技术支撑。
在全球能源转型浪潮中,华晟新能源以扎实的技术实力与前瞻性布局,在全球新能源市场写下浓墨重彩的篇章。今年4-6月,华晟以移动交通车辆为载体,向德国乃至欧洲市场全面展示了其在光伏领域的技术沉淀与创新成果。
贵州六盘水钟山区能源局发布《关于自然人、非自然人分布式光伏发电项目开发建设有关工作的提示》,通知称为有序推进自然人、非自然人户用分布式光伏开发建设,维护项目施工、安装、屋顶租赁等环节涉及人员合法权益,就开发建设有关工作的做出提示。



