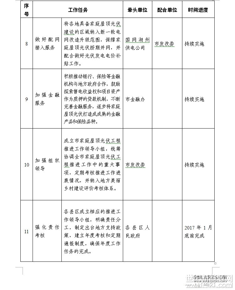
作为浙江省地级市中出台的首个家庭屋顶光伏工程建设专项政策,湖州市的《实施意见》弥补了湖州市市级层面在家庭屋顶光伏工程建设管理方面的政策空白。《实施意见》明确了到2020年末全市家庭屋顶光伏建设10万户,总装机规模30万千瓦左右的总目标。《实施意见》指出对市区居民屋顶实行光伏度电补贴,每度电补贴0.18元(市区各承担50%),补贴时限为发电之日起5年(之前并网发电的自该政策执行之日起5年);对80%以上采用市区生产光伏组件等关键设备的项目,实行每瓦0.3元的装机补贴(市区各承担50%),每个项目最高2000元;2021年及以后新并网发电的项目不享受上述政策。家庭屋顶光伏装置选用设备必须是经过批准的认证机构认证且达标的产品,鼓励优先采用达到国家光伏“领跑者”计划技术指标要求的产品,光伏组件和逆变器质保期不低于10年。
原文件如下:














索比光伏网 https://news.solarbe.com/201701/25/148352.html

