8省5.3GW增补光伏发电项目指标目录解析

来源:智汇光伏发布时间:2017-01-04 09:54:12
  自2016年12月22日晚,国家能源局以“特急”印发了《关于调整2016年光伏发电建设规模有关问题的通知》后,各省陆续完成了增补指标的分配工作。本文统计了:河南、河北、安徽、江西、青海、黑龙江、陕西、山东8省的增补指标目录,共5.3GW。其中:

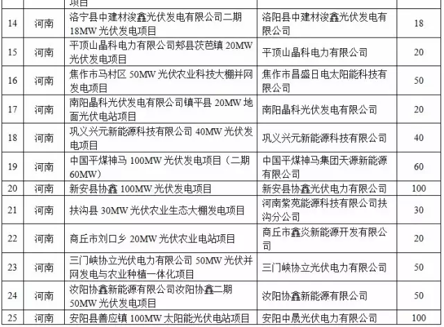
河南省26个项目,共1021.26MW,2017年将不会有新指标;

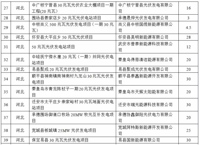
河北51省个项目,共999MW,2017年将不会有新指标;

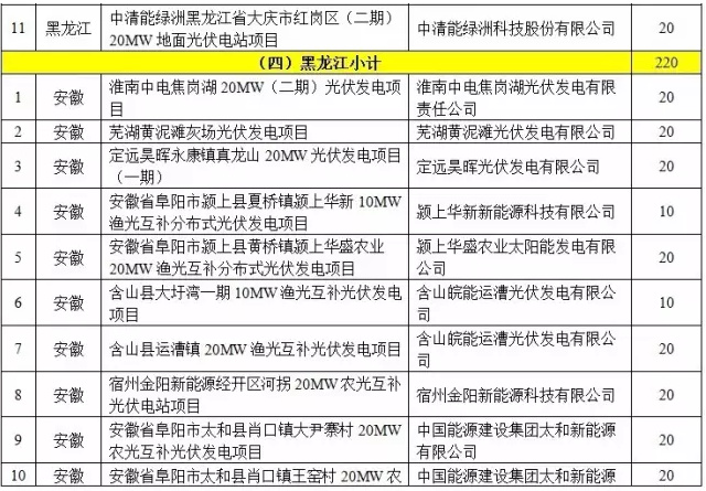
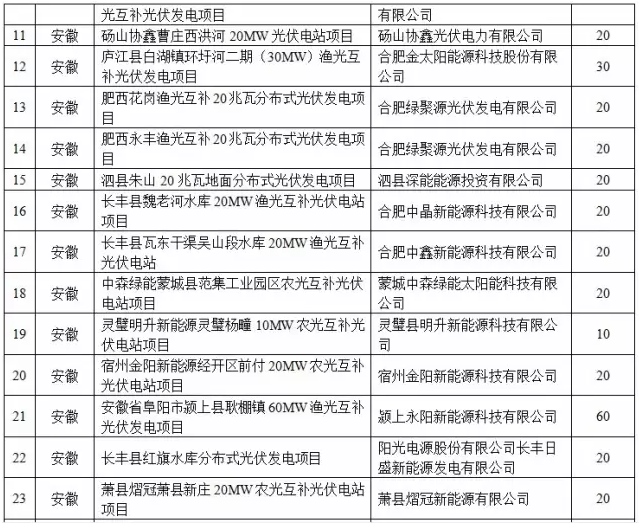
安徽省24个项目,共500MW,将从2017年的指标中进行相应扣减;

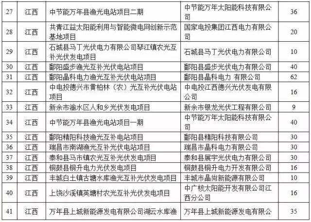
江西省48个项目,共1001.5MW,2017年将不会有新指标;

青海省19个项目,共485MW,将从2017年的指标中进行相应扣减;

黑龙江省11个项目,共220MW,为奖励指标,不会影响2017年的指标;

陕西省5个项目,共100MW,将从2017年的指标中进行相应扣减;

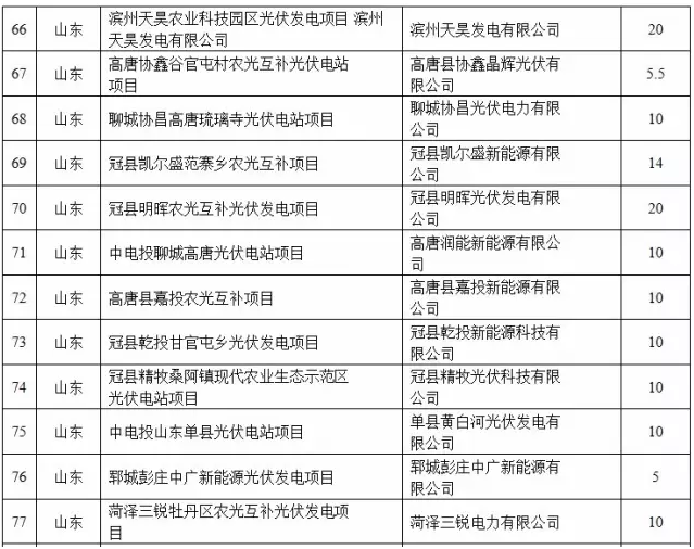
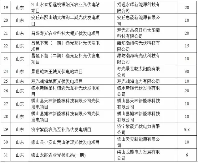
山东省80个项目,共1001.55MW,2017年将不会有新指标;































FR:王淑娟 智汇光伏


索比光伏网 https://news.solarbe.com/201701/04/107143.html
责任编辑:carol
索比光伏网&碳索光伏版权声明:

本站标注来源为“索比光伏网”、“碳索光伏"、"索比咨询”的内容,均属www.solarbe.com合法享有版权或已获授权的内容。未经书面许可,任何单位或个人不得以转载、复制、传播等方式使用。

经授权使用者,请严格在授权范围内使用,并在显著位置标注来源,未经允许不得修改内容。违规者将依据《著作权法》追究法律责任,本站保留进一步追偿权利。谢谢支持与配合!

推荐新闻
《贵州省风电光伏发电项目管理办法》重新发布来源:贵州省能源局 发布时间:2026-03-19 10:46:57

3月17日,贵州省能源局重新印发《贵州省风电光伏发电项目管理办法》的通知。集中式光伏发电项目由省能源主管部门按照《企业投资项目核准和备案管理办法》《贵州省企业投资项目核准和备案管理办法》等相关要求备案。分布式光伏发电项目由县级能源主管部门按照《贵州省分布式光伏发电开发建设管理实施细则》等相关要求办理备案。风电、光伏发电项目及配套送出工程应依法依规做好电力质监工作。

山东:组织开展2026年集中式光伏发电项目申报来源:山东省能源局 发布时间:2026-03-19 09:38:05

3月18日,山东省能源局发布《关于开展2026年集中式光伏发电项目申报工作的通知》,本次申报以线上为主,项目须承诺在2027年底前全容量建成并网,晚于2027年底的不在申报范围。根据《分布式光伏发电开发建设管理办法》,小型地面电站按集中式光伏管理,可参与本次申报;鲁北盐碱滩涂地风光储输一体化基地、海上光伏基地规划项目不参与本次申报。

辽宁:下发新能源竞配方案,调峰调频能力纳入评分!来源:辽宁发改委 发布时间:2026-03-05 08:59:25

为全面贯彻落实“四个革命、一个合作”能源安全新战略和党中央、国务院关于纵深推进全国统一大市场建设的决策部署,科学有序开发我省新能源资源,进一步优化资源配置方式,促进全省新能源高质量发展,我委按照国家能源局有关文件要求,结合我省实际,起草了《辽宁省新能源项目竞争性配置指导意见》,现公开征求意见建议。如有修改意见建议,请于2026年3月6日前通过电话、电子邮箱等方式反馈我委。

分布式光伏项目如何验收?一地明确来源:杭州萧山区政府 发布时间:2026-03-04 09:47:23

日前,浙江杭州萧山区明确当地光伏项目验收事项,通知称,光伏装机容量大于或等于3兆瓦的项目,原则上由发改部门组织开展验收。项目须按照专家意见整改完毕后,填报光伏项目验收备案表和承诺书报备。此外,通知还要求2024年1月1日至2024年12月31日止并网的光伏项目请在2026年4月24日前完成验收和整改,逾期将影响补助申请。

吉林省能源局:关于进一步促进吉林省分布式光伏高质量发展的通知来源:吉林省能源局 发布时间:2026-03-02 09:19:06

吉能新能30号各市(州)发改委(能源局)、长白山管委会经济发展局、梅河口市发改局,各县(市、区)发改局,国网吉林省电力有限公司、吉林省地方电力有限公司,各有关企业:近期,国家先后出台有关政策文件,为进一步促进分布式光伏高质量发展提供了政策依据、指明了方向路径。我局结合实际认真研究,经征求有关单位意见,现将关于进一步促进吉林省分布式光伏高质量发展的通知明确如下。

年省220万电费!沙钢11.82兆瓦光伏项目并网发电来源:张家港发布 发布时间:2026-02-27 11:05:28

日前,江苏沙钢集团有限公司张家港扬子江冷轧板厂11.82兆瓦自发自用光伏项目正式并网发电,标志着沙钢集团在清洁能源利用与绿色转型的道路上又迈出了坚实一步。据悉,该项目装机容量为11.82兆瓦,预计年均发电量可达1150万度,所生产的“绿电”将全部在厂区内就地消纳,用于支持高品质硅钢等产品的生产。

最新:31省风电、光伏项目机制电价!来源:智汇光伏 发布时间:2026-02-24 09:07:15

截至2026年2月22日,全国31个省均已开展一次或两次新能源机制电价竞价。31省、38次出清结果如下表所示:表:31个省新能源机制电价出清结果一、各省光伏项目机制电价情况从全国范围看,2025-2026年的机制电价呈现出清晰的“东高西低”格局。具体如下:从各省光伏项目竞价结果与燃煤基准价对比情况来看,山东2025年价差最高,达到0.1699元/kWh;上海、北京、宁夏、贵州价差为0,机制电价与燃煤基准价完全持平。

海南2026年重点项目:国能、大唐、中电建等超5.3GW风电、光伏项目入围来源:海南省发改委 发布时间:2026-02-05 09:18:36

近日,海南省发改委发布《关于印发海南省2026年重大项目投资计划的通知》,2026年,海南省安排省重大项目470个,总投资7175亿元,年度计划投资1280亿元。附件1.海南省2026年重大项目投资计划表2:海南省2026年预备重大项目投资计划表海南省发展和改革委员会2026年1月26日

云南:征收光伏项目生态补偿金!来源:智汇光伏 发布时间:2026-02-03 11:40:19

日前,云南省人民政府印发《云南省〈生态保护补偿条例〉实施细则》的通知,文件明确,拟推动建立发电企业反哺机制,对水电、光伏企业按照发电量、营业收入一定比例或者碳汇损失量提取生态保护补偿金,专项用于生态修复、水资源高效利用等。同时,云南林草局印发《云南省光伏项目区草原植被保护恢复技术指南》的通知,明确光伏项目区草原植被保护恢复技术的细节要求。

原则上分布式光伏就地消纳率需超过50%!湖南省交通运输与能源融合发展的实施意见发布来源:湖南省发展和改革委员会 发布时间:2026-01-27 09:44:39

关于印发《关于推动湖南省交通运输与能源融合发展的实施意见》的通知湘发改能源〔2026〕23号各市州发展改革、科技、工业和信息化、自然资源、住房和城乡建设、交通运输、市场监管、能源主管部门,各供电企业:现将《关于推动湖南省交通运输与能源融合发展的实施意见》印发你们,请认真组织实施。

山西启动15GW风、光大基地优选,单体不低于500MW来源:山西省能源局 发布时间:2026-01-27 09:15:00

山西省能源局发布关于《2026年大型风光基地实施方案》的通知,计划在资源丰富的区域规划建设一批省级大型风光基地项目。依据该文件内容,此次项目优选遵循“系统规划、全面覆盖、集约高效”的原则,全面整合各类可利用的土地资源,并紧密结合电网规划布局,旨在打造一批技术领先、安全稳定、效益突出的省级大型风光基地,总规划容量约为1500万千瓦。

新闻排行榜
本周
本月