在光伏产业里,分布式的发展渐成气候,各路豪杰也密切关注,积极布局。
作为一项以政策导向和补贴来助推的新兴产业,补贴政策无疑事关很多企业的生死存亡。今天就为大家梳理盘点分布式光伏补贴的几个关键要素。
一、政策精要
2013年8月,国家发改委出台对分布式光伏发电项目按照度电补贴0.42元/千瓦时。之后各级地方政府也陆续出台了初装补贴、度电补贴等相关政策。
2014年,国家能源局又发布了简化分布式光伏申报流程的相关文件。2015年光伏项目也列入国家绿色债券支持项目目录。
但是分布式光伏发展并不算很顺利:2014年全年,年度新增装机10.6吉瓦,分布式仅占19%,其中还包括农光、渔光互补集中式地面电站,这类电站在划入分布式范畴,被成为地面分布式;截至2015年的全国光伏装机中,分布式光伏电站仅占总装机规模的14%。不过,在补贴政策下,工商业电价较高的中东部分布式光伏已有向好趋势。2015年分布式光伏发电装机容量较大的地区都在东部,包括浙江、江苏和广东。

2016年两会前,国家能源局发布《关于建立可再生能源开发利用目标引导制度的指导意见》,提出2020年各发电企业非水电可再生能源发电量应达到全部发电量的9%以上,这对于光伏制造企业而言是利好消息,五大电力公司等可能在集中式光伏电站开发上更有优势,分布式光伏对于专门从事光伏制造的企业更有优势,有利于国家补贴等相关配套政策落实到位。
二、补贴力度呈现下降趋势
对于分布式光伏项目,2012年及之前基本为初始投资补贴,2013年后开始实行度电补贴。
对于大型地面电站项目,基本采用标杆上网电价的补贴形式,只是在不同时期电价标准不同;在2009、2010两年,采用特许权招标对上网电价进行了摸底。2009年的“金太阳工程”和“光电建筑应用示范”项目推出以后,极大的刺激了分布式市场;2013年将初始投资补贴改为度电补贴之后,由于融资等相关配套政策的不健全,分布式装机量骤然下降。截止2015年,所有的光伏项目在寿命周期内,累计的补贴金额总计接近6000亿元。

三、补贴较高的省市都有谁?
目前全国有地方补贴的省份有16个。分别是北京、河北、河南、山东、安徽、湖北、江苏、上海、浙江、广东、广西、江西、湖南、山西、陕西、吉林。
从装机潜力角度来分析,安徽、江苏、江西、广东、浙江、山东、河南等地,是适宜建设分布式的地点。
其中最高的几个省市如下:




6、其他补贴较高的地方
北京:0.3元/度
江西:0.2元/度,主要是补贴期长达20年,是各省中最长的。
综上,从补贴角度,浙江、安徽、山西、江苏、上海、北京、江西是最适合建设分布式的地点。
四、哪个省市的收益率高?
根据此前全民光伏曾经做过的一个IRR测算,以下是各大省市不同维度的收益率排行。注意,这里的收益率只是针对工商业屋顶来测算的。综合评析,从收益率角度,北京、湖北、浙江、安徽、上海、天津、陕西、海南、江西、山东等地综合收益率最高。
1.全部自用模式收益率排行





3.全额上网模式收益率排行


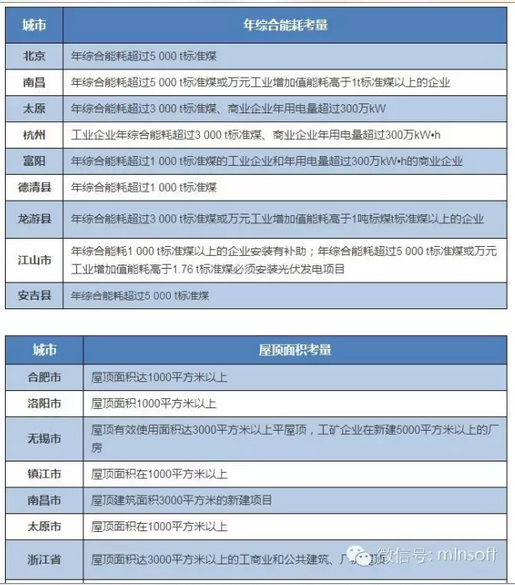
五、各级政府如何挖掘屋顶资源?
目前国内已经有多个省份出台措施,规定了一定条件下的某些建筑屋顶必须配套建设分布式。综合各地具体措施来分析,北京、江西、山西、浙江、安徽、河南、江苏屋顶资源好找。


FR:华夏能源网 张洁
索比光伏网 https://news.solarbe.com/201612/23/106409.html

