据悉,甘肃中政招投标有限公司受酒泉市瓜州县扶贫开发办公室的委托,对酒泉市瓜州县扶贫开发办公室财政专项扶贫资金光伏扶贫试点项目200户分布式光伏发电设备采购安装项目以公开招标形式进行采购(招标文件编号:GZCB(2016)84-GSZZ19号 ),该项目于2016年10月17日在甘肃政府采购网发布招标公告。评标委员会于2016年11月14日确定中标结果。

记者注意到,北京汉能薄膜太阳能电力工程有限公司以总价4688000.00元(肆佰陆拾捌万捌仟元整)中标预算为480万的光伏扶贫项目。但记者根据数量4800乘以单价3700,怎么也不能等于222万。
但我们根据中标信息中给出的价格3700每块作为基础,根据汉能官方数据:型号为HNS-SD130HB的薄膜光伏组件,为130W欧瑞康非晶硅组件。则单价为28.46元每瓦、逆变器为单价1.42元每瓦、公告的第七项在招标书中为安装费,但公告中单价与总价。。。总之,凌乱了。如果用222万倒推,该组件应该为每块462.5元。每瓦约3.55元。


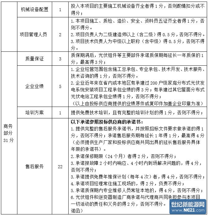
根据该项目公告的评标因素,该项目价格报价占比30分,技术39分,商务31分。


六、评审委员会成员名单:桂发荣 张正儒 蒋永平 雒维国 王玉春
七、采购项目联系人姓名和电话:
采购人:酒泉市瓜州县扶贫开发办公室
联系人: 蒋永平 联系电话:18093765570
采购代理机构:甘肃中政招投标有限公司
联系人:薛静 联系电话:18894090927
联系人:方海玲 联系电话:18919377288
联系地址:酒泉市肃州区东文化街社区院内2A楼四单元1-2
八、招标内容:
项目用途:200户分布式光伏发电系统设备采购安装;
合同履行日期:2016年12月15日之前
九、是否PPP:否
索比光伏网 https://news.solarbe.com/201611/15/153682.html

