国家能源局于2016年6月3日发布了国能新能〔2016〕166号《国家能源局关于下达2016年光伏发电建设实施方案的通知》,明确了各省的光伏电站指标,近日,编者从公开渠道整理了各地地方发改委及能源局发布的2016年光伏电站项目名单,供大家参考!
如您还了解其他地方未公开的地方政策,欢迎您提供,一起为大家创造一个公开公正公平的光伏从业环境!
2016年各地光伏项目名单汇总
1、2016年5月24日广西能源局发布22个光伏电站储备项目名单,共计1059兆瓦。
2、2016年6月23日河北省发改委发布2016年度2GW共78个光伏项目名单。
3、2016年6月24日江西省能源局发布400兆瓦,16个光伏电站项目名单。
4、2016年7月28日,湖南省2016年光伏项目名单公示(12个项目300兆瓦)
5、2016年8月25日山西省发改委发布了晋发改新能源发〔2016〕612号《关于下达2016年光伏发电项目规模指标的通知》,共30个项目700兆瓦获批准。
6、2016年年9月14日,安徽省能源局发布《安徽省能源局关于下达2016年地面光伏电站项目建设规模的通知》(共26个项目1GW)。
7、2016年年9月30日,浙江省能源局发布《浙江省2016年度普通地面光伏电站建设规模竞争性分配结果公示》(共34个项目共1150兆瓦)
8、2016年10月11日,湖北省能源局发布《湖北省2016年光伏电站竞争比选结果公示》(总容量532万千瓦)

广西省
2016年5月24日广西能源局发布了桂能新能〔2016〕18号《广西壮族自治区能源局关于光伏电站储备项目名单的通知》
广西2016年光伏电站储备项目表



河北省
2016年6月23日河北省发展和改革委员会冀发改能源〔2016〕801号《关于申报2016年普通光伏电站并网计划和第二批光伏扶贫电站项目的通知》发布2016年度2GW共78个光伏项目名单





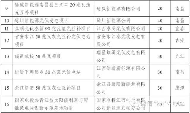
江西省
2016年6月24日江西省能源局发布赣能新能字〔2016〕74号《江西省能源局关于下达2016年全省光伏发电项目建设规模预分配计划的通知》,通知中发布400兆瓦,16个项目名单。


湖南省
湖南省2016年光伏项目名单公示

山西省
2016年8月25日山西省发改委发布了晋发改新能源发〔2016〕612号《关于下达2016年光伏发电项目规模指标的通知》,共30个项目700兆瓦获批准。

安徽省
2016年年9月14日,安徽省能源局发布《安徽省能源局关于下达2016年地面光伏电站项目建设规模的通知》(共26个项目1GW)。


浙江省
2016年年9月30日,浙江省能源局发布《浙江省2016年度普通地面光伏电站建设规模竞争性分配结果公示》(共34个项目共1150兆瓦)
浙江省2016年度普通地面光伏电站建设规模内项目名单

湖北省
湖北省2016年光伏电站竞争比选结果公示(总容量532万千瓦)
附件:
湖北省2016年光伏电站竞争比选排序表


索比光伏网 https://news.solarbe.com/201610/14/156101.html

