一、采购项目名称:郯城县泉源乡150KW光伏扶贫项目
二、采购项目编号:SDDCTC-2016015政府采购计划编号:TC2016333
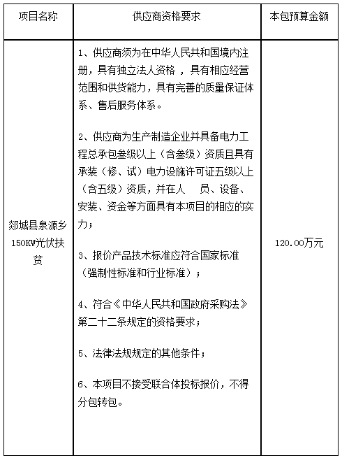
三、采购项目分包情况:

四、获取招标文件时间、地点及方式:
1.时间:2016年9月21日至2016年9月27日,每日上午9:00-12:00,下午14:00-17:00(北京时间,法定节假日除外)
2.地点:郯城县公共资源交易中心(郯城县东城新区天元郯城综合服务中心西辅楼三楼,报名前提前联系采购代理机构);
3.方式:
(1)营业执照、组织机构代码证、税务登记证、公司银行基本户开户许可证;(原件审查、复印件留存)
(2)生产制造企业并具备电力工程总承包叁级以上(含叁级)资质且具有承装(修、试)电力设施许可证五级以上(含五级)资质证书;(原件审查、复印件留存)
(3)法人证明或授权委托书、被授权人的身份证。(原件审查、留存)
以上资料原件进行审查,复印件一式三份加盖单位公章,装订成册,在封面上注明“郯城县泉源乡150KW光伏扶贫项目资格审查资料”字样及投标申请人名称、联系人、联系电话、联系人电子邮箱并加盖公章。
4.售价:¥300元/包,售后不退。
五、递交投标文件截止时间及地点:
1.时间:2016年10月18日9时30分(北京时间)
2.地点:郯城县公共资源交易中心开标室(郯城县东城新区天元郯城综合服务中心西辅楼三楼)。
六、开标时间及地点:
1.时间:2016年10月18日9时30分(北京时间)
2.地点:郯城县公共资源交易中心开标室(郯城县东城新区天元郯城综合服务中心西辅楼三楼)。
七、联系方式:
1.采购人:郯城县泉源乡人民政府
2.采购代理机构:山东东成建设咨询有限公司
地址:临沂市北城新区商务齐鲁园17楼
联系人:郭工联系方式:13280568719
原标题:山东郯城县泉源乡150KW光伏扶贫项目公开招标公告
索比光伏网 https://news.solarbe.com/201609/21/102853.html

