审计署2016年第28号公告:部分地区扶贫贷款贴息、产业扶贫、光伏扶贫等扶贫政策措施落实不到位
来源:索比光伏网发布时间:2016-08-03 23:59:59 2016年第二季度,审计署围绕推进供给侧结构性改革,重点关注“去产能、去库存、去杠杆、降成本、补短板”五大任务落实,审计了1077个单位1633个项目财政资金统筹使用、扶贫任务落实、“放管服”改革、重大项目建设以及“营改增”试点推进等情况,涉及中央资金2036.54亿元,并关注了以往审计发现问题的整改情况。对4月和5月审计发现涉及44.52亿元财政资金的182个问题,审计部门已向被审计单位出具了整改建议函。截至二季度末,有关单位已整改其中涉及15.47亿元财政资金的72个问题。对尚未整改到位和6月份审计中发现的问题,审计部门正在督促加快整改。
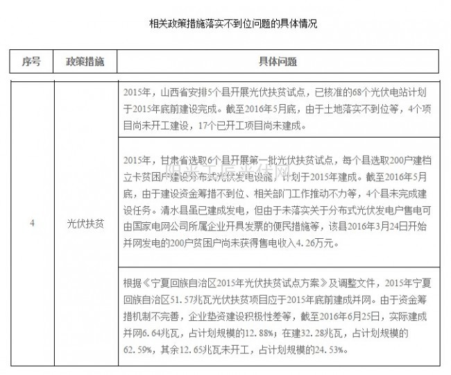
公告称,部分地区和单位扶贫工作中存在任务落实不到位、违规使用资金、项目推进慢和效果不佳等问题。部分地区扶贫贷款贴息、产业扶贫、
光伏扶贫等扶贫政策措施落实不到位;3个扶贫项目推进缓慢;433.47万元扶贫资金被违规套取或用于与扶贫任务无关的支出;9706.82万元扶贫资金闲置未及时发挥效益;27个扶贫项目效果不佳。

审计发现的问题将如何处理?
7月27日国务院常务会议要求,要抓好重大政策落实、重大项目落地,奖惩并举,对主动作为、工作有力的予以通报表扬,依规将沉淀两年以上的资金收回并调整使用到积极干事创业的地方去,对不作为、慢作为的坚决问责。要抓紧整改审计发现的问题,坚决纠正简政放权“不愿”、懒政等行为,严查违规收费,减轻企业负担,打破部门利益,整合统筹财政资金,吸引社会资本投入,加快推动重大项目建设,更好地发挥政策效应。
审计署将贯彻落实国务院常务会议要求,持续跟踪检查审计发现问题的整改情况。
索比光伏网 https://news.solarbe.com/201608/03/162199.html
责任编辑:solar_robot
索比光伏网&碳索光伏版权声明:
本站标注来源为“索比光伏网”、“碳索光伏"、"索比咨询”的内容,均属www.solarbe.com合法享有版权或已获授权的内容。未经书面许可,任何单位或个人不得以转载、复制、传播等方式使用。
经授权使用者,请严格在授权范围内使用,并在显著位置标注来源,未经允许不得修改内容。违规者将依据《著作权法》追究法律责任,本站保留进一步追偿权利。谢谢支持与配合!