光伏完成70%以下0分-浙江印发煤炭替代考核办法
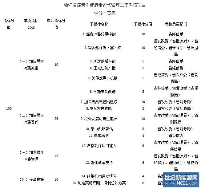
来源:世纪新能源网发布时间:2016-04-28 23:59:59 索比光伏网讯:世纪新能源网(记者张松报道)近日,为全面推进清洁能源示范省建设,严格落实煤炭消费减量替代管理工作责任,强化监督管理,规范考核验收工作,根据国家发改委等六部门《关于印发〈重点地区煤炭消费减量替代管理暂行办法〉的通知》(发改环资〔2014〕2984号)和《浙江省煤炭消费减量替代管理工作方案》(浙发改能源〔2015〕569号)的有关规定,2016年4月20日浙江省发展和改革委员会、浙江省经济和信息化委员会、浙江省财政厅、浙江省环境保护厅、浙江省统计局、浙江省物价局、浙江省能源局联合关于印发《浙江省煤炭消费减量替代管理工作考核验收办法》的通知。
通知称将积极发展可再生能源,到2017年浙江省风电装机达到200万千瓦,光伏装机达到400万千瓦以上。按照浙江省能源局下达的浙江省能源发展年度计划和光伏、风电年度计划指标要求,完成年度建设任务。评分标准:完成年度建设任务计10分;未全部完成的,按完成比例乘以10计分;完成比例低于70%计0分。

数据显示,我国目前电力需求增速放缓,供需不平衡问题进一步放大。由于经济增速已进入中低速时期,伴随着经济增长脚步的放慢,用电量增速也逐步放缓,全社会用电量55500亿千瓦时,增幅仅为0.5%,而到2015年底全国发电装机容量150673万千瓦,同比增长10.4%。
2016年第一季度新建弃光率高达50%以上,一方面环境与雾霾成为社会关注的焦点,另一方弃光、弃风、弃水严重。专家称,经济转型不仅是产业升级,更是能源的升级。为此,《国家能源局综合司关于征求建立燃煤火电机组非水可再生能源发电配额考核制度有关要求通知意见的函》,配额考核制度中提出“2020年各燃煤发电企业承担的非水可再生能源发电量配额与火电发电量的比重应达到15%以上,按年度分解落实考核指标”。
索比光伏网 https://news.solarbe.com/201604/28/169973.html
责任编辑:solar_robot
索比光伏网&碳索光伏版权声明:
本站标注来源为“索比光伏网”、“碳索光伏"、"索比咨询”的内容,均属www.solarbe.com合法享有版权或已获授权的内容。未经书面许可,任何单位或个人不得以转载、复制、传播等方式使用。
经授权使用者,请严格在授权范围内使用,并在显著位置标注来源,未经允许不得修改内容。违规者将依据《著作权法》追究法律责任,本站保留进一步追偿权利。谢谢支持与配合!