近日,湖南省政府对外发布国民经济和社会发展第十三个五年(2016-2020年)规划纲要,规划主要阐明政府战略意图,明确经济社会发展宏伟目标、主要任务和重大举措,是政府履责的重要依据,是市场主体的行为导向。
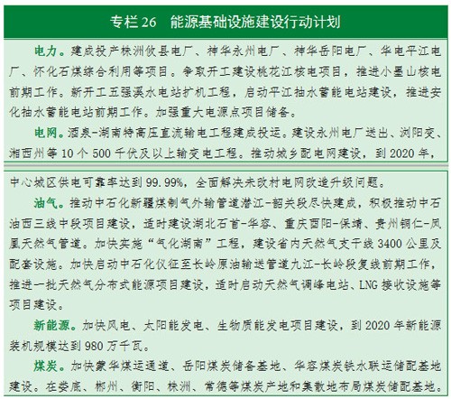
记者注意到,十三五期间,该省将大力推动湖南能源结构清洁转型。优先发展风电、光伏发电等新能源,推广地源热泵供暖制冷应用,提高非化石能源消费比重。推进“气化湖南”工程,加快国家干线、省内支干线和城市燃气管网建设,基本实现天然气全覆盖、县县用。有序发展清洁高效火电,全面实施现役燃煤机组节能减排改造升级。安全有序发展核电,做好厂址规划和保护。大力推进油气替代煤炭、非化石能源替代化石能源。
根据规划到2020年,湖南省将建设9.8GW风电、太阳能、生物质新能源电源项目。

索比光伏网 https://news.solarbe.com/201604/27/170143.html

