索比光伏网讯:近日,国家能源局下发《关于征求完善太阳能发电规模管理和实行竞争方式配置项目指导意见的函》(以下简称意见)并征求意见。
此次发布的《意见》意在规范太阳能发电市场投资开发秩序,充分发挥市场在项目资源配置中的基础性作用。从政策细则来看,主要鼓励分布式以及自发自用式的发电项目,严格控制电站项目,设立较高的审批门槛,从而引导光伏发电产业结构的健康发展。
此次《意见》明确了4个方面,其一,按照各类型光伏发电的特点和国家支持的优先程度,光伏发电年度规模实行分类管理。其二,为规范市场秩序,确保有实力、有技术、有业绩的企业获得项目资源,促进我国光伏产业技术进步和成本下降,光伏电站项目原则上全部采用竞争方式配置。其三,光伏发电项目竞争性配置办法的各项要求。其四,加强项目开发的监督管理。
江苏中电云商有限公司(www.pvjoy.com)是国内首个光伏O2O电商企业,中国互联网分布式光伏发电第一品牌。作为国内领先的分布式光伏发电系统一站式服务商,中电云商拥有一流的服务团队、丰富的工程案例,承建光伏电站项目数千例,足迹遍及全国各地,项目案例涉及别墅、多层住宅、学校、医院、厂房、办公楼、新农村建设,扶贫示范村(镇),园区示范点、海岛、牧区,涵盖了并网、离网、微网、风光储一体等多种发电模式。无论什么类型、什么规模、什么环境的分布式发电要求,中电云商都能提供个性化的解决方案,保证系统最好品质最优效率最佳服务。
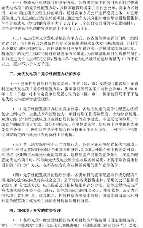
以下为意见全文:



索比光伏网 https://news.solarbe.com/201601/28/175031.html

