由于国情的不同,同样的扶持政策在不同的国家会取得不同的效果,所以在制定促进光伏产业发展的政策时要因地制宜。下面我们来看看2015年国外实施的光伏政策都有哪些吧。
美国
一、美国光伏产业政策
1、美国联邦光伏产业政策
联邦政府支持可再生能源发展的一揽子政策,主要包括联邦财政激励计划和律法规、标准、约束性指标等管理类政策两大类。
(1)联邦财政激励计划与全球超过75个国家和地区实行的太阳能补贴政策不同,主要包括税收减免和优惠、贷款担保等举措。其中税收优惠与减免是联邦政府促进可再生能源发展最主要的财政激励措施。联邦政府专门设立基金用于扶持可再生能源发展和推进能效改进目前主要的基金有美国能源部部落能源基金及美国农村能源基金详见表1。
表一:主要联邦财政激励计划

(2)联邦法律法规、标准、约束性指标等管理类政策除财政刺激计划外,联邦政府还颁布了一系列汇;律法规、标准、约束性指标等管理类政策,旨在为可再生能源发展创造新的市场空间。
(3)太阳能减税优惠法案延长5年
2015年12月16日凌晨,众议院同意了延长太阳能投资税收抵免(InvestmentTaxCredit,ITC)五年的修正案,目前已经送往参议院,后续通过此法案的可能性高。根据文件内容,原先于2016年12月31日将从30%下调至10%的ITC,将向后延长五年至2022年,并依照开始建置的时间给予不同额度的补贴,此修正案将自颁布日开始生效。
根据最新协议,已于2014年失效的PCT将被延长至2020年,此前政策中规定的企业利用可再生能源如风能每发一度电可获得2.3美分税收抵免的优惠幅度将延续至2016年12月31日;从2017年开始,优惠幅度将逐年递减,并于2020年结束。而原本将于2017年失效的ITC被延长至2022年,投资可再生能源如太阳能的企业可以继续享受相当于总投资额30%的税收抵免额度直至2019年,从2020年开始递减,到2022年降至10%。
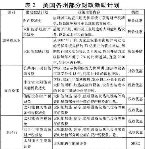
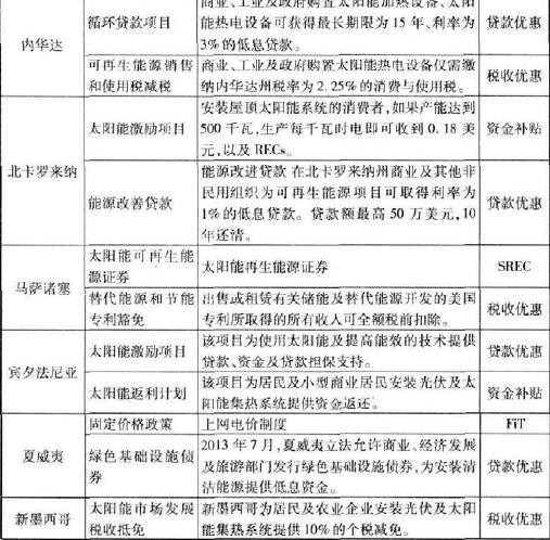
2、美国各州光伏财政激励计划及管理类政策
美国各州除适用联邦政府制定的光伏相关财政激励计划外,也制定了一系列财政激励计划。在各州财政激励计划中,最主要的是税收优惠。财政激励计划类型主要集中在税收优惠,其中以财产税优惠居多,其次是资金返还和贷款优惠。以美国2012年累计装机量排名前10的州为例,分别介绍各州颁布可再生能源扶持政策现状。
各州部分财政激励计划列示如表2。
表二:美国各州部分财政激励计划


3.美联邦政府供30%补贴推广节能环保
利用太阳能发电是政府在推广的环保节能项目,然而因为设备成本较高让安装在过去不能普及。根据美国联邦税务法规,联邦政府向安装太阳能电的住宅或商用建筑提供30%的补贴。
免费安装太阳能电六大福利:0元首付。政府30%退税补贴。每月电费节省30%-50%,最高可省80%。高效优质太阳能板&逆变器,25年品质保修。增加房屋价值,为投资房产加分。省房产税,可以用太阳能设备款扣房产税。
4.能源部凭借两千两百七十万美元继续推动太阳能成本削减
11月17日,能源部宣布用两千两百七十万美元助力光伏市场带来新技术,美国安装商Sunrun将试验一个新的自动化太阳能审批系统,作为能源部资助的一系列成本削减项目的一部分。在获得资金的二十三个项目中,Sunrun和CleanPowerResearch被授予九十万美元,部署据说是针对光伏项目的自动化并网审批过程的首个软件系统。获得能源部资金的其他项目涵盖全部光伏技术,从电池设计到项目监控。
5.USTDA向Next Gen Solawazi授予拨款援助坦桑尼亚60MW光伏项目
美国贸易发展署(USTDA)日前向美国可再生能源公司NextGenSolawazi授予一笔拨款,帮助开发位于坦桑尼亚西北部希尼安加的一座60MW光伏电站。
6.奥巴马政府提供1.2亿美元以推动美国太阳能发展
9月,白宫宣布,美国总统巴拉克·奥巴马(BarackObama)政府将提供超过1.2亿美元来推动全国二十四个州的清洁能源。作为该政府新计划的一部分,能源部宣布其三千万美元TechnologytoMarket年度第二轮基金资助,以创造旨在降低太阳能系统成本的新设备和技术。能源部还提供两千万美元PhotovoltaicsResearchandDevelopment基金资助,预计将支持多达三十五个项目,以推动新的光伏电池和组件性能。能源部的SunShot计划还通过RecognizingCommunities基金为SolarPoweringAmerica划拨一千三百万美元,以便为地方政府确定一个国家承认技术援助计划,以消除市场障碍,并促进消费者及企业使用太阳能的进程。美国农业部还提供九项拨款,接近八百万美元,帮助为偏远地区的公民降低能源成本。这些拨款包括超过两百万美元用于将为电力、制冷及烹饪提供太阳能发电的项目。
奥巴马政府提供1.2亿美元以推动美国太阳能发展

英国
1.补贴下调、可再生能源义务法到期
英国政府继宣布2016年大幅调降64%的FiT补贴电价后,又在12月17日公告,现行的可再生能源义务法案(RenewablesObligation,RO)将在2016年3月31日终止,未来无论屋顶型或地面型太阳能都不再适用。
英国RO也适用于离岸风力发电、水力发电、生质能等再生能源,有效期限为2017年。目前,太阳能方面得到RO支持仅为每年每户3英镑,且占整体RO预算只有6%;英国政府已宣布5MW以上的太阳能系统不适用于RO,且于二零一五年九月生效。
同时,英国政府将移除“祖父条款”(Grandfathering),凡是在2016年七月的终止日之后完工的电站都不再享受祖父条款所保障的“终身”补贴。
但英国政府也在规画后续的补助方案,首先将于2016年2至3月间开始对英格兰、韦尔斯地区的太阳能状况展开调查,预计在2016年六月之后展开。
2.英国上网电价补贴削减
2015年7月,政府提议减少87%的上网电价补贴,这是支持国内及商业的屋顶光伏和小型光伏发电场的一项关键性补助金;同时还提出将太阳能从支持大型项目的计划——RenewablesObligation中排除。
3.2020年有望实现无补贴
据英国政策规定,自2015年4月1日后,装机量大于5MW的地面安装光伏系统将不再有资格申请可再生能源义务证书(ROC)机制下的补贴。
根据柏林智库Thema1发布并获得欧洲企业联盟支持的一份报告《在即:无补贴英国太阳能》(InSight:Unsubsidised UK Solar),到2020年结束时,英国无补贴太阳能有望蓬勃发展。
4.提升分布式建设门槛
英国能源大臣EdDavey日前透露,2015年将有一批新的可再生能源项目获得来自政府总计3.15亿英镑(约合人民币30.5亿元)资金支持,具体包括2个海上风电场,5个太阳能发电站和十几个陆地风电场,总装机容量超过2GW,足以满足140万户家庭的用电需求。
3月25日,英国社区和地方政府(Communitiesand Local Government)国务大臣EricPickles宣布将商业地产的屋顶太阳能列阵开发门槛从500kW提升至1MW。
5.放宽商业用楼宇屋顶安装太阳能的报批装机量
3月25日,英国政府宣布,放宽商业用楼宇屋顶安装太阳能的报批装机量,从之前的50千瓦提升到了1兆瓦。据英国社区和地方政府国务大臣EricPickles介绍,此前英国的商业建筑如果想在屋顶安装太阳能板,装机50千瓦就需要提交完整的项目规划,获得许可后方可安装,现在根据新规,装机在1兆瓦以下的屋顶太阳能项目将不再需要经历上述繁文缛节。
德国
德国是世界光伏市场的“领头羊”。早在1997年,德国政府便开始实施相关政策鼓励国内光伏产业发展,其中较为著名的是“10万太阳屋顶计划”。再者就需归功于2004年的上网电价法,也就是要求政府根据不同的太阳能发电形式,给予为期20年的上网补贴。
1.德国储能补贴政策或将沿用三年
2015年11月27日,第16届论坛Solarpraxis在德国柏林开幕,与会者约750人,会上德国联邦经济部的VolkerHoppenbrock表示关于延长补贴具体时限的决策还未最终确定,似乎储能补贴政策有望将继续沿用三年时间。
新德国可再生能源法EEG将于2017年公布。明年将进行修订案的讨论,重点将围绕可再生能源招标程序,而不是上网电价(Feed-in-tariffs)。
2.补贴转向家庭储能
德国的并网补贴自2009年后也大幅减少。以装机容量30kW的居民屋顶项目为例,并网补贴价格从2004年0.57欧元/千瓦时的历史高位,一路降低到2014年的0.12欧元/千瓦时。这使得居民一方面要面对持续增长的购电电费,一方面要面对持续走低的自发电并网补贴。
并网电价补贴逐步淡出的德国,开始将补贴政策转向对电池储能系统的补贴。
2013年5月,德国政府通过政策性银行——德国复兴信贷银行(KfW)对家用太阳能电池储能系统进行补贴。KfW截至2015年的数据显示,2013年至2014年,德国光伏发电电池储能系统装机数量增长率超过50%,并在2015年4月达到1万余套。目前,德国家庭光伏发电装机数量有150万套。
下一页>2.德国2016年可再生能源附加费增3%
德国传输网络运营商(TSOS)已发布了2016年新可再生能源附加费(EEGlevy),新费率为0.06354欧元/千瓦时,比2015年略增3%。
TSO细分税费如下:0.02632欧元分配给太阳能光伏;0.02014欧元给风能;生物质能及其它可再生能源为0.01668至0.0123欧元。流动性储备占0.00647欧元;EEG帐户平衡影响预计为-0.0070欧元。
3.德国政府方方面面对光伏行业的支持力度
在法律制定方面:德国于2000年颁布实施了可再生能源法(EEG),并结合光伏发展的实际情况,进行不定期的修订和完善。EEG对德国可再生能源的建设提出了明确的规划,确定在2020年光伏发电的总装机容量达到5175万kW,并列出了分年度的350万kW光伏发电装机容量,光伏上网电价水平的动态调整紧紧围绕年度装机容量进行,基于上年度新增装机规模与年度计划的匹配度,确定下一年上网电价调整水平。如果上年度的新增规模超出年度预定计划,则增加上网电价下调比例,反之则适当减少下调比例。
在电价补贴方面:随着分布式光伏安装容量的不断提高,德国根据光伏发电的安装地点、容量配置和技术类型,采用差异化、逐年递减的固定上网电价。
在配套电网建设方面:尽管德国通过一系列的措施鼓励安装储能设备,以实现分布式光伏发电的自发自用,但仍有大量分布式光伏接入电网。近年来,德国在不断加大配电网的投资改造,以满足分布式电源接入的要求。
分布式光伏补贴政策:2000年初,德国政府通过了《可再生能源法》,以法律的形式对可再生能源的发展进行了较为详细的规定,其中明确指出,对分布式光伏采取
“固定上网电价”,具体的内容整理如下:
①对于分布式光伏发出的电量,电力公司以0.99DM/kW}h的价格进行补贴给投资用户;
②财政补贴的时限为20年;
③新建的分布式光伏发电上网电价每年递减507o;
④光伏投资的成本均摊,即高于常规电价的补贴由全部的电力消费者承担,大约每月需要额外支付0.4DM的新能源电力成本费。
2004年,德国政府根据可再生能源的发展情况,对《可再生能源法》进行了修订和完善,以适应分布式电源建设的新形势。
与EEG一2000固定上网电价补贴相比,提出了太阳能补贴逐年递减的机制:
①在补贴额度方面,对于不同的形式的太阳能发电,给予补贴金额限度为0.457一0.624/kWh;
②在补贴年限方面,补贴时长为20年,但每年递减5%一6.5%;
③在光伏上网电价控制方面,其上网电价下降比率增加为8%一9%。德国政府采用逐年递减的补贴机制,减小对分布式光伏的扶持力度,使其具备初步的竞争力。
2010年,德国分布式光伏的发展已经初步形成规模,结合德国配电网对分布式光伏的接纳能力和电网备用容量的影响,德国政府再次对EEG一2004进行了调整,消减了对光伏发电项目的大部分补贴:
①自2010年7月1日起,德国对屋顶光伏系统和移除耕地农场设施的补贴额将减少13070,对转换地区补贴额将减少807o,其他地区将减少12070;
②光伏项目补贴总额将进一步减少307o;
③增加“自有消费奖励”,鼓励那些拥有小于500kW的屋顶光伏发电系统的自发自用。由此可见,德国一方面进一步促进能源市场公平氛围形成,另一方面通过“自发自用”政策来减少分布式电源的并网,从而降低对电网运行的压力。2007一2011年,不同类型的分布式光伏建设形式上网电价的比较图如图所示。
2012年,为鼓励分布式光伏参与到市场竞争中,对EEG的内容进行了丰富和补充:
①以法律条文的形式明确规定了德国可再生能源电力发展的中长期目标;
②提出针对于不同的装机容量的光伏系统的上网电价下调率灵活调整机制;
③建立信息通报和信息公开制度,并设立了EEG的定期追踪和评估机制,对利益相关方在可再生能源电力并网、收购、传输、配送等环节的权利和义务进行了详细明确的规定。
2007-2011不同形式分布式光伏建设的上网电价(欧分/KWh)比较图

德国政府计划通过光伏上网电价的差异化定价方式和各种精确的信息管理制度,为光伏项目的投资者创造了长期稳定的投资环境,让利益各方都能取得合理收益,具体补贴数额如下:
①光伏上网电价调整幅度与新增的规模有关,设定基准的下调率为907o,如果新增光伏系统安装量超过350万kW,每超出100万kW,上网电价进一步下调307o,最高下调到2407o;
②如果光伏安装容量不足250万kW,每减少50万kW,将减少2.5%的电价下调;
③每年新增光伏的计算时间为前一年的10月1日到核算年的9月30日。
2014年,德国新修订的EEG一2014正式生效,主要对光伏上网电价补贴费率及市场溢价支付模型等相关内容做出了修改和调整。与EEG一2010相比,增加了对于光伏设施“直接营销”模式的补贴内容,其中具体规定整理如下:
①装机量高达10kW的屋顶系统直销补贴率为0.1315,/kW}h;
②装机量达到40kW的系统直销补贴率每千瓦时0.1280欧元;
③装机量介于40kW至1MW屋顶系统可获得0.1149,/kWh的直销补贴率;
④装机量达到10MW地面安装系统可获得0.0923,/kW}h的直销补贴率。
日本
1.日本大幅下调2015年度光伏收购价格
日本经济产业省于2015年2月24日公布了2015年度(2015年4月起的会计年度)再生能源的收购价格方案,其中输出在10kW以上的产业用大规模太阳能发电的收购价格(指每kWh的价格、不含税)将自2014年度的32日元大砍5日元至27日元(将分两阶段调降,4月先降至29日元、7月再降至27日元),创下史上最大降幅记录。输出未满10kW的家庭用太阳能收购价格,也将自2014年度的37日元调降至33—35日元;产业用、家庭用太阳能收购价格皆为连续第3年进行调降。
委员长草案中的收购价格为,10kW以上的光伏发电在4月1日~6月30日期间为29日元/kWh,在7月~2016年3月期间为27日元/kWh。10kW以下的住宅用光伏发电系统,在无需设置输出控制设备的东京电力、中部电力和关西电力管下为33日元/kWh,在必须设置输出控制设备的其他电力公司管内为35日元/kWh。
另外,以疏伐材等未利用木材为燃料的木质生物质,对2000kW以下的木质生物质发电作了区分,采购价格为40日元/kWh。而高于2000kW以上的未利用木质生物质的采购价格为32日元/kWh,以促进普及。
2.到2016年3月取消太阳能税收优惠
据《日经新闻》消息称,终止税收减免被视作日本政府整合资金的一种方式,并协助首相安倍晋三实现到2016年降低企业税率至30%以下。根据该报道,LDP税收小组正在考虑一项议案,到2016年三月取消太阳能税收优惠。日本执政党自由民主党(LDP)计划终止对于商业太阳能安装项目的税收减免,此举恰逢该国开放电力零售市场。
3.日本经产省推出能源效率和储能补贴
日本政府继续推进清洁技术,经济产业省(METI)将针对商业领域的工厂和小企业推出7790万美元的能源效率和存储技术激励方案。
据报道称,METI为该方案申请了180亿日元,作为补充预算的一部分,LED照明、高效锅炉技术和分布式能源存储将被列入该方案。
储能方面,METI计划向光伏电站和电网变电站的能量存储系统提供激励机制。部署电池系统以增强电网实力,促进可再生能源普及率的增长水平。
4.日本政府出台激励政策支持光伏建筑行业的发展
日本政府在激励光伏建筑发展的过程中除了对企业进行激励外,还注重对消费者的激励。在21世纪初,日本就对光伏建筑的各项成果进行展示,建设了很多示范项目,其支持力度很大,接近50亿口元,接近总预算的15%。

瑞士
1.上网电价补贴不断削减
2013年,瑞士光伏上网电价补贴被削减8%,2012年一年,FIT补贴已被削减三次:首次是年初时削减8%,三月份再次削减10%,十月份又一次下调15%。自2014年,由于反对削减方的提议有了一定效果,联邦委员会宣布,规定改变,允许光伏用户在年初自发自用。
2015年1月初,瑞士联邦当局又宣布,为改变瑞士太阳能上网电价补贴(FiT)。将进行两个阶段削减太阳能上网电价补贴支付,为30kW以下的系统提供的一次性支付也将被削减。
下一页> 余下全文此次瑞士光伏补贴削减将于2015年4月4日开始,截止至2015年10月1日,对于超过1MW的安装项目,补贴将削减12%,对于规模在30kW~1MW的系统,削减18%,对于30kW以下的系统,削减23%,新的费率将保持到2016年4月1日。此次削减是太阳能成本必须继续降低的市场信号,同时还需提高部署速度。
2.政府财政资金支持可再生能源项目发展
9月,瑞士电池制造商Leclanché宣称,在洛桑联邦理工学院(EPFL)分布式电力系统实验室进行的项目将获得沃州的资金,该项目为验证瑞士用于“工业规模”储能以及调配太阳能发电的技术的研究项目,日前获得当地政府机构两百万瑞士法郎(两百一十七万美元)的资金。
印度
1.太阳能电价逐年下调
毕马威会计事务所(KPMG)2015年11月16日发布的报告称,到2020年,太阳能电价将比煤电价格低10%,继而重振印度能源行业。
印度制定了宏伟的太阳能发电计划,该报告预计,到2020年,太阳能电价为4.2卢比/千瓦时(0.4元/千瓦时),到2025年将进一步跌至3.59卢比/千瓦时。
2.印度提高屋顶光伏太阳能补贴15%增高至30%
印度新能源与可再生能源部(MNRE)下周将把对于屋顶太阳能的补贴从15%提高至30%,但是这将不包括商业和工业屋顶。
国际咨询公司KPMG的一份报告预计,印度屋顶太阳能的蓬勃发展可在推动该国实现其2022年100GW太阳能目标方面发挥重要作用。
3.2030年前让可再生能源发电占比提高至40%
印度所提出的计划,包括在2030年前,要比2005年的碳强度(carbonintensity)数值还要减少约33%至35%;在2030年前,电力来源占比为来自如太阳能发电、水力发电、风能及核能等非化石燃料发电须达40%等。
4.印度政策利好推动光伏项目建设
9月20日,据印度新能源和可再生能源部门(MNRE)消息称,印度太阳能发展潜力约750GW,
印度政府计划2015年在全国新增1.5GW装机。到2016年3月底,全国光伏装机预计超2.5GW。印度已预留2000亿美元专用款,其商业银行将资助5GW安装量。同时,奥巴马政府承诺对印度投资1600亿美元发展太阳能计划。
到2022年,印度光伏装机有望达75GW,发电110万亿瓦时,占总电力需求22%。
5.印度政府批准发展50个太阳能城市
印度新能源与可再生能源部已批准一个提议的总体规划,即发展50个太阳能城市,包括首都圈地区的3个城市。
根据新能源与可再生能源部官网可查询的信息,原提议的60个太阳能城市,批准的有50个,包括新德里、阿格拉、昌迪加尔、古尔冈、法里达巴德、阿姆利则、加尔各答、豪拉、马迪亚姆格拉姆、科钦、博帕尔等。50座城市中,46个城市的总体规划已准备就绪,包括阿格拉、甘地纳加尔、拉杰科德、苏拉特、塔那、舍地、那格浦尔、奥兰加巴德、英帕尔、昌迪加尔、古尔冈、法里达巴德、比拉斯布尔、赖普尔、阿加尔塔拉、古瓦哈蒂、乔尔哈特、迈索尔、西姆拉、哈默坡、焦特布尔、维杰亚瓦达、卢迪亚纳、阿姆利则、德哈拉丹、帕纳吉和新德里。此外,政府还对5座城市授予了原则上核准,分别是提鲁瓦南萨普拉姆、斋普尔、印多尔、列城和马赫布卜纳加尔。
6.印度政府太阳能推广计划严重受挫狠下决心投资940亿发展
8月14日,由于位于比哈尔邦的太阳能微型智能电网示范项目的设备被人偷走,为实现莫迪提出“2022年实现1000万千瓦太阳能装机”的目标,印度总理莫迪决定投资940亿美元发展太阳能发电,目标的核心就是小型太阳能电站、屋顶光伏、微型智能电网。
印度尼西亚
印尼可再生能源税收优惠
印尼政府已经宣布,将推出进口税减免等税收优惠措施,以吸引更多的投资者在该国开发可再生能源项目。这一消息是由能源和矿产资源部长SudirmanSaid公布的。
Said表示,印尼需在五年内花费约286亿美元,挖掘可再生能源的潜力,以生产出8750兆瓦的电力。这一数字是目前总发电量的25%。
国外光伏政策评价
综观世界光伏产业发展情况,政策支持是该产业发展初期所必不可少的。各国推动太阳能光伏发电的政策主要有上网定价政策、电量净额制度、初始安装补贴和投资研发补贴等。以上几类政策对太阳能光伏产业的发展产生了不同的效果。
上网定价政策无疑是所有政策措施中最有力的一种,目前在各个国家被广泛接受。然而,该政策在实施过程中也存在一些负面影响。西班牙在该政策实施前期国内光伏市场呈现爆发式增长,一跃成为全球最大的光伏市场。然而在经历大幅调低光伏发电上网电价并设定光伏市场限额之后,西班牙光伏市场遭受严重的冲击。
由此可见,光伏上网定价政策的良好效果建立在定价机制与市场状况的配套之上,只有与市场状况相协调,才能保证合理的利润,使光伏产业健康发展。电量净额制度的推行为使用太阳能光伏发电的居民和企业提供了福利,进一步刺激了光伏市场的需求,引导民间资本有效介入光伏产业发展之中。初始安装补贴解决了光伏发电初期成本较高的困境。由于补贴后的成本显著下降,补贴政策的实施使更多的厂商进入太阳能发电行业,推进了产业化的发展。
投资研发补贴则是针对太阳能光伏发电技术的补贴。技术创新与进步是光伏产业发展的关键因素,也是现阶段产业发展的瓶颈,而研发需要大量的资金支持。补贴资金的发放利于光伏产业链的各个环节加强相关人才培养,加大技术创新力度,从而减少太阳能光伏发电成本,促进光伏产业的发展。
索比光伏网 https://news.solarbe.com/201601/07/176600.html

